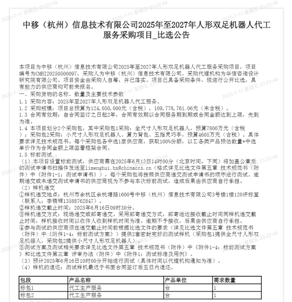
IT之家 7 月 11 日消息,IT之家获悉,智元机器人、宇树科技 6 月 25 日中标中移(杭州)信息技术有限公司 2025 年至 2027 年人形双足机器人代工服务采购项目,总标包 1.24 亿,分别为:智元 7800 万,宇树 4605 万。

中移(杭州)信息技术有限公司是中国移动通信有限公司的全资子公司,本次采购划分 2 个采购包:
采购包 1 采购:全尺寸人形双足机器人,预算 7800 万元(含税),智元中标
采购包 2 采购:小尺寸人形双足机器人、算力背包、五指灵巧手,预算 4605 方元(含税),宇树中标

新浪科技公众号
“掌”握科技鲜闻 (微信搜索techsina或扫描左侧二维码关注)










