IT之家 6 月 3 日消息,中国移动今日发布 2025 年至 2027 年高端路由器和高端交换机产品(扩容部分)集中采购项目单一来源采购信息公告,华为、中兴分别中标。
华为技术有限公司:
高端三层交换机配件 26086 套
宽带远程接入服务器 BRAS(含 vBRAS) 配件 109613 套
路由器配件 73058 套
中兴通讯股份有限公司:
高端三层交换机配件 20860 套
宽带远程接入服务器 BRAS(含 vBRAS) 配件 1120 套
路由器配件 5655 套


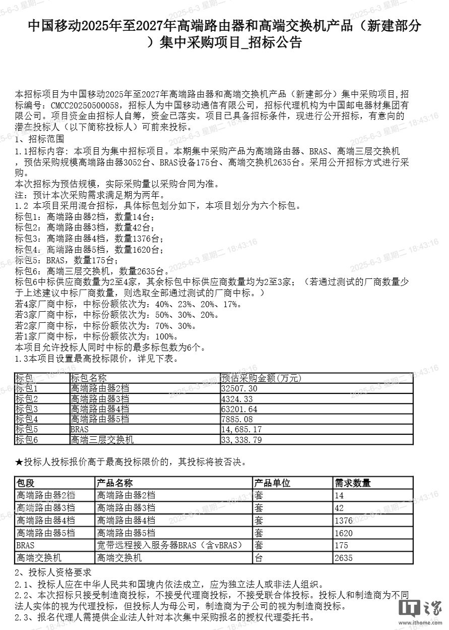
虽然此次公告没有提到具体金额,但IT之家查询发现,中国移动上个月发布的公告显示,本期集中采购产品为高端路由器、BRAS、高端三层交换机,采用混合招标,划分为六个标包,允许投标人同时中标的最多标包数为 6 个,预估采购金额 15.6 亿元。

新浪科技公众号
“掌”握科技鲜闻 (微信搜索techsina或扫描左侧二维码关注)










