IT之家 4 月 4 日消息,据中国科学院金属研究所今日消息,疲劳是金属材料最主要的失效形式之一,尤其在承受循环应力或交变载荷的工程结构中更为突出。其中,循环蠕变(棘轮效应)是一种更严重的疲劳变形现象。
传统高强度材料常伴随循环软化和应变局域化,二者耦合加剧棘轮效应,加速构件过早疲劳失效。因此,提高高强度金属材料的抗循环蠕变损伤能力一直是材料工程领域的一项重大挑战。
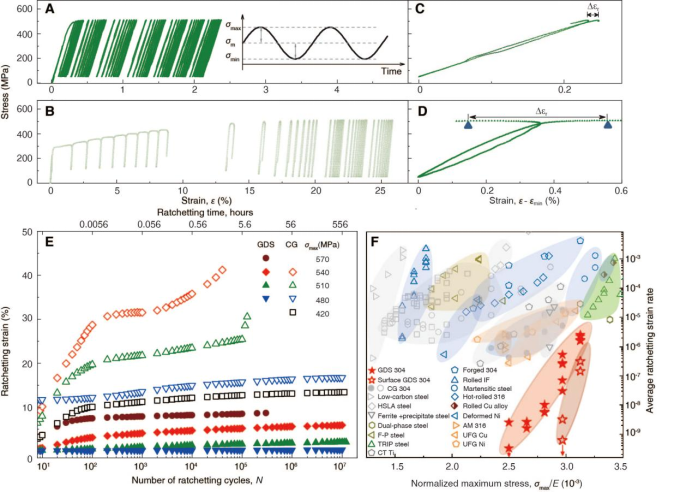
近期,中国科学院金属研究所沈阳材料科学国家研究中心卢磊研究员团队和美国佐治亚理工学院朱廷教授合作在这一科学难题方面取得重要研究进展,相关研究结果于北京时间 2025 年 4 月 4 日在《科学》(Science)周刊在线发布。

通过在传统 304 奥氏体不锈钢中引入空间梯度序构位错胞结构,成功实现了高强度与优异抗循环蠕变性能的兼得:
其屈服强度提升 2.6 倍,同时较相同强度的不锈钢及其它合金,其棘轮应变速率降低了 2-4 个数量级,突破了结构材料抗棘轮损伤性能难以提升的瓶颈。
▲ 梯度位错结构 304 奥氏体不锈钢的循环蠕变行为IT之家从中国科学院官方报道获悉,引入梯度位错结构的方式就像“拧麻花”,科研人员通过控制金属往复扭转的特定工艺参数,在其内部引入一种空间梯度有序分布的稳定位错胞结构,它可以阻碍位错的移动,相当于在金属材料内植入了亚微米尺度的三维“防撞墙”筋骨网络。
新浪科技公众号
“掌”握科技鲜闻 (微信搜索techsina或扫描左侧二维码关注)










