IT之家 3 月 25 日消息,拓竹现已发布其 H2D 旗舰机 3D 打印机,主打“激光雕刻模切画笔多功能四合一”、“双头打印”,定价为 11999 元起,IT之家整理价格如下:
H2D 单机:11999 元,国补后 10199 元(无货,显示为 6 月补货)
H2D 多色打印套装:13999 元,国补后 11999 元
H2D 激光全能套装 10W 版:17999 元,国补后 15999 元
H2D 激光全能套装 40W 版:22999 元,国补后 20999 元(无货,显示为 3 月 31 日补货)

京东
拓竹 H2D 旗舰 3D 打印机
11999 元起
直达链接

这款 3D 打印机支持双头打印,可提供多材料混打、协助打印产品支撑耗材、多色打印功能。可选 10W / 40W 激光版本,实现一站式雕刻切割及画笔绘图。



官方强调这款 3D 打印机(10W / 40W 激光版本)配备视觉空间对齐技术,可提供 0.3mm 俯视图对齐进度,允许用户随心对照材料实物情况规划放置工作路径。

规格方面,这款 3D 打印机至多可打 350mm x 320mm x 325mm 空间体积物品,持续打印速度 600mm/s,同时支持 AI 全自动监控打印技术。

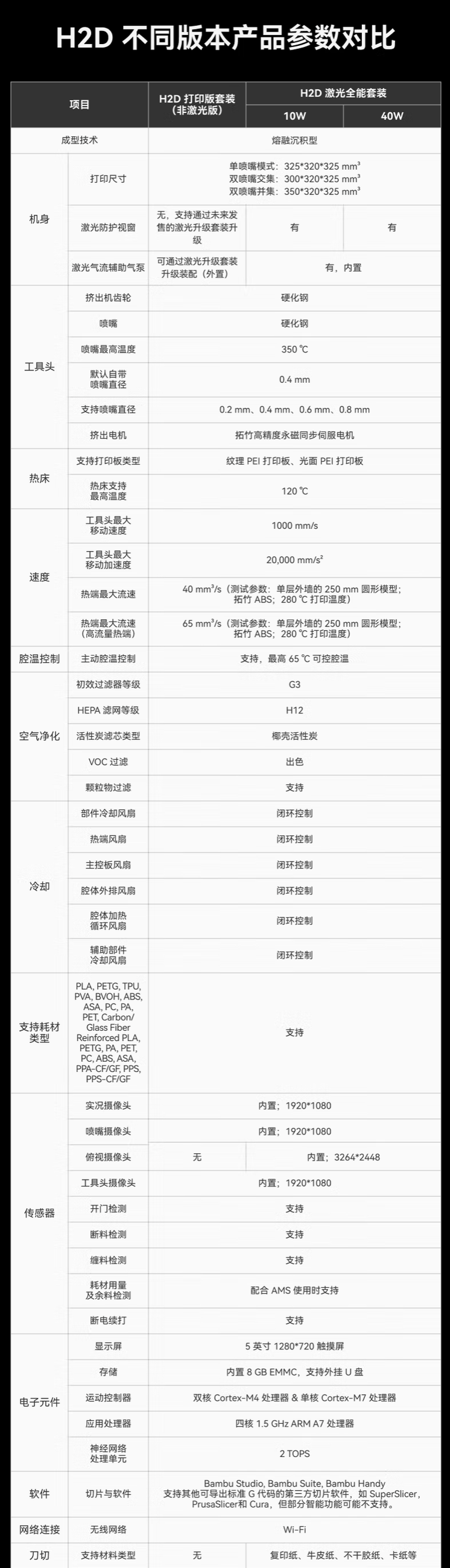
IT之家附产品规格如下:


新浪科技公众号
“掌”握科技鲜闻 (微信搜索techsina或扫描左侧二维码关注)










