IT之家 3 月 17 日消息,中国科学院云南天文台联合紫金山天文台研究人员,首次通过自主观测发现越海王星天体 2013 LU28 存在显著活动特征,为揭示太阳系形成演化机制提供了关键证据。
越海王星天体是海王星轨道(约 30 au,au 为天文单位) 之外围绕太阳公转的冰质天体群,属于最原始的一类太阳系天体。
外太阳系天体蕴含着太阳系原始星云物理和化学性质的重要信息,对其特性的研究可以促进理解太阳系的形成和演化,是太阳系边际探测的重要目标之一。我国的太阳系边际探测任务也在论证中。
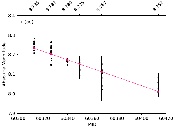
▲ 丽江 2.4 米望远镜的 2013 LU28 观测图像如图所示,云南天文台张西亮和紫金山天文台徐小萌等利用丽江 2.4 米望远镜,在 2024 年 1 月 3 日至 4 月 13 日期间对越海王星天体 2013 LU28 进行了测光监测。
2013 LU28 是一颗具有高离心率轨道和长轨道周期的天体,其轨道半长轴为 184.2 au,近日距为 8.7 au,轨道倾角为 125.3 度。2013 LU28 的轨道周期约为 2500 年,最近一次过近日点是在 2024 年 6 月 30 日。

监测发现,在靠近近日点过程中,2013 LU28 的绝对星等持续减小,对应着其反射截面的增大,意味着在这个过程中 2013 LU28 存在明显的活动特征。
研究结果显示,在 2024 年 1 月 3 日至 4 月 13 日期间 2013 LU28 的质量损失率为 2.64 kg / s,其活动由 CO 和 CO2 升华驱动,其中 CO2 升华起主导作用。同时对 2013 LU28 的核半径和颗粒尺寸进行了估算。
由于尺寸较小和通常距离较远,近日点前后是对部分越海王星天体开展物理参数和活动特性观测研究的难得机会。此次对 2013 LU28 的观测研究证实了越海王星天体的冰质特性和表面活动性的存在,后续的监测数据将会提供 2013 LU28 更多的物理参数和活动特征信息。对越海王星天体的观测研究可为了解太阳系天体在轨道特征、物理性质、化学成分和尺寸等方面的分布提供更多的信息,同时为我国的太阳系边际探测任务提供科学支持。
相关研究成果已于 3 月 10 日发表于《天文和天体物理学研究》,IT之家附论文地址:
https://doi.org/10.1088/1674-4527/adbea2
“掌”握科技鲜闻 (微信搜索techsina或扫描左侧二维码关注)










