IT之家 2 月 23 日消息,华中科技大学同济医学院附属同济医院汪道文教授团队联合华大生命科学研究院方晓东研究员团队,研究解析了暴发性心肌炎的发病机制,并揭示了静脉注射免疫球蛋白(IVIG)疗法在暴发性心肌炎治疗中的免疫调节和治疗潜力。
这一发现为这一致命疾病的精准干预提供了重要科学依据,相关成果已于 2 月 10 日发表在国际期刊《信号转导与靶向治疗》上(IT之家附 DOI:10.1038 / s41392-025-02143-9)。

暴发性心肌炎是一种由病毒感染引发的急性心脏疾病,起病急骤、进展迅猛,患者可能在数小时内出现心源性休克、恶性心律失常甚至猝死。其核心病理机制是病毒触发免疫系统过度激活,导致“免疫风暴”—— 免疫细胞不仅攻击病毒,还误伤正常心肌细胞,形成恶性循环。
汪道文团队去年提出的“以生命支持为核心的综合治疗方案”已将病死率从 50% 以上降至 5% 以下,但针对免疫风暴的靶向治疗仍存空白。

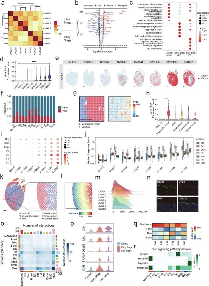
研究团队利用华大自主研发的时空组学技术 Stereo-seq,结合单核 RNA 测序,构建了柯萨奇病毒感染小鼠的暴发性心肌炎时空动态基因图谱。结果显示:
间皮细胞是病毒攻击的“第一道防线”:感染后 1 天,心脏表面的间皮细胞即表现出最高病毒载量,并通过释放损伤相关分子模式(DAMPs)激活巨噬细胞,启动炎症级联反应。
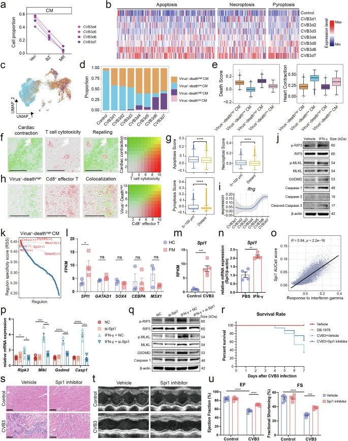
免疫细胞“黑化”加剧损伤:巨噬细胞和 CD8 + 效应 T 细胞在感染后期大量增殖,释放高水平干扰素 γ(IFN-γ),激活转录因子 Spi1,诱导未感染的心肌细胞凋亡。实验显示,使用 Spi1 抑制剂可显著降低小鼠死亡率并改善心脏功能。

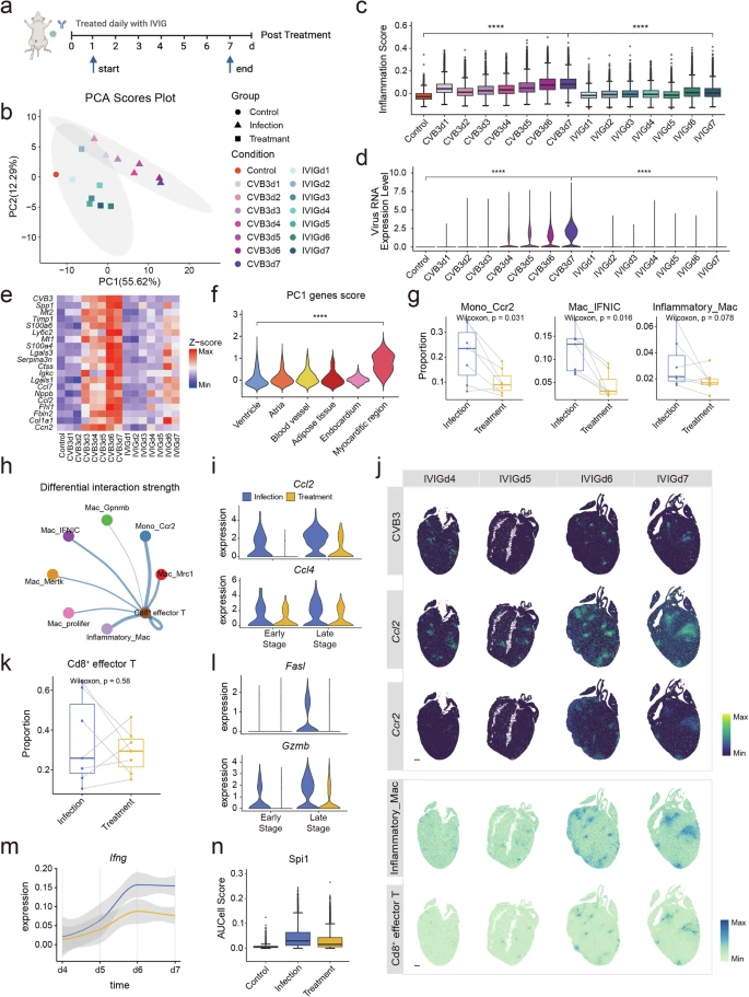
基于上述机制,团队进一步探索免疫调节药物 IVIG 的治疗潜力。研究发现:
IVIG 可显著减少心脏中炎症性巨噬细胞和 CD8+ T 细胞的数量,抑制 IFN-γ/Spi1 信号轴活性,从而阻断心肌细胞损伤。
单细胞测序显示,IVIG 通过抑制趋化因子 CCL2 和 BST2 信号通路,削弱免疫细胞间的异常通讯,恢复免疫稳态。
动物实验中,IVIG 治疗使小鼠死亡率显著降低,心脏功能改善效果优于传统免疫抑制药物环孢素 A。

汪道文教授指出,这一研究不仅揭示了免疫风暴的分子机制,还为临床提供了潜在治疗靶点。目前,团队正推动 IVIG 疗法的临床试验,并探索与其他免疫调节药物的联合应用。此外,团队于 2024 年发布的《中国成人暴发性心肌炎诊断和治疗指南》已将免疫调节列为重要治疗策略,未来有望进一步优化治疗方案。

尽管研究取得突破,但暴发性心肌炎的早期诊断仍是难点。汪道文团队此前已筛选出多个潜在生物标志物,未来计划结合人工智能分析技术,提升诊断效率。此外,如何精准调控免疫反应而不削弱抗病毒能力,仍是后续研究的关键方向。


“掌”握科技鲜闻 (微信搜索techsina或扫描左侧二维码关注)










