当初 OpenAI 抛出 Sora 大饼,一时间 Open Sora 项目热火朝天。
现在,这股 Open 的风也是反向吹起来了,最新目标,正是国产大模型 DeepSeek-R1。

Open R1 项目由 HuggingFace 发起,联合创始人兼 CEO Clem Delangue 是这么说的:
我们的科学团队已经开始致力于完全复制和开源 R1,包括训练数据、训练脚本……
我们希望能充分发挥开源 AI 的力量,让全世界每个人都能受益于 AI 的进步!我相信这也有助于揭穿一些神话。
HuggingFace 振臂一呼,立刻欢呼者众。项目上线仅 1 天,就在 GitHub 上刷下 1.9k 标星。

看来这一波,DeepSeek-R1 真是给全球大模型圈带来了不小的震撼,并且影响还在持续。
Open R1
不过话说回来,DeepSeek-R1 本身就是开源的,HuggingFace 搞这么个“Open R1”项目,又是为何?
官方在项目页中做了解释:
这个项目的目的是构建 R1 pipeline 中缺失的部分,以便所有人都能在此之上复制和构建 R1。
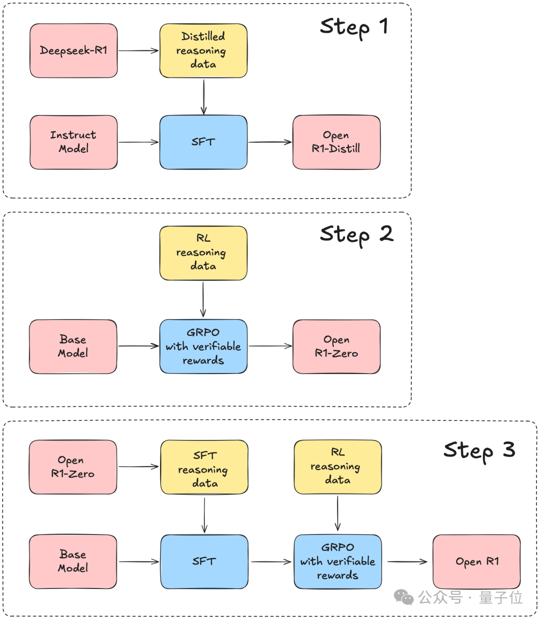
HuggingFace 表示,将以 DeepSeek-R1 的技术报告为指导,分 3 个步骤完成这个项目:
第 1 步:用 DeepSeek-R1 蒸馏高质量语料库,来复制 R1-Distill 模型。
第 2 步:复制 DeepSeek 用来构建 R1-Zero 的纯强化学习(RL)pipeline。这可能涉及为数学、推理和代码整理新的大规模数据集。
第 3 步:通过多阶段训练,从基础模型过渡到 RL 版本。

结合 DeepSeek 的官方技术报告来看,也就是说,Open R1 项目首先要实现的,是用 R1 数据蒸馏小模型,看看效果是不是像 DeepSeek 说的那么好:
DeepSeek 开源了 6 个用 R1 蒸馏的小模型,其中蒸馏版 Qwen-1.5 甚至能在部分任务上超过 GPT-4o。

接下来,就是按照 DeepSeek 所说,不用 SFT,纯靠 RL 调教出 R1-Zero,再在 R1-Zero 的基础上复刻出性能逼近 o1 的 R1 模型。
其中多阶段训练是指,R1 技术报告提到,DeepSeek-R1 训练过程中引入了一个多阶段训练流程,具体包括以下 4 个阶段:
冷启动
用数千个长思维链(CoT)样本对基础模型进行监督微调(SFT),为模型提供初始的推理能力
面向推理的强化学习
在第一个 SFT 阶段的基础之上,用和训练 R1-Zero 相同的大规模强化学习方法,进一步提升模型的推理能力,特别是应对编程、数学、科学和逻辑推理任务的能力。
拒绝采样和监督微调
再次使用监督微调,提升模型的非推理能力,如事实知识、对话能力等。
针对所有场景的强化学习
这次强化学习的重点是让模型行为与人类偏好保持一致,提升模型的可用性和安全性。
目前,在 GitHub 仓库中,已经可以看到这几个文件:
GRPO 实现
训练和评估代码
合成数据生成器

阿尔特曼坐不住了
有意思的是,R1 刷屏之中,阿尔特曼也坐不住了。
这不,他又带来了 o3-mini 的最新剧透:
ChatGPT Plus 会员可以每天获得 100 条 o3-mini 查询。
Plus 会员马上就能用上 operator 了,我们正在尽力!
下一个智能体 Plus 会员首发就能用。

这话一出,𝕏的空气中充满了快乐的气息(doge):
哇!DeepSeek 正在让 OpenAI 主动大甩卖诶!

参考链接:
[1]https://github.com/huggingface/open-r1
[2]https://x.com/ClementDelangue/status/1883154611348910181
本文来自微信公众号:量子位(ID:QbitAI),作者:鱼羊
“掌”握科技鲜闻 (微信搜索techsina或扫描左侧二维码关注)










