IT之家 1 月 15 日消息,IT之家从上海人工智能实验室获悉,其书生大模型今日获得重要版本升级 —— 书生・浦语 3.0(InternLM3)。据官方介绍,其通过精炼数据框架大幅提升了数据效率,实现思维密度的跃升。
InternLM3-8B-Instruct 仅使用 4T 数据训练,官方宣称其综合性能超过同量级开源模型,节约超 75% 训练成本;首次在通用模型中实现了常规对话与深度思考能力融合,可应对更多真实使用场景。


基于司南 OpenCompass 开源评测框架,该模型研究团队使用统一可复现的方法对该模型进行评测。评测采用 CMMLU、GPQA 等十多个权威评测集,维度包括推理、数学、编程、指令跟随、长文本、对话及综合表现等多方面性能,结果显示,书生・浦语 3.0 在大多数评测集得分领先,综合性能“十分接近 GPT-4o-mini”。

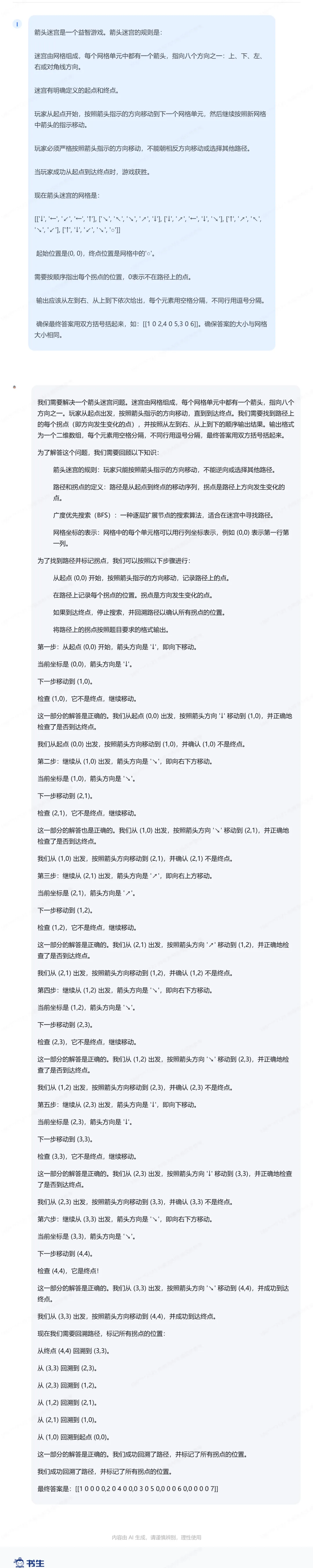
上海 AI 实验室披露了部分该模型的体验案例,如解答“箭头迷宫问题”等推理谜题,让模型在棋盘格中找到从起点到终点的可行路径。


以及“猜数字”问题:

此外,其深度思考能力也拓展到了智能体任务,成为了开源社区内首个支持浏览器使用的通用对话模型,支持 20 步以上网页跳转以完成深度信息挖掘。
体验页面:https://internlm-chat.intern-ai.org.cn
GitHub链接:https://github.com/InternLM/InternLM
HuggingFace链接:https://huggingface.co/internlm
ModelScope链接:https://www.modelscope.cn/models/Shanghai_AI_Laboratory/internlm3-8b-instruct
“掌”握科技鲜闻 (微信搜索techsina或扫描左侧二维码关注)










