
欢迎关注“新浪科技”的微信订阅号:techsina
文/肖莹
来源:赛博汽车(ID:Cyber-car)
新一轮竞争中,具备激光雷达完整系统开发经验的企业,将有更大的市场机会。
最近一段时间,亮道智能、禾赛科技、速腾聚创三家国内主流激光雷达厂商纷纷发布Flash补盲激光雷达产品及解决方案。
其实,早在2017年,就有多家激光雷达企业宣布推出Flash方案,特别是大陆集团已经率先在丰田Mirai和雷克萨斯LS500上实现量产。
为什么Flash激光雷达在2022年又突然火了起来,背后有什么样的市场契机?激光雷达何时才能从“量产上车”走向“功能成熟”?
01
抢滩Flash激光雷达的背后
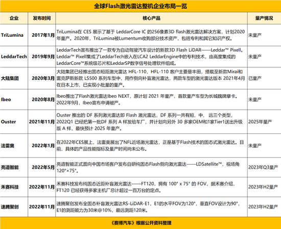
Flash激光雷达不是最近才“走红”的,据《赛博汽车》不完全统计,截至目前,全球公开宣称布局Flash激光雷达的整机企业已超过10家。
最早宣布将量产Flash激光雷达的是一家美国科技公司TriLumina,其在2017年CES展上发布Flash激光雷达产品,并计划在2020年量产。
同一年,宣布布局Flash激光雷达的还有中国企业北醒光子,在2017年底发布了Flash激光雷达CE30,不过这款产品的垂直视场角仅有9°,应用于AGV小车、物流机器人等领域,没有在乘用车上搭载。
在随后的几年里,LeddarTech、大陆集团、Ibeo、Ouster等几家企业也先后发布了Flash激光雷达产品。
目前,真正在乘用车上实现量产交付的,只有大陆集团一家,但也仅是小规模交付。

进入2022年,国内几家头部激光雷达公司亮道智能、禾赛科技、速腾聚创先后发布Flash激光雷达,且普遍将2023年下半年作为量产关键时间节点,这让Flash激光雷达再次成为业内关注的焦点。
激光雷达市场远未到成熟阶段,一直是多种技术路线并行研发,但以Flash为代表的纯固态激光雷达,被业内普遍认为是长期发展的方向。
这背后的核心原因有三个:
其一,相比当前量产落地的MEMS、转镜、棱镜等半固态激光雷达,Flash激光雷达更容易满足车规要求。所谓纯固态激光雷达,顾名思义,就是整个机身完全没有运动部件的雷达,这样的好处在于,既能在批量化生产时,更好地保障产品一致性,同时,在激光雷达上车以后,也能够更好地适应恶劣交通场景,保证产品可靠性、耐久性。

其二,Flash激光雷达具备更大的成本下降空间,这也与其结构相关。Flash激光雷达的核心部件主要是发射模块和接收模块,都是和芯片一体化开发的。而芯片化的收发模块,在摩尔定律作用下,可以实现指数级的物料成本降低,前景非常值得期待。
其三,具有更好的技术发展潜力。Flash激光雷达性能的提升,主要是来自于半导体的性能提升,一旦技术突破便是成倍的,甚至是指数级的性能提升。
当前,虽然一些企业选择了率先从半固态激光雷达入手,主要是对性能指标和量产时间的妥协,但还是普遍认为纯固态激光雷达才是未来的方向。
Flash技术路线在今年尤其受到重视,主要是因为量产智能驾驶能力及落地场景的升级。
2022年被认为是城市高阶智能驾驶量产元年,国内第一梯队玩家集中发力城市NOA功能。今年9月,小鹏、极狐、魏牌先后宣布将量产城市领航驾驶。目前,小鹏和极狐已经分布在广州、深圳全量推送城市领航驾驶功能,魏牌也计划在四季度实现落地。
此外,智已L7、阿维塔11、集度ROBO-01、路特斯Eletre、沙龙机甲龙等一系列高端智能化车型,也将城市领航驾驶功能作为智能驾驶进阶的核心。
2022年来看,高阶智能驾驶已经成为车企和自动驾驶公司追求的一致方向。
高阶智能驾驶和ADAS功能一样,在技术逻辑上,涉及感知、决策、执行三大核心环节,但是在计算平台、传感器等核心部件的要求上却增加了几个台阶。
一个最明显的现象就是自动驾驶芯片算力的不断攀升,从最早的3、4TOPS,已经升级为数十、数百TOPS,搭载了四颗英伟达Orin-X芯片的蔚来ET7,算力甚至已经达到1016TOPS。

搭载激光雷达及1016TOPS算力计算平台的蔚来ET7
传感器也是一样,对感知的精度、准确性、可靠性、稳定性有了更多更高的要求。目前,大部分车辆上会搭载摄像头、毫米波雷达等传感器,少数车辆还配备了长距激光雷达,总体来看,前向感知已经有很好地覆盖,但是从L2+往L3上走,侧向近距依然存在安全性不足的问题。
尤其是在车流密集的城市场景,传感器对于车周场景的有效识别就更为迫切了。我们知道,车身存在几大盲区,包括前后盲区、后视镜盲区以及AB柱盲区,这些视觉盲区往往最容易引起交通事故,特别是遇到一些低矮目标的时候,比如二轮电动车、摩托车、行人、小孩等。
另外还有一些高速路的极端场景,比如前车遗落一些低矮物体、事故车辆在道路上遗留的碎片,以及城市窄路上的一些鬼探头场景等。
这些凭借当前的感知方案,很难做到完全有效覆盖。
目前,并没有完美的传感器,主流的自动驾驶感知方案都是基于多种传感器进行优劣势互补。Flash补盲激光雷达的优势就是在于有超大的视场角,能够最大限度的覆盖视觉盲区,这将与现有感知方案形成有效的补充。
以亮道智能发布的Flash激光雷达LDSatellite™系列参数为例,视场角120°×75°,安装于车头或车身两侧位置时,视觉地面盲区小于0.3m,可以精准探测到各类车身近距低矮物体,能够最大限度地帮助车辆消除因感知盲区产生的CornerCase。

这就是短距、补盲的Flash激光雷达受到市场广泛关注的原因。甚至在一些车企的眼中,补盲激光雷达上车的优先级要高于前向主雷达。
02
“量产上车”不等于“功能成熟”
虽然市场需求明确,但激光雷达作为一个新兴产业,从开发到量产,再到真正功能成熟,还需要经历一定时间来验证。
国际供应商的进展来看,搭载激光雷达的车型总是难产,TriLumina、LeddarTech、Ibeo等几家较早发布Flash激光雷达的企业,均尚未实现量产。
国内来看,市面上已经有几款搭载半固态激光雷达的量产车型了,但实际用户反馈来看并不理想。
主要的原因在于,消费者普遍没有感知到激光雷达存在的意义,以及不知道车辆在什么情况下激光雷达会发挥作用,到底能不能比没有激光雷达的车型更安全,甚至一些车企自己的工程师也说不清楚。
例如,小鹏P5在2021年9月就已经上市,而直到2022年10月Xmart OS 3.3.0 版本OTA推送,小鹏P5搭载的激光雷达才算正式启用。
一些媒体测车的视频显示,蔚来ET7交付后的AEB表现还不如没有激光雷达的ES8。测试者向工作人员咨询后才知道,蔚来ET7交付后激光雷达也并没有直接启用。
这两个例子就非常典型的说明了,激光雷达硬件虽然已上车,但软件并未准备充分。
也就是说,激光雷达上车,并不等于功能开发成熟。
激光雷达实现量产交付,涉及到功能定义、硬件设计、软件开发与测试验证、系统集成几大重要环节。
目前来看,激光雷达上车应用还处于早期阶段,很多企业在功能定义层面上的认知还不够清晰。
想要较好地定义需求,就要有足够的场景积累和数据积累,进而才能指导激光雷达软硬件的开发。而完成数据积累,则要求针对开发功能做特定的场景积累和训练,做到对不同场景的充分理解。
同时,硬件参数也要符合功能需要,包括距离、视场角、分辨率、帧率等,硬件选型确定后,再基于硬件去做感知功能,也就是算法层面的开发。

图片来自申万宏源
可以看到,这是一个非常复杂的、闭环的系统工程,对这样一套系统理解足够深入,才能真正开发出好的产品。
随着激光雷达陆续上车,激光雷达的评价维度已经不仅仅是硬件指标,车企和零部件厂商在拼性能、抢速度的同时,也开始重视功能开发以及测试验证的完整性。
国内赛道玩家普遍在2020年左右布局半固态激光雷达产品,按照这样的周期推算,预计2025年,激光雷达产品的功能和价值会有更明显地体现。
03
激光雷达赛道的机会和挑战
2022年,国内激光雷达企业逐渐走向规模量产交付,与国内企业不同的境遇是,国际赛道一些玩家则走向了破产、重组的境地。10月,激光雷达鼻祖Ibeo宣布申请破产;11月,Ouster和Velodyne宣布合并。
产生这样现象的原因是多方面的,一方面,国际市场对于量产车搭载激光雷达需求并不如国内市场旺盛。截至目前,只有奔驰、奥迪、宝马、丰田、本田、沃尔沃、大众7家品牌8款车型宣称搭载激光雷达。相比之下,国内激光雷达的定点车型已达30余款。
另外一方面,国际车企开发周期长,对于很多激光雷达创业公司生存是极大的考验。激光雷达软硬件一体的系统开发周期通常需求7年,目前虽然开发周期有一定压缩,但也要4-5年。
以传统Tier1巨头法雷奥的开发周期为例,其2010年底与Ibeo达成合作,共同开发激光雷达产品,历时7年才推出首个可量产的车规级激光雷达SCALA。
大陆集团也是一样,从2016年布局车载Flash激光雷达,到2021年真正实现量产上车,经历了整整5年时间。
再有就是一些企业对于市场判断不够准确,面向量产车的激光雷达布局节奏较慢,在出现技术转折点时,就被甩出赛道了。
通过对比国内和海外市场也能看到两个趋势,第一,中国市场有着更大的发展机会。国内市场对于高阶智能驾驶的追求更迫切,可以看到,目前几乎主流品牌的高端车型都有搭载激光雷达的计划。这对于国内创新型激光雷达公司来讲,是非常好的机遇。
第二,激光雷达市场竞争刚刚开始,当下跑在赛道前面的选手,可能下一秒就面临着被淘汰的风险,市场节奏、技术变革都是潜在的风险点。即使已拿到主机厂定点的企业,也依旧面临被替换的风险。
在新一轮的技术创新中,机遇和风险并存,什么样的企业可以胜出?我们认为,那些既能把握市场机遇,又有硬核技术实力的公司会更有优势。
何为硬核技术实力?基于上面的讨论,要做出高可靠性、高性价比的产品,不仅要有硬件能力,还要有软件、数据、测试等软硬一体闭环的系统能力,以及对激光雷达产品和产业有深刻理解的能力。
以法雷奥为例,法雷奥是迄今为止唯一一家大规模量产激光雷达的公司,已经量产超过16万颗激光雷达。

法雷奥布局激光雷达可谓稳扎稳打,从2010年正式开始研发,2013年开始样品的生产,2015年已经建了一条符合车规级的小批量的生产线,到2017年11月上市之前,法雷奥已经生产了5000多颗的SCALA激光雷达。
难以想象的是,这5000多颗激光雷达是专门用于测试验证、收集数据的,法雷奥认为这是开发出符合车规级要求必要的步骤。
同时,法雷奥在全球还有数千名驾驶辅助工程师和人工智能专家,来支持研发过程当中所需要的软件开发和人工智能的需求。
法雷奥完整地覆盖了整个激光雷达开发体系,包括硬件、软件、数据、测试,并通过这个闭环体系来不断优化下一代激光雷达产品。
大陆集团也是一样,不仅是提供一款硬件产品,还提出为客户提供产品寿命全周期服务,包括产品开发、特别定制、测试验收等。
在创新型公司中,与法雷奥和大陆有着相似系统开发能力的是亮道智能。

亮道智能是从测试验证环节进入激光雷达赛道的,在此经验的基础上,开始做软件算法解决方案,最后再将业务版图延展到硬件产品的开发。
亮道智能是国内少有的同时具备软硬件开发能力,以及开发端和测试环节全链路布局的激光雷达企业。
随着这两年激光雷达车型逐渐量产,2024年、2025年将进入规模化落地,同时激光雷达在功能层面上也会有更成熟的体验。
竞争趋势来看,像传统Tier1供应商法雷奥、大陆,以及创新型公司亮道智能这样,深耕中国市场,对汽车感知功能开发拥有深刻理解和全球化视野,同时具备完整系统开发经验的企业,有着更大的市场机会。

(声明:本文仅代表作者观点,不代表新浪网立场。)