来源:@经济观察报微博
经观汽车
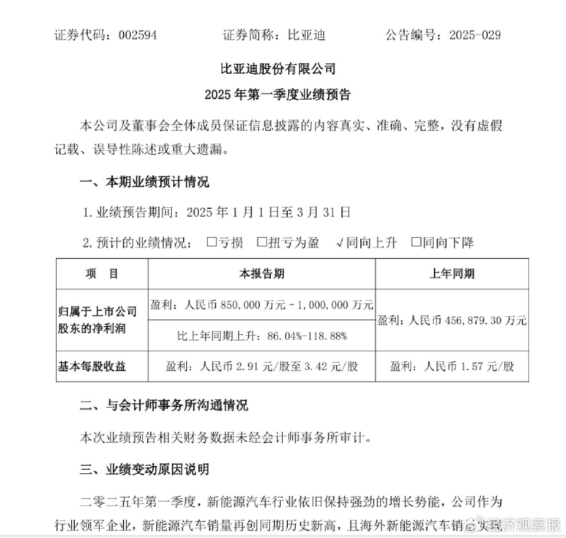
4月8日消息,比亚迪发布了一季度业绩预告。报告显示,比亚迪预计2025年一季度归属于上市公司股东的净利润为85亿—100亿元,同比增长86.04%—118.88%。粗略估计来看,比亚迪一季度净利润每天接近一亿元。

销量方面,比亚迪2025年第一季度累计销量100.07万辆,同比增长59.81%,提前突破百万大关,其中3月份销量为377420辆,乘用车销量371419辆,同比增长23.1%。
对于业绩增长原因,比亚迪在公告中表示,新能源汽车行业保持强劲的增长势能,比亚迪作为行业领军企业,新能源汽车销量再创同期历史新高,且海外新能源汽车销量实现跨越式增长,进一步巩固了全球新能源汽车销量第一的领先地位。此外,依托持续扩大的规模效应和垂直整合的战略布局,助力集团业务盈利实现大幅增长。

海量资讯、精准解读,尽在新浪财经APP
VIP课程推荐
加载中...
APP专享直播
热门推荐
收起
新浪财经公众号
24小时滚动播报最新的财经资讯和视频,更多粉丝福利扫描二维码关注(sinafinance)
