《科创板日报》6月4日讯(记者黄修眉)成都超纯应用材料股份有限公司(下称“成都超纯”)近日在四川证监局登记备案启动IPO辅导,辅导机构为华泰联合证券。

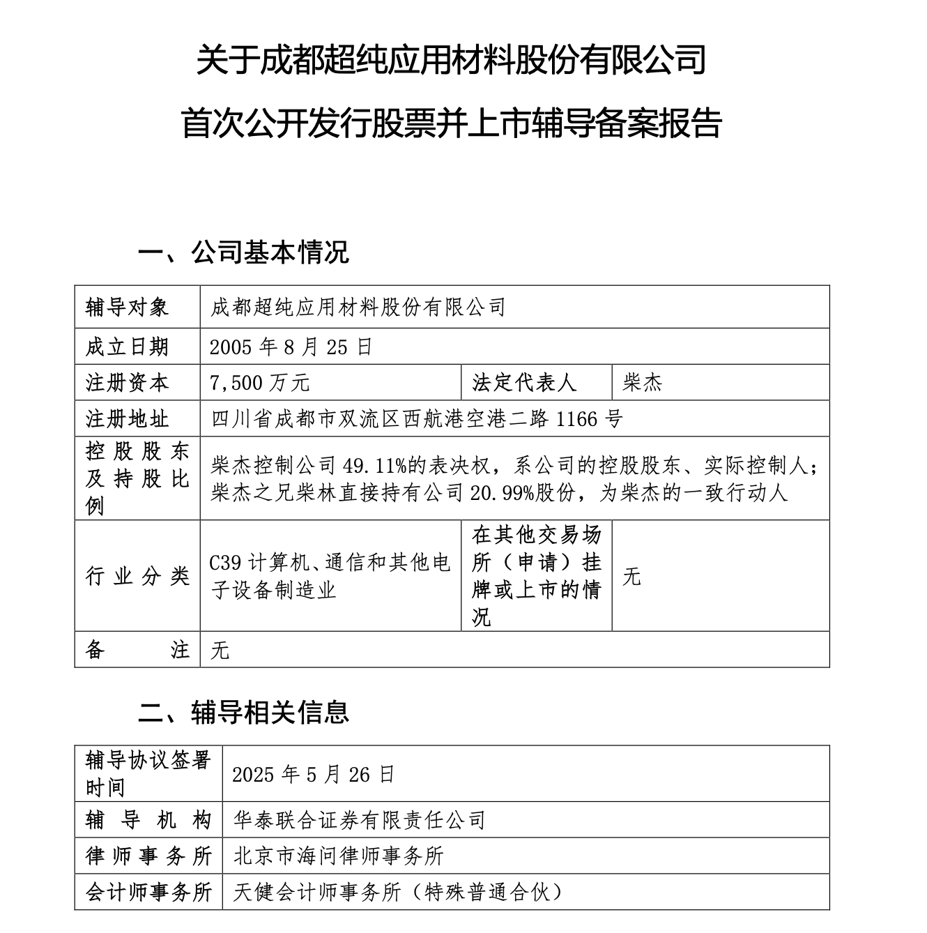
辅导备案显示,成都超纯成立于2005年8月25日,注册资本7500万元,法人代表为柴杰,其亦为该公司董事长、总经理,为南京理工大学电光学院90级毕业生。
柴杰控制成都超纯49.11%的表决权,系公司控股股东、实际控制人;柴杰之兄柴林直接持有公司20.99%股份,为柴杰的一致行动人。二者合计控股成都超纯70%的股份。
官网显示,成都超纯位于四川省成都市双流航空港开发区,研发及厂房超过一万平方米,是一家以技术为先导的半导体刻蚀器件、高功率激光器件、特种陶瓷的国家高新技术制造企业,四川省第四批专精特新“小巨人”企业。
成都超纯以半导体设备核心零部件为切入点,聚焦刻蚀、成膜、扩散、外延等关键设备的核心组件研发与制造,产品聚焦半导体领域、精密光学、材料三大重点领域。
具体来看,成都超纯技术覆盖第二代和第三代半导体必须要用到的电感耦合等离子体刻蚀设备耐刻蚀膜层技术、电容耦合等离子体刻蚀设备耐刻蚀膜层技术、气相沉积碳化硅CVD-SiC材料技术、真空沉积理论、热场分析、精密加工,精密检测及精密机械结构设计等多个复杂的交叉领域。
成都超纯开发了多类具有自主知识产权的工艺,包括先进表面处理工艺,可为半导体刻蚀器件和MOCVD器件提供专业的表面处理服务;提纯工艺,可将材料的纯度提纯到5N以上;先进陶瓷生产工艺,制造高密度碳化物和氮化物陶瓷;同时公司针对不同基底材料开发了一整套超光滑表面处理工艺来控制表面疵病,提高器件的使用寿命。
在精密光学领域,成都超纯提供光学器件的冷加工和镀膜服务,能够为客户提供大多数形状元件的精密成型和超精密加工,多品种、超光滑表面及面型控制是该公司光学器件部门的主要特色。
双流发布公众号今年5月文章显示,成都超纯进入《2025年成都市第二批国家科技计划项目配套资助拟立项项目名单》。
其中,该公司“透明陶瓷制造技术及装备”项目致力于高品质透明陶瓷材料的研发与生产,能够打破国外专利技术封锁,批量制备出具有优异性能的透明陶瓷材料,满足不同领域的高端应用需求。
工商信息显示,成都超纯截至目前历经4轮融资。

2022年6月完成的天使轮融资中,诺华资本、正海资本、国投创业参投;2024年1月完成的A轮融资中,正海资本、鑫芯创投参投;2024年4月完成的B轮融资由比亚迪独投。
该公司于2024年8月完成的B+轮融资中,参投方增加到了9家,包括建信(北京)投资、上汽集团旗下尚颀资本、泽森清泉、丰年资本、芯动能投资、TCL创投、华泰证券旗下华泰紫金投资、沃衍资本、基石资本等众多知名机构参投。
值得一提的是,成都超纯2024年12月13日进行的工商变更显示,其注册资本从1451.28万元增长至7500万元。其变更的股东、发起人名单中,还包括科创板上市公司中微半导体设备(上海)股份有限公司及北京集成电路装备产业投资并购基金。
(文章来源:科创板日报)
VIP课程推荐
APP专享直播
热门推荐
收起24小时滚动播报最新的财经资讯和视频,更多粉丝福利扫描二维码关注(sinafinance)
