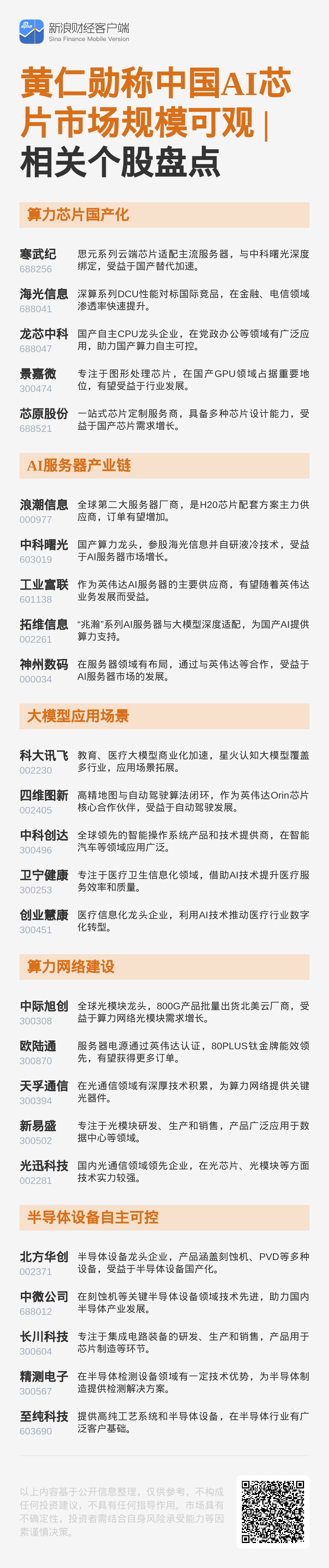
英伟达首席执行官黄仁勋称,未来几年中国AI芯片市场规模可能达500亿美元,美国企业准入至关重要。英伟达此前为中国市场设计特供芯片,现美国商务部新规使其出口需新许可,英伟达预计下季度因此增55亿美元费用。黄仁勋多次称赞中国AI技术,称中美在AI发展水平接近。英伟达股价2023年涨幅240%,2024年涨1.7倍,今年已下跌约18%,5月28日将公布Q1财报,市场预期营收较上年同期增长65%达431亿美元。

声明:市场有风险,投资需谨慎。本文为AI大模型基于第三方数据库自动发布,任何在本文出现的信息(包括但不限于个股、评论、预测、图表、指标、理论、任何形式的表述等)均只作为参考,不构成个人投资建议。受限于第三方数据库质量等问题,我们无法对数据的真实性及完整性进行分辨或核验,因此本文内容可能出现不准确、不完整、误导性的内容或信息,具体以公司公告为准。如有疑问,请联系biz@staff.sina.com.cn。

海量资讯、精准解读,尽在新浪财经APP
责任编辑:小浪快报
VIP课程推荐
加载中...
APP专享直播
热门推荐
收起
新浪财经公众号
24小时滚动播报最新的财经资讯和视频,更多粉丝福利扫描二维码关注(sinafinance)
