来源:晚点LatePost

回顾过去,向历史取经、向经验学习,是新势力的一门必修功课。
特约作者丨Evan
2026 开年,理想汽车第二产品线负责人离职创业,随后,官方宣布将第一产品线与第二产品线合并,由原第一产品线总裁统一负责,旨在提升协同效率,优化资源调度,以应对此前产品线独立运营中出现的职能重叠和决策碎片化问题。
时间倒回到 2022 年 9 月,理想汽车合计交付 11531 台汽车,其中首月交付的 L9 就占了 10123 台,剩下的是理想的开疆功臣理想 ONE。经历了理想 ONE 和 L9 的成功,理想完成了从零到一的积累,接下来面临的问题是如何将这样的成功规模化的复制,所以理想将目光投向了华为,全面借鉴华为的管理经验,推动组织架构向矩阵式转型。在原有战略和产品两个横向部门基础上,新增五个关键部门—商业、供应、流程、组织和财经,计划用三年时间构建完整的七大核心流程体系,形成矩阵化运营的基本框架。
2023 年理想继续深化矩阵型开发组织,以及调整了组织绩效,以 PBC(个人业务承诺)强调员工与企业签订业务契约,注重结果承诺和长期贡献,取代了原有的 OKR(目标与关键成果法),同时用 IPD 流程全面驱动产品的开发。此后理想汽车销量一路飙升,2023 年底冲高到 50354 台。
为了更好地聚焦用戶价值,提高决策的质量和经营成效率,更好地承接面向千亿规模。
理想在 2024 年 4 月再一次进行了升级,向 2.0 版本的矩阵型组织转型。将原有产品部下的 SPDT 团队(即车型与智能产品研发小组)拆分出来,成立产品线组,并入商业部。其中第一产品线覆盖售价 40 万元以上车型,包括 MEGA 和 L9;第二产品线覆盖售价 30 万至 40 万元车型,包括 L8、L7 和 i8;第三产品线覆盖售价 30 万元以下车型,包括 L6 和 i6。
随后的时间里,理想在 2024 年底拿到了历史最好成绩的 58513 月销,但也在 2025 年下半年发布了两款纯电新车 i8 和 i6 之后陷入了增长陷阱,月销徘徊在 3 万到 4 万之间,直到 12 月因为产品线负责人离职再一次调整产品开发组织。总的来看,理想在经过了初期产品成功后,快速向矩阵型开发组织转变,经过三年的磨合,从 IPD 流程驱动,渐渐明确为大产品线模式驱动。

理想所学习的华为 IPD 体系源自于 1998 年任正非在内部做了一次题为《华为的红旗到底能打多久》 的讲话,其中有两段关键的内容,可以说是后来华为流程管理体系的参天大树的根本。
首先是谈到管理和服务的重要性:“人才、技术、资金是可以引进的,管理与服务是引进不来的。必须靠自己去创造。没有管理,人才、技术、资金形不成力量,没有服务,管理没有方向。”
由此引出了华为对流程体系的看法:“我们公司确立的是对事负责的流程责任制。我们把权力下放给最明白、最有责任心的人,让他们对流程进行例行管理。高层实行委员会制,把例外管理的权力下放给委员会。并不断的把例外管理,转变为例行管理。流程中设立若干监控点,由上级部门不断执行监察控制。这样公司才能做到无为而治。” 在那之后,华为开始搭建如今风靡整个商业市场以及被理想等汽车厂商借鉴的 IPD 流程。

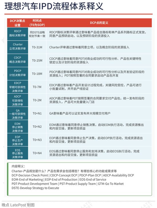
理想在 IPD 转型最彻底的 2023 年,构建的 IPD 流程体系,核心是从产品开发节奏出发,用阀点的方式控制整个流程的推进。其中产品管理委员会是产品决策的最高机构,产品操盘委员会是产品商业化的最高决策机构。在此基础上,分为路标工作组、车型 PDT、平台 PDT、供应 PST 以及销服 GTM 和财经。
在产品开发节奏上,分为路标开发、产品理想、概念开发、计划开发、产品开发、产品验证、上市发布以及生命周期管理。基于这个节奏,各个业务模块在关键阀点(关键交付物审核点) 上进行握手,实现最终的产品开发协同。

如今,理想持续深化产品线模式,虽然不能说是对 IPD 开发流程驱动模式的否定,但回顾整个汽车行业的发展史,不难找到曾经更为相似的影子。
1953 年,丰田为了提高技术部门工作的运营效率,成立了一个全新的组织机构—主查室,这个机构既不属于现场管理组织,也不属于职能组织。它的主要职能是贯彻计划-实施-检查(Plan-Do-See)这一管理循环时,纵向地有机地统合全机能组织。
随后在丰田皇冠的开发时形成了 “主查制度”,即 CE(Chief Engineer)体系。CE 负责监督包括车辆概念构想、造型、设计、评价、生产、销售、质量保证和售后服务在内的所有流程。丰田在开发每款车型时都会任命一位拥有 20 年以上工作经验的资深工程师担任 CE,协调多个部门共同工作,致力于开发出畅销产品。在这个制度的影响下,皇冠、卡罗拉相继成为全球畅销车辆。
CE 体系之下,商品企划作为产品开发的开端。商品企划部主要考虑的内容是中长期的产品线(lineup),也就是对现有的车型进行规划。它们会针对每个车型大致探讨目标用戶群体是否真的存在、哪些卖点会吸引用戶购买、销售价格范围以及销量目标等。然后将上述内容形成提案,呈报给商品企划会议以获得高层管理团队批准。获得批准后,企业会任命此项目的 CE。
随后进入 CE 的产品企划阶段。首先形成 CE Image(CE 愿景)。对要开展产品企划的新车型的开发关键词和车辆概况(主要包括车辆规格、性能、造型形象、卖点、价格区间等) 进行整理总结。其次,要在 CE Image 的基础上,CE 要与销售、造型、技术、生产技术、工厂、质量保证等各部门沟通产品的可行性,然后调整 CE Image 最终形成的方案就是 CE 构想。
CE 构想一般包含企划背景、开发着眼点、卖点、“产品力” 目标、总布置、车辆各部概述、车种构成、重量企划、成本企划、开发进度表等。以第八代凯美瑞为例,CE 构想核心确定了四个卖点: 1、一款在布置上超越了 FF 轿车通常进化模式的时尚轿车 (FF 前置前驱、FR 前置后驱、MR 中置后驱、RR 后置后驱、4WD 四轮驱动);2、同级别中领先的安全配置;3、“新型 V6 发动机 + 新型自动变速箱” 带来令人印象深刻的加速感;4、无与伦比的内外饰。
随后要解释在造型理念、性能目标、符合法律法规、配置规格和以及五大主要组成部分(车身、底盘、发动机、驱动系统和电子) 的设计方案中将使用哪些关键技术。
最后,CE 会推动造型工作的开展,通过创意选择、创意确定、创意批准三个流程来锁定车辆造型。同步的进行整车设计,拉动车身设计部、底盘设计部、发动机设计部、驱动系统设计部和电子设计部协同工作。在设计完成后,要开展试制和评价、生产准备、小批量生产、发布准备等一系列工作,推动产品成功上市。
需要区分的是,在 CE 体系下,商品企划核心的工作是从销售和市场角度对车辆进行规划,而产品企划则是从开发和生产角度对车辆进行规划。新车开发项目主要分为 ABC 三类:A 类项目是以研发为导向的项目,如燃料电池; B 类项目是以开拓市场为导向的项目,即新车型;C 类项目是以应对市场变化为导向的项目,即改款车。

从流程的角度看,丰田的 CE 开发模式由三条主线驱动:商品企划、产品企划和成本企划,涉及三个决策会议:商企会、产企会和成企会。由商品企划开始,在确认商品立项之后,产品企划正式启动,同步的成本企划介入,通过目标成本审议、成本实现报告和小批量生产成本跟踪来逐步收敛对成本的控制。另一边产品企划要落实产品概念,推动造型设计、产品设计、试制和评价、生产准备和上市准备。
2016 年 4 月,丰田以产品群为单位,启动了 “公司制度”,共设置了七家 Company,其中四家与车辆有关,分别为 Toyota Compact Car Company 丰田紧凑型车公司; Mid-size Vehicle Company 中型车公司;CV Company 商用车公司和 Lexus International Co. 雷克萨斯国际公司;2017 年 1 月,第五家成⽴ “新兴国家小型汽车公司”。
从理想的调整来看,从产品部门分离出产品线,任命产品线总裁,并将产品线进一步整合,越来越像丰田的 CE 模式。此前理想的问题就在于,针对原本并不大的细分市场中,将自己的组织分为三个产品线,资源和精力过于分散。从 2024-2025 年的月度新能源市场分价位段的销量数据来看,40 万以上大概占总体市场 3% 左右,30-40 万大概在 6.5% 左右,20-30 万市场虽然大,但也只是占总体市场 20% 上下。

综合来看,理想的三条产品线,也不过占总体市场的 30%。如果把丰田的分类对应来看,紧凑车型可以对应在 10 万以下,中型车对应到 10-20 万,雷克萨斯可以是 20 万以上,将大销量市场进行了全覆盖。而理想的问题就在于在较小的细分市场内,分拆出三个产品线组织,必然会争抢公司资源以及竞争踩踏。由此一来,将 30 万以上的两个产品线合并也是势在必行的改革。
回顾理想不断调整开发组织和流程的历程,在全面学习华为之前,李想本人作为产品的最高决策人员,推动了理想 ONE 和 L9 的开发,本质上类似于丰田的 CE。苹果、谷歌、亚马逊等美国 IT 巨头借鉴了丰田的 CE 体系,将其拓展为 “产品经理体系”,取得了巨大的成功。也可以说丰田的 CE 体系是产品经理体系在汽车行业中最早的尝试。李想也在行业内被誉为最强的汽车产品经理,很明显这种模式很适合当时的理想汽车的发展。
在两款产品的成功下,李想应该意识到企业的决策不能完全依赖于他,于是希望引入华为成功的 IPD 体系来将个人能力复制到整个体系内。
可是随着业务的发展,流程驱动优先的体系似乎并不能符合当时发展的趋势,于是理想汽车拉出了三个产品线,希望在短期内将李想的产品能力快速的落到三个产品线总裁身上,不过如今已经 “阵亡” 了一个产品线将领,李想也在此前表态回归创业状态,在这样的情况下,他是否会重新挂帅 “CE”,将会决定了未来理想汽车产品开发的方向。
最近,零跑在其十周年之际,喊出了 “告别新势力”,持续了十余年的中国汽车市场的 “新势力” 发展阶段,是否由此进入了一个历史阶段还有待观察。但百年汽车发展历程中那些趟过的坑和总结出来优秀的经验还是稳固的存在的,不管如何创新,汽车行业重投资、长周期、长产业链的模式始终没有改变,在 “新势力” 向 “强势力” 转变的过程中,不妨多去参考前人经验,兼容并包,诸如自身的特点,才可能在激烈的市场竞争中杀出重围。
曾开发过经典车型第六代凯美瑞的丰田首席工程师北川尚人曾总结过 CE 成功的关键十条:贯彻开发的成本企划、传达方法(将各种信息总结在一页纸上)、培训体系、日常管理、造型设计、品质改善与以用戶为导向、企业合作、生产技术、技术人员的团队以及丰田的问题解决方法。
其中丰田的问题解决方法分为八步:明确问题、设定目标、洞察真因(五次追问为什么的 5WHY 方法)、制定对策、实施对策、确认效果、巩固成果。这些在行业发展过程中、在一辆辆全球车开发历程中沉淀下来的经验,不但有针对性地能解决其当时的问题,同时还具备极大的普适性和极强的周期的生命力。或许在不断地 AI 互联网化、AI 化的汽车制造业的潮流下,回顾过去,向历史取经、向经验学习,可能是一门必修功课了。
题图来源:视觉中国
作者:Evan 一名资深汽车行业从业者

责任编辑:江钰涵
VIP课程推荐
APP专享直播
热门推荐
收起24小时滚动播报最新的财经资讯和视频,更多粉丝福利扫描二维码关注(sinafinance)
