2025年12月17日,国产GPU公司沐曦股份科创板上市,开盘暴涨近570%,成为资本市场焦点。而其中最引人注目的个人赢家之一,竟是公司上任刚满一年的财务负责人兼董秘——魏忠伟。
他的故事,是一个典型的“转身”与“timing(时机)”的故事。
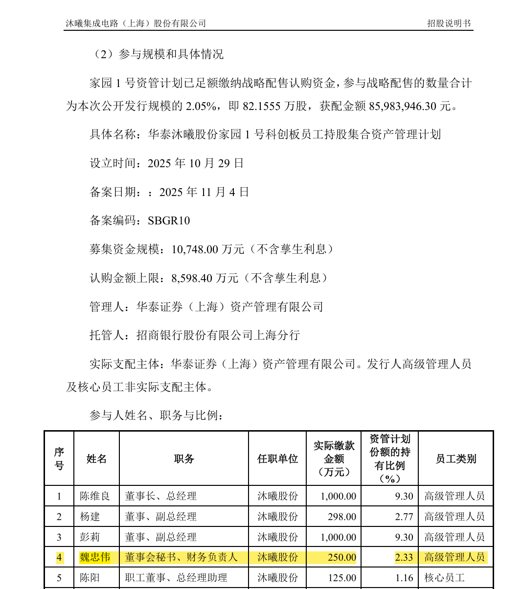
1. 精准“空降”,踩准上市鼓点
魏忠伟在2024年9月离开招商证券投行部门,次月(10月) 便火速加入沐曦股份,担任关键岗位:财务负责人和董事会秘书。此时,沐曦的上市进程已进入冲刺阶段。他凭借多年投行经验,直接操盘公司上市最关键阶段的资本运作。
魏忠伟在投行干了快20年,经验老道。但在2024年3月离开老东家前,他作为负责人,手里一个IPO项目(西藏国策)出了问题,2024年8月被证监会发了警示函。这算是个职业“小污点”。
紧接着,骚操作来了:2024年10月,也就是拿到警示函后不久,他火速入职了当时正在全力冲刺科创板的沐曦公司,直接当上了财务负责人兼董事会秘书。这两个职位,正好是公司上市过程中负责“算账”和“对外沟通”的最关键角色。
2. 丰厚回报,纸上富贵惊人
根据招股书,魏忠伟通过员工持股平台间接持有公司 0.03% 的股权。别看比例小,沐曦市值庞大(截至12月19日约2863亿元),这部分股权价值已飙升至 约8589万元。而他2024年在沐曦的薪酬仅 29.73万元,股权收益才是真正的大头。
他来沐曦,工资不高,2024年只拿了不到30万。真正的大头是股权。他通过员工持股,拿到了公司 0.03% 的股份。公司上市后股价一飞冲天,这点股份现在值接近8600万元!
等于说,他拿着不高的工资干了一年,主要目的就是“押宝”公司上市成功。一旦赌赢,回报就是几千倍。这可比在投行打工赚年薪刺激多了。
3. 资深投行人,履历闪耀但存“瑕疵”
魏忠伟是投行老兵,职业生涯遍布中银国际、海通证券、中信证券、渤海证券、国海证券、申万宏源、招商证券等多家知名券商,长达17年。然而,他的履历中有一段监管插曲:在申万宏源期间,他作为西藏国策环保IPO项目负责人,因相关问题于2024年8月被证监会出具警示函。值得注意的是,他就在收到警示函后不久离职,并很快加入了沐曦。
时机太巧: 刚挨了监管的“板子”,马上就跳槽去了一家急需上市经验的准上市公司当高管。难免让人猜测,是不是“带病转会”?
角色关键: 他去的岗位(董秘、财务负责人)正是证监会审核公司上市时重点盯防和问询的对象。一个自己不久前刚被监管点名的人,现在要负责整个公司对监管机构的沟通和信息披露,这本身就需要公司有足够的勇气和信任。
监管影响: 虽然警示函不算特别严重的处罚,但这段“黑历史”就像个标签,会一直跟着他。未来沐曦股份在资本市场有任何风吹草动,他和他的这段历史都可能被拿出来重新审视。
4. 角色与挑战
如今,魏忠伟已完成从“帮助公司上市”的投行家,到“为公司负责”的上市公司核心高管的身份转变。他的专业经验对沐曦对接资本市场至关重要。但同时,他过去的监管记录也可能成为市场关注和问询的焦点,如何确保公司信息披露合规、治理稳健,是他坐拥巨额身家后必须面对的责任。
总结来说,这是一个资深投行人士凭借其对资本市场的深刻理解,在正确的时间点加入一家即将上市的明星公司,从而在极短时间内实现财富剧增的案例。他的故事既有“择木而栖”的精准,也带着职业光环下的些许阴影,其后续如何在新的岗位上履职,将同样备受瞩目。





魏忠伟,男,1980年4月出生,中华人民共和国国籍,无境外永久居留权,硕士研究生。2006年5月至2007年6月,任上海电气资产管理有限公司资产财务部产权助理;2007年8月至2009年1月,任中银国际证券股份有限公司投行部经理;2009年4月至2010年3月,任海通证券股份有限公司并购融资部副总裁;2010年4月至2017年8月,任中信证券股份有限公司投行委高级副总裁;2017 年 8 月至2018 年12月,任渤海证券股份有限公司投资银行总部总经理、并购融资总部总经理;2019年1月至2019年12月,任国海证券股份有限公司权益融资总部董事总经理;2019年12月至2024年3月,任申万宏源证券承销保荐有限公司执行总经理;2024年3月至2024年9月,任招商证券股份有限公司投行委执行总经理;2024年10月至今于公司任职,目前担任发行人财务负责人、董事会秘书。
关于对申万宏源证券承销保荐有限责任公司及魏忠伟、秦丹采取出具警示函措施的决定
申万宏源证券承销保荐有限责任公司,魏忠伟,秦丹:
经查,我会发现你们在保荐西藏国策环保股份有限公司(以下称西藏国策)首次公开发行股票并上市过程中,项目负责人魏忠伟、保荐代表人秦丹未经公司同意,从事违反公司与西藏国策签订的保荐协议的行为。项目组人员上述违规行为,反映出申万宏源证券承销保荐有限责任公司未能严格规范从业人员执业行为、督促从业人员勤勉尽责。
上述情形违反了《证券行业诚信准则》第十四条、《证券发行上市保荐业务管理办法》第五条及《证券公司和证券投资基金管理公司合规管理办法》第六条的规定。按照《证券发行上市保荐业务管理办法》第六十四条及《证券公司和证券投资基金管理公司合规管理办法》第三十二条的规定,我会决定对你们采取出具警示函的监督管理措施。
如果对本监督管理措施不服,可以在收到本决定书之日起60日内向我会提出行政复议申请,也可以在收到本决定书之日起6个月内向有管辖权的人民法院提起诉讼。复议与诉讼期间,上述监督管理措施不停止执行。
中国证监会
2024年8月2日


发行概况
发行股票类型:人民币普通股(A 股)
发行股数、股东公开发售股数:本次公开发行股票为 4,010.00 万股,占发行后总股本的 10.02%。本次发行全部为新股发行,不涉及股东公开发售股份的情形。
每股面值:人民币 1.00 元
每股发行价格:人民币 104.66 元 / 股
发行日期:2025 年 12 月 5 日
拟上市的证券交易所和板块:上海证券交易所科创板
发行后总股本:40,010.00 万股
保荐人(主承销商):华泰联合证券有限责任公司
招股说明书签署日期:2025 年 12 月 11 日
发行人及本次发行的中介机构基本情况
(一)发行人基本情况
发行人名称:沐曦集成电路(上海)有限公司
成立日期:2020 年 9 月 14 日
注册资本:36,000.00 万元
法定代表人:陈维良
注册地址:中国(上海)自由贸易试验区郭守敬路498 号 8 幢 19 号楼 3 层
主要生产经营地址:上海市浦东新区海科路999 弄 C8 栋
控股股东:上海骄迈
实际控制人:陈维良
行业分类:计算机、通信和其他电子设备制造业(C39)
(二)本次发行的有关中介机构
保荐人及主承销商:华泰联合证券有限责任公司
发行人律师:上海市锦天城律师事务所
审计机构:立信会计师事务所(特殊普通合伙)
募集资金总额 419,686.60万元
募集资金净额 389,931.10万元
募集资金投资项目
新型高性能通用GPU研发及产业化项目
新一代人工智能推理GPU研发及产业化项目
面向前沿领域及新兴应用场景的高性能GPU技术研发项目
发行费用概算
本次发行费用构成如下:
1、保荐及承销费:26,723.27万元,前述费用参考沪深交易所同等融资规模项目保荐承销费率平均水平,结合服务的工作量等因素,经双方友好协商确定,按照项目进度分节点支付;
2、审计及验资费用:1,280.00万元,依据服务的工作内容、所提供服务的人员工时及参与提供服务的各级别人员的专业知识、工作经验等因素协商确定,按照项目进度分节点支付;
3、律师费用:947.17万元,参考市场律师费率平均水平,根据所提供服务的工作量及参与人员的专业知识、工作经验等因素协商确定,按照项目进度分节点支付;
4、用于本次发行的信息披露费用:650.94万元;
5、发行上市手续费及其他:154.12万元。
注:(1)以上各项费用均为不含增值税金额;(2)相较于招股意向书,根据发行情况将印花税纳入了发行手续费及其他费用。印花税税基为扣除印花税前的募集资金净额,税率为 0.025%。
发行人主营业务经营情况
(一)公司经营的主要业务和主要产品
发行人致力于自主研发全栈高性能GPU芯片及计算平台,主营业务是研发、设计和销售应用于人工智能训练和推理、通用计算与图形渲染领域的全栈 GPU产品,并围绕GPU芯片提供配套的软件栈与计算平台。自成立以来,发行人始终专注于GPU产品的技术创新和迭代升级,形成了独具优势的GPU产品体系和自主开放的软件生态,持续为云端计算提供高能效、高通用性的算力支撑,推动人工智能赋能千行百业,重点布局了教科研、金融、交通、能源、医疗健康、大文娱等行业应用场景,已成为推动我国智能算力基础设施自主可控的重要力量。
作为国内高性能GPU产品的主要领军企业之一,发行人将秉持“不负历史,为民族复兴、国家强盛贡献科技力量”的使命,不断打造行业领先的GPU核心产品,助力数字经济发展。
作为现代信息技术发展的物理基石和底层基础设施,GPU 具有高价值量、高复杂度、高技术门槛和快速演进的特征,对企业自主研发、稳定供应和持续创新能力提出了较高要求。长期以来,我国算力基础设施被境外厂商所主导,国产替代潜力巨大。近年来,面对不断升级的地缘政治摩擦和新一代人工智能革命,以发行人为代表的国内GPU厂商凭借创新的产品与技术参与市场竞争,逐渐打破国外厂商垄断,实现了市场份额的不断提升,助力我国人工智能产业链从底层技术上摆脱对国外算力资产的依赖,为推进新质生产力发展提供动力引擎。
自成立以来,发行人始终以推动我国智能算力产业链自主可控为己任,长期聚焦和深耕GPU与人工智能行业,聚合了一支深刻洞察全球GPU行业技术发展趋势、拥有顶尖GPU技术及全流程量产经验、具备持续自主创新能力的技术研发团队。通过不懈的技术攻坚,发行人已成为了国内少数几家系统掌握了高性能GPU芯片及其基础系统软件研发、设计和量产技术的企业之一,深度积累了GPU IP(包括指令集、微架构等)、GPU SoC、高速互连、GPU软件等核心技术,成功突破了高性能GPU芯片及计算平台的技术瓶颈。
发行人的主要产品全面覆盖人工智能计算、通用计算和图形渲染三大领域,报告期内先后推出了用于智算推理的曦思N系列GPU、用于训推一体和通用计算的曦云C系列GPU,以及正在研发用于图形渲染的曦彩G系列GPU。发行人的GPU产品基于自主研发的GPU IP与统一的GPU计算和渲染架构,在通用性、单卡性能、集群性能及稳定性、生态兼容与迁移效率等方面具备较强的核心竞争力,产品综合性能已处于国内领先水平。围绕高能效、高通用的GPU产品,发行人打造了自主开放、高度兼容国际主流GPU生态(CUDA)的软件生态体系,具备易用性和可扩展性。软硬件的深度协同确保了公司产品性能的高效释放,为发行人塑造了深厚的竞争壁垒。
报告期内,发行人主营业务收入按产品分类构成情况如下:





保荐人工作人员简介
(一)保荐代表人
本次具体负责推荐的保荐代表人为邹棉文和孙琪。其保荐业务执业情况如下:
邹棉文先生,保荐代表人,注册会计师非执业会员,具有12年投资银行相关业务经验,曾负责或主要参与华电新能主板IPO、联测科技科创板IPO、新亚电子主板IPO、三美股份主板IPO、富祥药业创业板IPO、爱玛科技公开发行可转债、华电国际发行股份购买资产并募集配套资金、首钢股份发行股份购买资产并募集配套资金、华电能源发行股份购买资产并募集配套资金等项目。
孙琪先生,保荐代表人,具有12年投资银行相关业务经验,曾负责或主要参与华电新能主板IPO、北元集团主板IPO、东利机械创业板IPO、艾森股份科创板IPO、长荣股份非公开发行、长青集团公开发行可转债、爱玛科技公开发行可转债、钢研高纳向特定对象发行股票、华电国际发行股份购买资产并配套募集资金、长荣股份重大资产购买、五矿资本发行股份购买资产并募集配套资金、中国能建换股吸并葛洲坝等项目。
(二)项目协办人
本次沐曦股份首次公开发行股票项目的协办人为顾峰,其保荐业务执业情况如下:
顾峰先生,具有8年投资银行相关业务经验,曾负责或主要参与广康生化创业板IPO、艾森股份科创板IPO、华强科技科创板IPO、华电新能主板IPO、协鑫能科非公开发行、钢研高纳非公开发行、协鑫能科公开发行可转债、霞客环保发行股份购买资产、华电国际发行股份购买资产、首钢股份发行股份购买资产等项目。
(三)其他项目组成员
其他参与本次沐曦股份首次公开发行股票保荐工作的项目组成员还包括:杨阳、石伟、陈诚、李雨苇、龙佳骏、胡峻熙、王子健、胡心如(已离职)、李子尧、朱柄昱、刘伟、赵乃骥、金放、张傲、叶思敏、别佳芮。
持续亏损和存在累计未弥补亏损的风险
报告期各期,公司营业收入分别为 42.64 万元、5,302.12 万元、74,307.16 万元和 32,041.53 万元,归属于母公司所有者的净利润分别为 - 77,696.52 万元、-87,115.82 万元、-140,887.94 万元和 - 23,251.22 万元,尚未实现盈利。
公司报告期内尚未实现盈利,主要系:
中国 GPU 芯片市场曾长期被国外巨头垄断,国产 GPU 芯片渗透率低,面临技术标准适配及用户习惯迁移障碍,市场拓展呈渐进式发展,且国产GPU 芯片厂商整体起步较晚,处于技术突破和产品落地初期,在多方面有待提升,需投入大量资源用于研发、市场拓展和生态建设,导致成本居高不下;
公司智算推理 GPU 芯片曦思 N100 系列、训推一体 GPU 芯片曦云 C500 系列分别于 2023 年 4月和 2024 年 2 月正式量产,因公司产品进入重点行业客户需经历严苛的技术验证及生态适配周期,公司销售规模处于快速爬坡阶段,目前收入规模仍然难以覆盖成本费用支出;
公司所处 GPU 芯片行业属资本与技术双密集型,有极高技术壁垒与密集研发投入特点,公司为夯实产品竞争优势持续加大研发投入;
公司因实施股权激励而确认了较大金额的股份支付费用。
因市场景气度、行业竞争、客户拓展、供应链管理等影响经营结果的因素较为复杂,发行人的营业收入可能无法按预期增长,存在未来一段时期内持续亏损的风险。截至 2025 年 3 月末,公司合并报表、母公司报表未分配利润分别为 - 104,752.49 万元、-98,769.23 万元,预计首次公开发行股票并上市后,发行人账面累计未弥补亏损将持续存在,导致一定时期内无法向股东进行现金分红。

VIP课程推荐
APP专享直播
热门推荐
收起24小时滚动播报最新的财经资讯和视频,更多粉丝福利扫描二维码关注(sinafinance)
