近日,知名演员、歌手鞠婧祎与经纪公司丝芭传媒的合约纠纷愈演愈烈,引发关注。双方你来我往,各执一词。
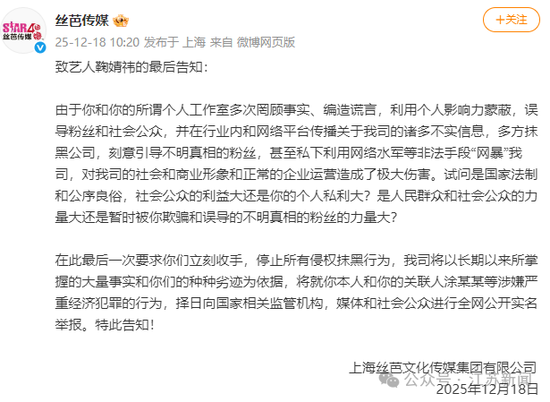
12月18日,丝芭传媒发布致艺人鞠婧祎的最后告知:
“由于你和你的所谓个人工作室多次罔顾事实、编造谎言,利用个人影响力蒙蔽,误导粉丝和社会公众,并在行业内和网络平台传播关于我司的诸多不实信息,多方抹黑公司,刻意引导不明真相的粉丝,甚至私下利用网络水军等非法手段“网暴”我司,对我司的社会和商业形象和正常的企业运营造成了极大伤害。试问是国家法制和公序良俗,社会公众的利益大还是你的个人私利大?是人民群众和社会公众的力量大还是暂时被你欺骗和误导的不明真相的粉丝的力量大?
在此最后一次要求你们立刻收手,停止所有侵权抹黑行为,我司将以长期以来所掌握的大量事实和你们的种种劣迹为依据,将就你本人和你的关联人涂某某等涉嫌严重经济犯罪的行为,择日向国家相关监管机构,媒体和社会公众进行全网公开实名举报。特此告知!”

据红星新闻此前报道,近日,丝芭传媒起诉状称鞠婧祎合约至2033年引发热议。12月15日,鞠婧祎方发声明,称与丝芭传媒的经纪合约已于2024年6月终止,同时指控丝芭传媒伪造艺人签名及授权。
12月16日,丝芭传媒晒笔迹鉴定报告否认伪造艺人签名及授权。

对此,鞠婧祎方也请律师发布了相关声明。

鞠婧祎方称双方合约已于2024年6月到期,丝芭传媒所谓补充合约系伪造,且该公司长期、多次串通其关联公司通过签订“双重合同”的方式隐瞒演艺收入真实金额,截留、侵占本应属于鞠婧祎的演艺收入。
丝芭传媒则称鞠婧祎在行业内和相关平台上散布“个人只拿到金额极低的工资,没有业务分成并受到长期压榨”等谣言,并公布了给予鞠婧祎的收入和待遇。根据丝芭传媒此前所言,鞠婧祎合约2033年8月才到期。
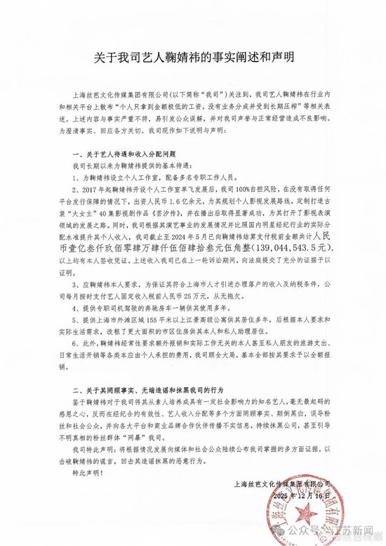
12月16日,上海丝芭文化传媒集团有限公司官方微博@丝芭传媒 发布“关于我司艺人鞠婧祎的事实阐述和声明”,称鞠婧祎在行业内和相关平台上散布“个人只拿到金额极低的工资,没有业务分成并受到长期压榨”等相关表述,与事实严重不符。
声明称,丝芭传媒曾出资人民币1.6亿余元,为鞠婧祎单飞发展后规划影视发展路线,截至2024年5月,已向鞠婧祎结算支付税前金额共计139044543.5元,均有本人签收凭证,并按月支付固定收入25万元(税前),还提供专职司机、房车供其使用多年,提供上海高级公寓供其居住。
丝芭回应鞠婧祎声明称,将根据情况发展陆续公布多方面证据,回击鞠婧祎造谣抹黑的恶意行为。

丝芭还表示,图中公开的艺人收入为公司依约履行代扣代缴义务,并已向管辖地税务机关依法完税的正规合法收入,经得起任何形式的税务核查。但是,在此之外如存在任何形式其他未申报、未依法纳税之收入,丝芭不承担任何责任。

12月17日,丝芭传媒再次发文质疑鞠婧祎,称其解约行为自相矛盾,玩文字游戏。


公开资料显示,上海丝芭文化传媒集团有限公司成立于2010年5月,总部位于上海,公司拥有文化经纪许可证、商业演出许可证、影视节目制作许可证等法定的艺人经纪和管理、商业演出经营和管理方面的全套经营资质。拥有专业的艺人经纪团队及大型专属剧场、大型专业级摄影棚、专业级录音棚等专业设施,及全方位的艺人包装和立体化营销管道。
鞠婧祎,1994年6月18日出生于四川省遂宁市,中国内地影视女演员、流行乐歌手。2013年11月2日,鞠婧祎凭借SNH48《剧场女神》团体公演正式出道。2017年,鞠婧祎成为了SNH48首位总选举连霸成员,并晋升SNH48明星殿堂,她也正式开始单飞发展。
2016年起,鞠婧祎先后出演《九州·天空城》《芸汐传》《热血长安》《新白娘子传奇》《仙剑四》等大量影视作品。

值得一提的是,丝芭传媒与旗下艺人合约纠纷频发,该公司成立于2010年,巅峰时期旗下有17个偶像团体。天眼风险信息显示,该公司涉及多个法律诉讼案件,案由多为不正当竞争纠纷、合同纠纷等。此外,丝芭传媒与多位SNH48原成员存在合同纠纷诉讼,涉及的成员包括黄婷婷、冯薪朵、林忆宁、张语格、金莹玥、杨惠婷、戴萌等,十年时间,已有20余人与丝芭打解约官司。
另外,丝芭公司还注册有多枚“鞠婧祎”商标,国际分类包括广告销售、教育娱乐、日化用品、乐器等,这些商标申请于2016年、2020年,并分别于次年完成注册,此外丝芭还备案有鞠婧祎相关的多个域名。

责任编辑:凌辰
VIP课程推荐
APP专享直播
热门推荐
收起24小时滚动播报最新的财经资讯和视频,更多粉丝福利扫描二维码关注(sinafinance)
