(来源:锂电焦点)

天奇股份年处理15万吨磷酸铁锂电池环保项目(二期)已公告延期至2026年11月达到预定可使用状态,原计划为2025年11月。
项目延期概况
- 调整时间
:2025年10月23日,公司审议通过延期议案,项目达到预定可使用状态日期由2025年11月调整至2026年11月。
- 项目背景
:该项目为公司锂电池循环业务核心,总投资4.44亿元,规划年处理10万吨废旧磷酸铁锂电池(二期),建成后将形成年产磷酸铁及碳酸锂的再生材料产能。
延期原因分析
原因类别 | 具体说明 |
|---|---|
行业竞争加剧 | 2023年下半年以来,锂电池回收行业产能利用率不足,公司面临原料供应稳定性与湿法冶炼经济性双重压力。 |
设备采购周期长 | 项目设备需经询价、招标、运输、调试等多环节,整体耗时超预期。 |
战略调整需求 | 为提升盈利能力及差异化优势,公司放缓部分建设进度,采用分阶段投入策略。 |
项目现状与影响
- 当前进展
:截至2025年9月,项目累计投入募集资金7877.66万元,前期已建成部分将预先投入使用
对公司影响:延期未改变项目实施主体、用途及投资规模,不会对正常经营产生不利影响,公司将加强进度监督以提高资金使用效率.
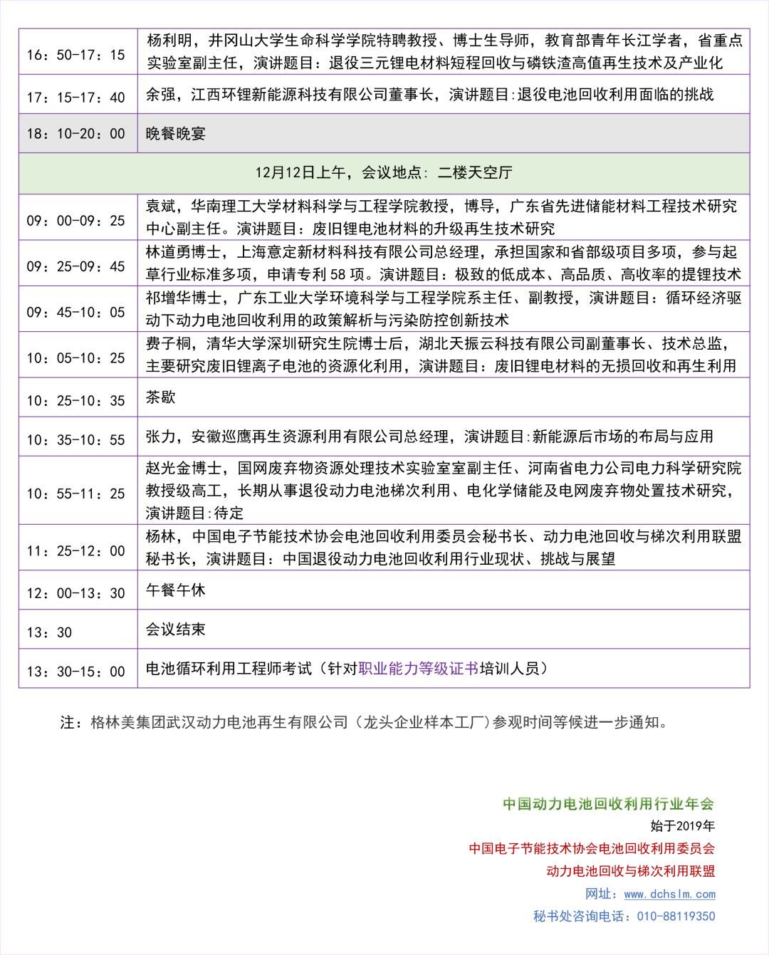
【最新议程】12月11日2025中国动力电池回收利用行业年会
本网讯 由中国电子节能技术协会电池回收利用专业委员会、格林美集团(武汉动力再生)、动力电池回收网主办,武汉瑞科美新能源有限责任公司、山东动力电池回收利用协会、江西省动力电池回收利用协会协办,动力电池回收与梯次利用联盟大力支持的“2025中国动力电池回收利用行业回收年会”将于2025年12月11-12日在武汉召开。参观格林美武汉动力电池回收工厂(名额40人)。

大会议程:


大会嘉宾:

联系方式
联系人:曹勇
电话:135-2104-0836(同微信)
《电池循环利用工程师》职业能力证书培训十月份开始招生啦!
本站记者从动力电池回收网、中国电子节能技术协会电池回收利用委员会获悉,由工信部考试教育中心推出的《电池循环利用工程师》职业能力证书培训已经开始招生啦,通过考核后学员将取得《电池循环利用工程师》职业能力等级评价证书。培训时间:12月11-12日,培训地点:武汉市。

本项目由动力电池回收网、中国电子节能技术协会电池回收利用委员会作为项目执行机构,负责培训等相关事宜。

网址:www.dchslm.com

VIP课程推荐
APP专享直播
热门推荐
收起24小时滚动播报最新的财经资讯和视频,更多粉丝福利扫描二维码关注(sinafinance)
