(来源:东海研究)

证券分析师:
方霁,执业证书编号:S0630523060001
联系人:
董经纬,邮箱:djwei@longone.com.cn
// 报告摘要 //

电子板块观点:国产晶圆代工厂华虹半导体近期发布2025Q3业绩,公司单季营收6.35亿美元,同比增长20.7%,符合指引并创历史新高,产能利用率高达109.5%,毛利率13.5%优于指引。谷歌宣布其最新一代TPU芯片即将在未来几周内上市,性能较前代提升超过四倍,成为公司迄今性能最强、能效最高的定制AI芯片。当前电子行业需求持续复苏,供给有效出清,存储芯片价格上涨,我国国产化力度超预期。建议关注AI算力、AIOT、半导体设备、关键零部件和存储涨价等结构性机会。
国产晶圆代工厂华虹半导体近期发布2025Q3业绩,公司单季营收6.35亿美元,同比增长20.7%,符合指引并创历史新高,产能利用率高达109.5%,毛利率13.5%优于指引。具体来看,华虹半导体2025年三季度营收6.35亿美元(yoy+20.7%,qoq+12.2%),毛利率13.5%(yoy+1.3pcts,qoq+2.6pcts),营收符合指引,毛利率高于指引,主要得益于产能利用率及平均销售价格上涨,部分被折售成本上升所抵消。从产能看,三季度折合8英寸晶圆估计月产能468千片,产能利用率109.5%,同比提升1.2pct,创历史新高。各制程节点中,65nm及以下制程收入同比大幅增长47.7%,占比升至27.1%,主要得益于闪存、逻辑及模拟产品的强劲需求;90nm/95nm制程收入增长45.95%,占比22.7%,动力来自其他电源管理及MCU产品的需求增加;0.11μm/0.13μm制程收入增长7.3%,占比11.5%,同样受益于MCU产品的需求拉动。终端市场方面,消费电子作为第一大市场,收入同比增长23.2%,占比64.1%,引领整体复苏;工业及汽车产品增长11.3%,占比21.7%;通信产品增长21.1%,占比12.6%;计算产品虽占比仅1.6%,但因市场需求回暖,同比暴涨78.3%。技术平台表现上,独立式非易失性存储器收入同比激增106.6%,主要由于闪存产品需求动力充足;模拟与电源管理业务增长32.8%,其他电源管理产品贡献显著;嵌入式非易失性存储器增长20.4%,主要得益于MCU产品需求增加;功率器件与逻辑及射频业务保持稳健,分别增长3.5%和5.3%。公司对四季度展望积极,预计营收区间为6.5-6.6亿美元,毛利率指引为12%-14%。
谷歌宣布其最新一代TPU芯片即将在未来几周内上市,性能较前代提升超过四倍,成为公司迄今性能最强、能效最高的定制AI芯片。该芯片是谷歌于2016年公开的自研AI专用集成芯片(ASIC),在训练和推理任务方面表现突出,尤其适用于基于谷歌TensorFlow平台的深度学习任务。2025年4月,谷歌首次发布了下一代Ironwood芯片,采用先进的互联架构,单个POD可集成多达9216颗芯片,通过每秒9.6 Tb的芯片间互联网络(ICI)组成“超级pod”,共享高达1.77 PB的高带宽内存(HBM),有效缓解了数据瓶颈问题。目前,AI初创公司Anthropic已与谷歌达成合作,计划部署多达100万个谷歌TPU芯片用于训练其大模型Claude,这项价值数百亿美元的扩展计划预计在2026年实现1GW的算力容量。近期,谷歌母公司Alphabet第三季度财报显示,总营收达1023.46亿美元,同比增长16%,其中云业务营收151.57亿美元,同比增长34%,表现亮眼。Ironwood芯片的推出,有望进一步增强谷歌在AI基础设施领域的竞争力,推动云业务持续增长。
电子行业本周跑输大盘。本周沪深300指数上涨0.82%,申万电子指数下跌0.09%,跑输大盘0.91点,涨跌幅在申万一级行业中排第21位,PE(TTM)65.88倍。截止11月07日,申万电子二级子板块涨跌:半导体(+0.00%)、电子元器件(+2.14%)、光学光电子(-0.25%)、消费电子(-2.45%)、电子化学品(-0.82%)、其他电子(+5.03%)。海外方面,台湾电子指数下跌2.57%,费城半导体指数下跌3.89%。
投资建议:行业需求在缓慢复苏,存储芯片涨价幅度超预期;海外压力下自主可控力度依然在不断加大,目前市场资金热度相对较高,建议逢低布局。建议关注:(1)受益海内外需求强劲AIOT领域的乐鑫科技、恒玄科技、瑞芯微、中科蓝讯、炬芯科技、全志科技。(2)AI创新驱动板块,算力芯片关注寒武纪、海光信息、龙芯中科、澜起科技,光器件关注源杰科技、中际旭创、新易盛、天孚通信、光迅科技。(3)上游供应链国产替代预期的半导体设备、零组件、材料产业,关注北方华创、中微公司、拓荆科技、华海清科、盛美上海、富创精密、新莱应材(维权)、中船特气、华特气体、安集科技、鼎龙股份、晶瑞电材。(4)价格触底复苏的龙头标的。关注存储的兆易创新、江波龙、佰维存储、北京君正;功率板块的新洁能、扬杰科技、东微半导;CIS的韦尔股份、思特威、格科微;模拟芯片的圣邦股份、思瑞浦、美芯晟、芯朋微等。
风险提示:(1)下游需求复苏不及预期风险;(2)国产替代进程不及预期风险;(3)地缘政治风险。
// 正文 //

▌1.行业新闻
1)华虹半导体Q3营收创新高,产能利用率高达109.5%
国产晶圆代工大厂华虹半导体公布了2025年第三季财报。华虹半导体第三季营收达6.352亿美元,同比增长20.7%,创历史新高;毛利率为13.5%,同比上升1.3个百分点,环比提升2.6个百分点;母公司拥有人应占净利润2570万美元,虽然同比下降了42.6%,但环比暴涨223.5%。(信息来源:同花顺财经)
2)谷歌最新TPU芯片将大规模上市,性能较前代提升超四倍
11月6日,谷歌宣布,公司第七代自研TPU芯片Ironwood将在未来几周内正式发布。据介绍,这款芯片“为最苛刻的工作负载量身打造”,在训练和推理方面的性能比上一代Trillium芯片提升了4倍多,是公司旗下迄今为止性能最强、能效最高的定制芯片。TPU(Tensor Processing Unit)是谷歌于2016年公开的自研AI专用集成芯片(ASIC),主要用于加速机器学习模型的训练和推理,尤其是基于谷歌机器学习开源平台TensorFlow的深度学习任务。今年4月,谷歌首次推出了下一代Ironwood芯片。(信息来源:澎湃新闻)
3)国产半导体检测再破局,高视科技推出新设备对标 KLA 8935
苏州高视半导体技术有限公司近期正式推出对标国际巨头 KLA 8935的晶圆外观缺陷检测设备(AOI),目前设备已在客户现场验证,核心性能数据已初步实现与 KLA8935的精准对标。高视科技在半导体晶圆制程与先进封装制程的一站式外观缺陷检测方案提供商,业务线全面对标 KLA、Camtek 等国际老牌厂商,产品覆盖硅基、SiC、先进封装、Mini/Micro LED 等多领域,出货设备中 90% 为晶圆级检测产品,已与国内外多家知名厂商建立稳定合作关系。(信息来源:同花顺财经)
4)AMD:2025年Q3营收92.46亿美元,同比增长36%
AMD公布了2025财年第三季度财报,营收达到92.46亿美元,同比增长36%,净利润为12.43亿美元,同比增长61%。对于2025财年第四季度,AMD给出了乐观预期:营收将达到96亿美元左右(上下浮动3亿美元),同比增长率约为25%,超出分析师普遍预期的92亿美元;同时预计不按照美国通用会计准则的毛利率将达到54.5%左右。(信息来源:同花顺财经)
5)集邦咨询:预计11月电视面板价格将全面下调
11月5日,TrendForce集邦咨询发布《2025面板价格预测月度报告》。最新调研数据显示,2025年11月,电视面板价格预测将全面下调,显示器面板价格预期与上月相比持平,部分笔电面板价格预计迎来微幅下调。(信息来源:同花顺财经)
6)西北首条8英寸硅光中试线正式通线
11月4日,在西安举行的2025硬科技创新大会光子产业高峰会议上,陕西光电子先导院建设的“8英寸先进硅光集成技术创新平台”正式宣告通线。该中试线是西北地区首条硅光中试线,填补了西北区域在硅光芯片中试领域的空白。该平台总投资7.5亿元,于2023年底启动建设,至2025年9月末已完成全部场地及硬件设施建设,引进了比利时IMEC“130nm硅光芯片工艺包”,并引入了光刻、刻蚀等60余台(套)关键核心设备,已在130nm有源集成硅光主工艺平台基础上,开发90nm以上先进工艺,构建起自主可控的先进工艺体系。(信息来源:同花顺财经)
7)敏实集团:精确实业已通过台湾AI服务器厂商针对浸没式液冷柜的技术验证
敏实集团(00425)发布公告,本公司附属公司精确实业已于近期自一间台湾AI服务器厂商获得订单,据此精确实业将按照客户规格要求进行AI服务器浸没式液冷柜的设计、开发及生产。截至本公告日期,精确实业已通过该客户针对浸没式液冷柜的技术验证。相关产品预计将于2025年11月中旬开始分批交付。(信息来源:同花顺财经)
8)特斯拉或建“巨型”芯片厂,马斯克称AI与机器人发展需自建产能
特斯拉首席执行官埃隆·马斯克表示,为支持公司在人工智能和机器人领域不断扩大的雄心,特斯拉可能需要建造一座“巨型”半导体制造工厂。特斯拉计划中的芯片厂初期月晶圆投产数量可能为10万片,最终将扩大至100万片。作为对比,台积电2024年的年产能约为1700万片,折合月产能约140万片。(信息来源:同花顺财经)
9)零跑Lafa5预售10.58万起 配8295芯片+激光雷达/将于11月28日上市
11月7日,零跑Lafa5正式开启预售,新车共推出5款车型,预售价10.58-13.18万元。配置方面,新车配置了8.8英寸全液晶仪表、14.6英寸中控屏内置8295芯片。此外,新车还配备了自动空调、语音识别控制、50W手机无线充电等功能。动力方面,零跑Lafa 5提供高/低两种功率的电机,其中高功率版为160千瓦,最高时速170km/h,低功率版为132千瓦,最高时速160km/h。电池方面,零跑Lafa5配备56.2kWh以及67.1kWh两种磷酸铁锂电池组,纯电续航里程分别为515公里和605公里。(信息来源:同花顺财经)
10)尼康五年来首度营业亏损,下调全年光刻机销量
11月6日,日本相机及光刻机大厂尼康(Nikon)公布了2026财年上半年(2025年4-9月)财报。由于半导体光刻机销售建设,叠加美国关税政策影响,尼康出现了近5年来首度营业亏损,并且尼康还下修了全年光刻机销量。具体来说,尼康2026财年上半年营收同比下滑6.0%至3,129.15亿日元,合并营业亏损48.29亿日元(去年同期为盈利58亿日元),今年4-9月期间精机业务(包含半导体光刻、FPD光刻设备)营收较去年同期减少14.3%至698.86亿日元、营业利润受益于结构改革效益而暴涨222.6%至30.44亿日元。(信息来源:同花顺财经)
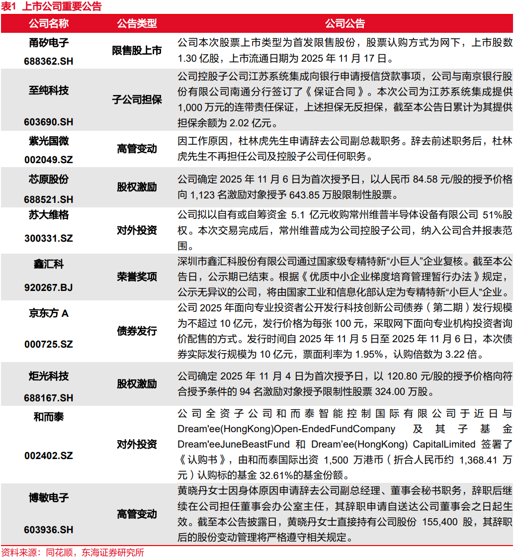
▌2.上市公告重要公告

▌3.行情回顾
本周沪深300指数上涨0.82%,申万电子指数下跌0.09%,跑输大盘0.91点,涨跌幅在申万一级行业中排第21位,PE(TTM)65.88倍。

截止11月07日,申万电子二级子板块涨跌:半导体(+0.00%)、电子元器件(+2.14%)、光学光电子(-0.25%)、消费电子(-2.45%)、电子化学品(-0.82%)、其他电子(+5.03%)。海外方面,台湾电子指数下跌2.57%,费城半导体指数下跌3.89%。



本周半导体细分板块涨跌幅分别为:其他电子Ⅲ(+5.03%)、半导体设备(+4.80%)、被动元件(+3.25%)、印制电路板(+1.90%)、分立器件(+1.28%)、LED(+1.07%)、数字芯片设计(-0.35%)、面板(-0.45%)、电子化学品Ⅲ(-0.82%)、光学元件(-1.04%)、半导体材料(-1.43%)、消费电子零部件及组装(-2.11%)、集成电路封测(-3.17%)、模拟芯片设计(-3.56%)、品牌消费电子(-6.22%)。


我们选取了较有代表性的部分美股科技股,并将相关信息更新如下。目前部分美股科技股发布了三季度财报,大部分同环比业绩取得了上涨。本周涨幅较大的为美光科技(+6.32%)。

▌4.行业数据追踪
(1)存储芯片价格自2023年下半年以来小幅度反弹,但自2024年9月起,DRAM现货价格略有承压,部分DRAM细分产品价格自2025年2月中旬开始有所回升,波动上涨至6月,其中6月整体涨幅较大,DDR4价格已升至2022年的前期高点,7月起价格顶部震荡,11月价格又有所上涨。NAND Flash合约价格在大幅下滑后于2025年1月回升,涨势已延续至9月。



(2)TV面板价格小幅回升后企稳,IT面板价格逐渐稳定。


▌5.风险提示
(1)下游终端需求复苏不及预期风险:下游需求复苏程度不及预期可能导致相关企业库存积压或相关工程建设进度放缓,并可能再度影响产业链内部分企业的稼动率;
(2)市场竞争加剧风险:国内部分细分成熟制程市场或因为参与者众多出现竞争激烈现象,大幅压缩产品利润空间,进一步影响企业业绩表现;
(3)地缘政治风险:国际贸易摩擦和相关进出口管制进一步升级,可能导致相关芯片、设备、原材料紧缺,或造成半导体供应链风险。
// 报告信息 //

证券研究报告:《华虹三季度营收创新高,谷歌最新TPU即将上市——电子行业周报2025/11/03-2025/11/09》
对外发布时间:2025年11月10日
报告发布机构:东海证券股份有限公司
// 声明 //

一、评级说明:
1.市场指数评级:
2.行业指数评级:
3.公司股票评级:
二、分析师声明:
本报告署名分析师具有中国证券业协会授予的证券投资咨询执业资格并注册为证券分析师,具备专业胜任能力,保证以专业严谨的研究方法和分析逻辑,采用合法合规的数据信息,审慎提出研究结论,独立、客观地出具本报告。
本报告仅供“东海证券股份有限公司”客户、员工及经本公司许可的机构与个人阅读和参考。在任何情况下,本报告中的信息和意见均不构成对任何机构和个人的投资建议,任何形式的保证证券投资收益或者分担证券投资损失的书面或口头承诺均为无效,本公司亦不对任何人因使用本报告中的任何内容所引致的任何损失负任何责任。本公司客户如有任何疑问应当咨询独立财务顾问并独自进行投资判断。
四、资质声明:
东海证券股份有限公司是经中国证监会核准的合法证券经营机构,已经具备证券投资咨询业务资格。我们欢迎社会监督并提醒广大投资者,参与证券相关活动应当审慎选择具有相当资质的证券经营机构,注意防范非法证券活动。

VIP课程推荐
APP专享直播
热门推荐
收起24小时滚动播报最新的财经资讯和视频,更多粉丝福利扫描二维码关注(sinafinance)
