(图片来源:摄图网)据业界透露,OpenAI首席执行官萨姆·奥特曼周三访问了SK集团首尔总部,就人工智能(AI)领域的双边合作进行了讨论。
根据三星和海力士周三发布的声明,OpenAI CEO Sam Altman在首尔签署了一份意向书。该协议旨在将这两家在存储芯片领域占主导地位的公司,纳入到英伟达和甲骨文等巨头也参与其中的星际之门数据中心建设计划中。
这一合作的潜在规模极为庞大。据声明透露,随着星际之门项目在全球扩张,来自OpenAI的总需求可能达到每月90万片晶圆。SK集团在声明中强调,这一预测需求是当前全球高带宽存储器(HBM)产能的两倍多,凸显了项目的巨大体量和全球AI发展的迅猛势头。
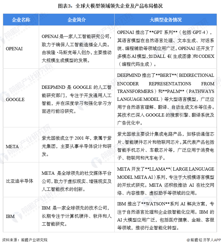
从区域市场来看,根据斯坦福大学人工智能研究所(Stanford HAI)于2024年4月发布的《2024年人工智能指数报告》,2019-2023年全球基础大模型发布累积数量中,数量最多的国家是美国,2023年美国发布了基础大模型109个,占比达69%,其次是中国和英国。
其中,OpenAI、Google、微软等美企处于领先地位,主导生成式AI、自然语言处理等领域,模型如GPT系列和PaLM广泛应用。Meta等公司探索开源模式,增强生态影响力。

2023年全球大模型行业市场规模达到210亿美元。初步估算,2024年全球大模型行业市场规模将达到280亿美元,未来五年复合增速将达到36.23%。

我国 AI 芯片行业未来将在机遇与挑战的交织中实现进阶式发展,前景广阔且路径清晰。市场需求的爆发式增长是核心驱动力,技术层面正呈现多路径突破态势,政策与资本的协同发力更筑牢发展根基。正如北京社会科学院副研究员王鹏所言,依托 “技术攻坚、全链协同、场景牵引” 的支撑体系,中国有望三年内构建覆盖通用与专用芯片的完整谱系,在自主可控的道路上稳步迈向全球产业中高端。
前瞻经济学人APP资讯组
更多本行业研究分析详见前瞻产业研究院《中国人工智能行业发展前景预测与投资战略规划分析报告》
同时前瞻产业研究院还提供产业新赛道研究、投资可行性研究、产业规划、园区规划、产业招商、产业图谱、产业大数据、智慧招商系统、行业地位证明、IPO咨询/募投可研、专精特新小巨人申报、十五五规划等解决方案。如需转载引用本篇文章内容,请注明资料来源(前瞻产业研究院)。
更多深度行业分析尽在【前瞻经济学人APP】,还可以与500+经济学家/资深行业研究员交流互动。更多企业数据、企业资讯、企业发展情况尽在【企查猫APP】,性价比最高功能最全的企业查询平台。

VIP课程推荐
APP专享直播
热门推荐
收起24小时滚动播报最新的财经资讯和视频,更多粉丝福利扫描二维码关注(sinafinance)
