近日,杭州金口良策科技有限公司自主研发的“良策金宝AI”软件正式通过中国电力规划设计协会专家评审,获颁计算机软件评审证书(电规协〔2025〕195号)。这一认证,不仅标志着产品在电力工程智能化领域的技术实力与应用价值获得行业权威认可,更预示着电力勘测设计行业将迎来一场以AI技术驱动的效率革命。
权威认证:金口良策获电力工程智能化转型“准入证”
中国电力规划设计协会作为国家一级行业协会,其评审体系以严格性、专业性著称,覆盖软件功能完备性、性能稳定性、行业合规性等核心维度,被誉为电力工程软件进入行业应用的 “准入通行证”。本次评审于2025年6月18日,由协会牵头组建的专家组对良策金宝AI进行了全维度验证。
评审过程中,专家组重点考察了软件在工程规范查询、中外规范对比、工程文档生成、AI工程计算、图纸智能绘制等场景的实战能力。经过严格测试,专家一致认定:良策金宝AI通过“工程行业大模型+多智能体+CAD引擎/Word引擎”架构,精准解决了电力工程中规范查找困难、设计效率低下、人工误差频发等痛点,符合行业智能化转型需求,具备高实用性与可推广性。这一结论,不仅是对产品技术实力的肯定,更彰显了其在解决行业实际问题上的突出价值。
杭州金口良策科技有限公司自主研发的“良策金宝AI”软件正式通过中国电力规划设计协会专家评审,良策金宝AI通过“工程行业大模型+多智能体+CAD引擎/Word引擎”架构,精准解决了电力工程中规范查找困难、设计效率低下、人工误差频发等痛点,符合行业智能化转型需求,具备高实用性与可推广性。

六大核心功能:打造电力工程智能设计新引擎
在电力工程领域,工程师长期面临规范查询效率低、工程计算太复杂、文档撰写耗时长、图纸绘制工作量大等痛点。良策金宝AI打造六大核心功能模块,提供一站式智能服务:
1. AI规范问答助手:覆盖8万多本标准规范,数据量约70亿token;形成行业知识库,支持规范查询、对比及总结。
2. AI工程计算:依托智能计算引擎,简化计算流程,可快速完成工程概算、财务评估等专业计算。
3. AI工程文档生成器:一键生成文档,支持参数修改并重新生成。以光伏可研报告为例,撰写周期从15人天缩至15分钟。
4. AI CAD绘图:具备CAD图纸识别及绘制技术,上传航拍图或CAD图纸,完成场地标注后即可一键生成工程图纸。
5. 电力数据查询:构建工程数据平台,整合工程气象、设备参数、价格信息、辐射数据等专业数据库,支持查询使用。
6. 工程文档智能审核:依托标准规范知识库,通过大模型对文档自动审查,精准识别违规内容并输出审查结果、整改意见。
核心优势凸显:高效易用的多智能体解决方案
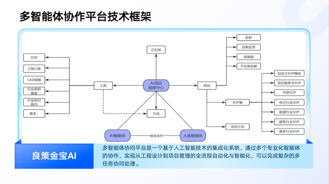
良策金宝 AI 以六大核心功能为支撑,构筑起电力工程行业内唯一采用多智能体协同技术的平台,成为电力工程师工作的 “一站式智能助手”。

工程行业大模型:从规范问答查询、专业数据获取,到工程精准计算、文档智能生成、图纸高效绘制,再到文档合规审核、格式转换,所有操作无需切换多工具,一站式完成,大幅提升工作连贯性与效率。
工程师AI全能助手:平台支持多模态输入输出,采用自然语言交互模式,用户输入关键参数或填写表单即可完成操作,无需专业 AI 知识。真正实现 “开箱即用” 的便捷体验。
资深团队护航:AI技术与行业经验双重保障
良策金宝 AI 的研发团队,既有来自阿里巴巴、小米等大型互联网企业的技术精英,核心成员包括多位阿里 P9、P8 级资深技术专家与算法专家;又同时汇聚了多领域行业专家:有在光伏、风电及综合能源咨询领域深耕 10 年的高级工程师;有曾主导新加坡 6.6kV 配电网 SCADA 调度系统建设的电气博士;有拥有 20 年专业经验,参与众多精品住宅、文旅及商业项目的国家一级注册建筑师;还有在光伏、配电网领域工作 10 年的国家注册电气工程师。团队兼具 AI 技术与工程领域经验,且有连续成功创业经历,技术落地与市场拓展能力稳健成熟。
赋能行业转型:开启电力工程智能新时代
电力行业智能化转型是推动能源革命的重要支撑,而智能工具的应用是转型落地的关键抓手。良策金宝AI通过权威认证,不仅为自身进入电力勘测设计行业铺平道路,更将为行业带来智能化升级的新范式。
对于工程师而言,良策金宝AI的应用将显著减少重复劳动时间,让工程师将精力聚焦于项目核心决策与技术创新。对于电力企业,软件将助力其提升设计效率、降低成本、增强项目竞争力,加速智能化转型进程。
未来,杭州金口良策科技有限公司将以此次认证为契机,持续深化AI技术创新与场景融合,在巩固电力工程领域优势的基础上,计划向建筑等工程行业扩展,为更多领域的智能化转型提供高效、专业的一站式智能解决方案。
编辑:雪云

VIP课程推荐
APP专享直播
热门推荐
收起24小时滚动播报最新的财经资讯和视频,更多粉丝福利扫描二维码关注(sinafinance)
