(来源:华经产业研究院)
造纸及纸制品行业发展至今,已形成了较为完善的法律法规体系与产业政策。近年来国务院、发改委等有关部门陆续出台了相关法律法规和产业政策促进了造纸及纸制品行业的快速发展及向绿色方向转型,目前,我国造纸工业主要原料中有约77%的原料来源于各类固体废弃物,有约20%的能源来源于固体废物,已发展成一个完整的可实现自然界碳循环的循环经济体系,是我国国民经济中具有循环经济特征的重要基础原材料产业和新的经济增长点。

尽管造纸工艺的发源地在中国,但其工业化与现代化的进程却率先在欧美发达国家展开。优质针叶木浆的原材料,亦主要蕴藏于这些纬度较高的欧美地域。然而,随着制浆造纸技术的革新与装备的进步,以及速生丰产林的蓬勃发展,纸与纸板的生产原料正逐渐从针叶木浆转向阔叶木浆。这一转变趋势尤为显著地体现在巴西、智利、印度尼西亚等热带地区,以及拉丁美洲和东南亚等阔叶木资源丰富的国家和地区。据统计2023年全球纸和纸板产量约为42984万吨。

近年来,在国家产业政策的大力扶持下,同时下游用纸终端消费量持续上升的推动下,我国造纸技术装备如今已形成了较为完整的技术和产品体系,取得了多项技术成果,在产品的柔性生产能力、生产效率以及成套设备的供应能力等方面实现了较大的技术突破,部分技术已达到或接近国际领先水平。据中国造纸协会调查资料,2023年全国纸及纸板生产企业约2500家,全国纸及纸板生产量12965万吨,较上年增长4.35%。

本文节选自华经产业研究院发布的《2024年中国造纸行业发展现状及趋势分析,绿色环保科学可持续始终是行业发展主基调「图」》,如需获取全文内容,可进入华经情报网搜索查看。
我国经济持续稳定发展是我国造纸业迅猛增长的有力保证,随着国民经济快速发展以及消费结构升级,生活用纸作为快速消耗品,因刚需属性其消费量保持持续稳定增长。据中国造纸协会调查资料,2023年全国纸及纸板消费量13165万吨,较上年增长6.14%,人均年消费量为93.37千克(14.10亿人)。

我国是传统造纸大国,改革开放以来,伴随国民经济的持续快速发展,中国造纸行业也逐步经历着从早期的产能分散、工艺粗放式生产向集约型发展模式的过渡。通过引进技术装备与国内自主创新相结合,中国造纸行业部分优秀企业已完成由传统造纸业向现代造纸业的转变,步入世界先进造纸企业行列,2023年我国造纸行业整体市场规模约为15197.2亿元,同比增长1.94%。
2016-2023年我国造纸行业市场规模统计情况

华经产业研究院研究团队使用桌面研究与定量调查、定性分析相结合的方式,全面客观的剖析造纸行业发展的总体市场容量、产业链、经营特性、盈利能力和商业模式等。科学使用SCP模型、SWOT、PEST、回归分析、SPACE矩阵等研究模型与方法综合分析造纸行业市场环境、产业政策、竞争格局、技术革新、市场风险、行业壁垒、机遇以及挑战等相关因素。根据造纸行业的发展轨迹及实践经验,精心研究编制《2025-2031年中国造纸行业发展运行现状及投资潜力预测报告》,为企业、科研、投资机构等单位投资决策、战略规划、产业研究提供重要参考。

报告目录
第一章2020-2024年世界造纸行业发展态势分析
第一节 2020-2024年世界造纸工业整体概况
一、世界造纸工业情况
二、世界造纸产业六大特征
三、全球造纸工业回眸
四、世界纸制品产消逐步提高
第二节 2020-2024年世界主要国家造纸工业发展分析
一、美国
二、日本
三、法国
四、韩国
五、加拿大
六、德国
第三节 世界造纸产业发展前景预测分析
一、全球森林与造纸业的发展趋势
二、世界木浆产能与需求增长情况
第二章2020-2024年中国造纸产业运行环境分析
第一节 2020-2024年中国宏观经济运行环境分析
一、中国GDP增长情况分析
二、工业经济发展形势分析
三、社会固定资产投资分析
四、全社会消费品零售总额
五、城乡居民收入增长分析
六、居民消费价格分析
七、中国对外经济合作发展情况
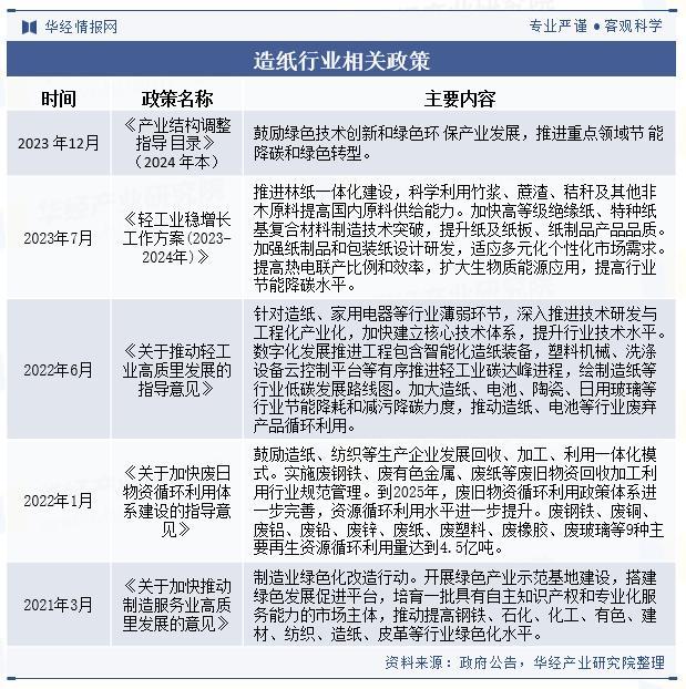
第二节 2020-2024年中国造纸产业政策环境分析
第三节 2020-2024年中国造纸产业社会环境分析
一、人口环境分析
二、教育环境分析
三、文化环境分析
四、科技环境分析
五、生态环境分析
六、中国城镇化率
第三章2020-2024年中国造纸所属行业运行形势分析
第一节 2020-2024年中国造纸工业发展概述
第二节 2020-2024年中国造纸工业存在的问题
第三节 2020-2024年中国造纸行业发展对策
一、造纸行业应推行自主创新走循环经济发展道路
二、造纸行业的调整策略
三、造纸企业市场竞争策略
四、中国造纸业竞争世界市场的策略
五、加大利用废纸资源
第四节 造纸行业投融资分析
第四章2020-2024年中国造纸所属行业数据监测分析
第一节 中国造纸行业发展概况分析
第二节 2020-2024年中国造纸所属行业规模分析
一、企业数量增长分析
二、资产规模增长分析
三、销售规模增长分析
四、利润规模增长分析
第三节 2020-2024年中国造纸所属行业结构分析
一、企业数量结构分析
二、资产规模结构分析
三、销售规模结构分析
四、利润规模结构分析
第四节 2020-2024年中国造纸所属行业产值分析
一、产成品增长分析
二、工业销售产值分析
三、出口交货值分析
第五节 2020-2024年中国造纸所属行业成本费用分析
一、销售成本分析
二、主要费用分析
第六节 2020-2024年中国造纸所属行业运营效益分析
一、偿债能力分析
二、盈利能力分析
三、运营能力分析
第五章2020-2024年中国纸制品行业产量数据统计分析
第一节 2020-2024年中国纸制品行业产量数据分析
一、全国纸制品产量数据分析
二、纸制品重点省市数据分析
第三节 2020-2024年中国纸制品行业产量增长性分析
第六章2020-2024年中国造纸主要产品分析——生活用纸
第一节 2020-2024年国际生活用纸行业及市场发展分析
一、全球生活用纸行业发展概况
二、拉丁美洲生活用纸市场概况
三、欧洲生活用纸差异化发展态势
四、中国台湾生活用纸市场竞争态势分析
第二节 2020-2024年中国生活用纸行业的发展分析
一、中国成全球第二大生活用纸消费市场
二、中国生活用纸行业的三特点
三、中国生活用纸分类别产品分析
四、中国生活用纸行业发展情况
第三节 2020-2024年中国生活用纸市场发展特色分析
一、中国生活用纸消费市场特点分析
二、生活用纸消费市场潜力大
三、中国生活用纸市场格局分析
四、中国生活用纸市场的发展及展望
第四节 2020-2024年中国主要省市生活用纸行业发展态势分析
一、广东省生活用纸业发展国内领先
二、江苏省生活用纸行业发展状况
三、上海市生活用纸行业发展态势
第七章2020-2024年中国造纸主要产品分析——新闻纸
第一节 2020-2024年国际新闻纸发展概况
一、国际新闻纸市场发展状况
二、世界新闻纸市场产量集中价格上升
三、欧洲新闻纸市场价格分析
第二节 2020-2024年中国新闻纸行业分析
一、国内新闻纸行业在亚洲市场地位显赫
二、中国新闻纸质量与世界先进水平同步
三、新闻纸企业分化差别大
四、浅析中国新闻纸行业的国际化
五、中国新闻纸凸显国际竞争力
第三节 2020-2024年中国新闻纸市场分析
一、中国新闻纸消费增长分析
二、新闻纸市场企业发展分析
三、新闻纸市场供需分析
第四节 2020-2024年中国废料生产新闻纸的发展探讨
一、废纸来源与质量
二、废纸脱墨在新闻纸生产中的几点说明
三、脱墨废纸的生产成本核算
四、环保问题
第八章2020-2024年中国造纸主要产品分析——包装用纸
第一节 2020-2024年国际包装纸发展状况分析
一、世界纸包装市场发展概述
二、西欧再生包装纸工业发展不容乐观
三、美国塑料包装需求保持增长势头
第二节 2020-2024年中国包装纸行业分析
一、中国纸包装工业发展状况
二、纸包装业新品和新技术发展状况分析
三、绿色防潮包装纸发展态势分析
第三节 中国包装纸的发展趋势预测分析
一、中国包装纸行业发展方向分析
二、中国包装纸市场潜能大
三、中国包装用纸的发展走向分析
四、纸类包装材料的未来走势
五、功能性包装纸发展前景好
第九章2020-2024年中国造纸主要产品分析——瓦楞纸及纸板
第一节 2020-2024年世界瓦楞纸及纸板行业状况分析
第二节 2020-2024年中国瓦楞纸及纸板行业发展分析
第三节 2020-2024年中国瓦楞及复合纸板行业分析
第四节 2025-2031年中国瓦楞纸及纸板的发展展望
第十章2020-2024年中国造纸主要产品分析——其它纸产品
第一节 印刷用纸
一、印刷用纸概述
二、印刷用纸价格持续下滑
三、印刷用纸品种发展趋势分析
四、印刷纸产销分析
第二节 箱板纸
一、箱板纸概述
二、箱板纸行业发展趋势分析
三、箱板纸企业未来调整方向及趋势
四、箱板纸产销情况分析
第三节 铜版纸
一、铜版纸简介
二、铜版纸市场现状透析
三、铜版纸提价持续性有待市场检验
四、铜版纸产销情况分析
第四节 白卡纸
一、白卡纸简介
二、白卡纸市场现状透析
三、白卡纸行业发展趋势分析
第五节 牛皮纸
一、牛皮纸简介
二、牛皮纸包装行业发展现状分析
三、牛皮纸在食品包装行业中的应用分析
第十一章2020-2024年中国纸及纸板;纸浆、纸或纸板制品所属行业进出口数据监测分析
第一节 行业进口分析
一、进口数量情况
二、进口金额情况
第二节 行业出口分析
一、出口数量情况
二、出口金额情况
第三节 行业进出口均价分析
第四节 行业进出口流向分析
一、进口来源地情况
二、出口目的地情况
第十二章2020-2024年中国造纸业市场竞争格局分析
第一节 2020-2024年中国造纸业竞争现状分析
一、造纸行业兼并重组分析
二、影响造纸行业竞争的因素
三、造纸业波特的竞争力分析模型
第二节 2020-2024年中国造纸业重点省市格局分析
一、山东
二、广东
三、江苏
四、浙江
五、福建
六、河南
七、湖北
八、云南
第三节 中国纸浆造纸业提升竞争力策略分析
第四节 在全球造纸产业中的定位和发展策略
第十三章中国造纸业公司经营财务状况分析
第一节 山东华泰纸业股份有限公司
一、企业简介
二、企业经营状况
三、企业竞争力分析
四、企业发展战略
第二节 山东晨鸣纸业集团股份有限公司
一、企业简介
二、企业经营状况
三、企业竞争力分析
四、企业发展战略
第三节 山东太阳纸业股份有限公司
一、企业简介
二、企业经营状况
三、企业竞争力分析
四、企业发展战略
第四节 山东博汇纸业股份有限公司
一、企业简介
二、企业经营状况
三、企业竞争力分析
四、企业发展战略
第五节 河南银鸽实业投资股份有限公司
一、企业简介
二、企业经营状况
三、企业竞争力分析
四、企业发展战略
第六节 福建省青山纸业股份有限公司
一、企业简介
二、企业经营状况
三、企业竞争力分析
四、企业发展战略
第十四章2020-2024年中国造纸原料产业运行动态分析
第一节 纸浆
一、中国纸浆产量分析
二、中国纸浆业发展存在的基本问题
三、人民币升值对纸浆市场供需的影响分析
四、纸浆的发展趋势预测
第二节 草浆
一、草浆造纸陷入困境
二、氧化清洁制浆工艺拯救草浆造纸
三、草浆造纸工业的发展措施
第三节 木桨
第四节 竹浆
第五节 废纸
一、废纸回收利用意义重大
(一)节省原材料、降低成本
(二)保护森林
(三)减少进口,节约国内造纸成本
二、中国废纸利用情况
(一)回收体系功能逐步完善
(二)国内废纸回收存在的问题
三、中国进口废纸现状分析
四、中外废纸处理的比较分析
(一)国外废纸处理情况
(二)中国废纸处理的现状
(三)废纸回收的启示
第十五章2025-2031年中国造纸产业发展前景分析
第一节 中国造纸行业发展分析
一、造纸行业发展面临的形势分析
二、造纸行业发展目标
三、造纸行业发展任务
(一)改善原料结构
(二)提高技术水平
(三)优化产业布局
四、造纸行业重点工程
第二节 重点省市造纸工业发展目标
(一)山东省
(二)广东省
(三)浙江省
(四)江苏省
第三节 中国造纸行业结构的发展趋势
一、集约化
二、高档化
三、林纸一体化
四、多元化
第四节 2025-2031年中国造纸需求预测分析
一、纸与纸板需求预测
二、生活用纸需求预测
三、新闻纸的需求预测
四、包装用纸需求预测
五、瓦楞原纸需求预测
六、箱板纸的需求预测
第十六章2025-2031年中国造纸行业投资机会与风险分析
第一节 2025-2031年中国造纸行业投资环境分析
一、市场供需环境
二、技术发展环境
三、政策变化环境
四、社会环境分析
第二节 2025-2031年中国造纸行业投资机会分析
一、中国造纸业SWOT分析
二、中国巨大的市场需求为造纸业创造发展机遇
三、纸及纸板的需求量巨大
四、中国新纸品市场投资机会大
第三节 2025-2031年中国造纸行业投资风险分析
一、环境保护风险
二、产业政策风险
三、周期性风险
四、技术风险
五、产品替代风险

VIP课程推荐
APP专享直播
热门推荐
收起24小时滚动播报最新的财经资讯和视频,更多粉丝福利扫描二维码关注(sinafinance)
