凤凰网科技讯 8月4日,理想汽车和对撞试验的测试方中国汽研昨晚双双针对“此前理想i8与重卡对撞测试”引发的争议发布声明。
理想汽车在《关于理想 i8 安全性碰撞测试的说明》中提到此次测试的原因、碰撞测试的表现、关于此次事件的舆论影响和关于网友讨论的热点话题四个方面。
理想汽车称,本次测试参照普通公路高频发生的交通事故情形制定测试要求,委托中国汽研执行。本次测试目的只是为了验证和提升理想i8的被动安全性能,并非针对其他任何品牌进行产品质量评价,测试结果也不应被解读为对其他品牌产品质量的论断。
测试所用东风柳汽乘龙品牌二手卡车仅作为移动式壁障物,理想汽车无意、也没有对其做出质量方面的引导性评价。对于测试过程导致东风柳汽乘龙品牌被意外卷入舆情争议,理想汽车表示实属无心之举。
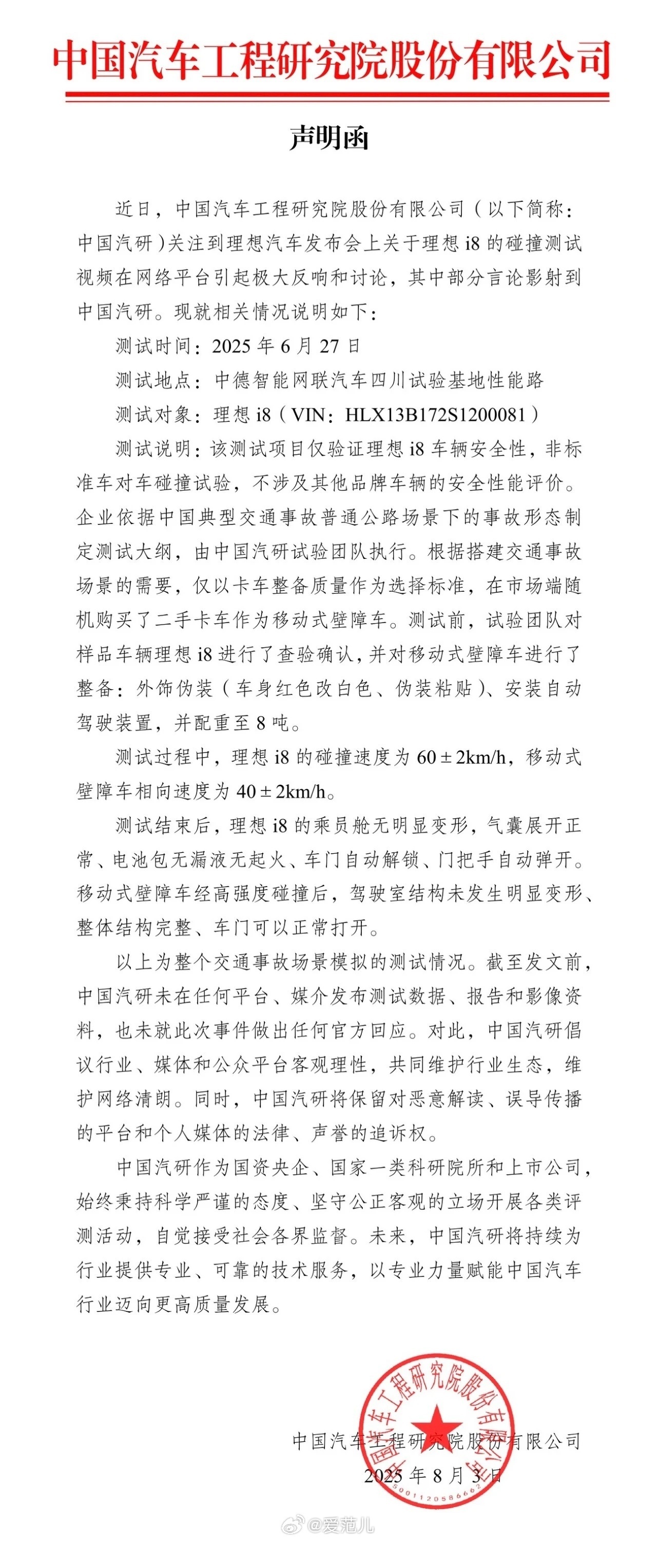
中国汽研发布声明函称,该测试项目仅验证理想 i8 车辆安全性,非标准车对车碰撞试验,不涉及其他品牌车辆的安全性能评价。
企业依据中国典型交通事故普通公路场景下的事故形态制定测试大纲,由中国汽研试验团队执行。根据搭建交通事故场景的需要,仅以卡车整备质量作为选择标准,在市场端随机购买了二手卡车作为移动式壁障车。
中国汽研倡议行业、媒体和公众平台客观理性,共同维护行业生态,维护网络清朗。同时,中国汽研将保留对恶意解读、误导传播的平台和个人媒体的法律、声誉的追诉权。
回顾此次事件,7月29日,理想汽车发布首款纯电SUV理想i8,并在发布会上播放了该车型的重卡连环撞击测试视频。视频显示,理想i8以61公里/小时的速度刮底刚性障碍物,电池包底护板结构完整;另外,在100公里/小时的正面对撞和侧面碰撞重卡测试后,A柱、B柱、C柱、门梁均无变形,9个气囊全部打开,电池包无漏液、无起火,车门自动解锁、门把手自动弹开。而在正面对撞测试中,重卡四个车轮弹起,驾驶室与货箱分离,这一画面引发轩然大波。
此次测试视频发布后,由于碰撞的重卡车型方向盘一开始未打码,网友很快发现该卡车品牌为乘龙卡车,视频中重卡碰撞后的惨状引发网友对其安全性的质疑。7月30日下午,乘龙卡车工作人员称,乘龙卡车始终坚守品质至上与安全第一的理念,每一辆出厂的车辆都经过严格的质量把控与安全检测,公司会继续跟进此事。
7月31日,东风柳汽发布声明,指责理想汽车发布碰撞视频构成严重侵权,超过正常商业竞争范畴,误导公众、损害其品牌名誉。声明指出理想汽车未公开测试车辆状况、场景环境等关键信息,通过自定义碰撞条件,发布偏差较大的碰撞视频,贬低其品牌形象,误导车主形成安全隐患。而理想汽车回应称,该超级实验是基于用户真实交通会车场景的模拟,全权委托专业第三方检测机构测试认证,试验场地、设备及测试卡车均由检测机构提供,自己未做任何指定。理想汽车第一、第二产品线负责人还公开喊话,欢迎复测甚至直播。
以下为理想汽车与中汽研回应全文:






VIP课程推荐
APP专享直播
热门推荐
收起24小时滚动播报最新的财经资讯和视频,更多粉丝福利扫描二维码关注(sinafinance)
