转自:财联社
财联社5月29日讯(记者 吴雨其)在人工智能技术风起云涌的当下,量化投资行业正迎来新一轮深刻变革。
从最初的统计套利模型到如今借助大模型进行策略优化和市场预判,AI正以前所未有的方式渗透进量化投资的每一个环节。过去提到“AI量化”,人们或许首先想到的是幻方量化,但事实远比想象更丰富。
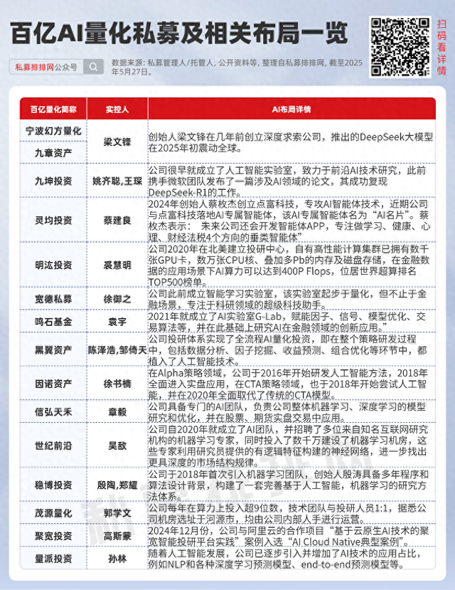
如今,国内已有15家百亿量化私募在AI领域取得实质进展或明确布局,AI量化正逐步从先锋实验走向行业共识。
技术演进推动AI量化普及,头部机构多点开花
AI之所以能够成为量化投资领域的新动能,离不开近年来技术演进与算力基础的迅猛发展。例如,幻方量化更是借助旗下DeepSeek项目彻底打破圈层限制,成为AI量化的代名词之一。自2008年起尝试机器学习,至2017年全面转向深度学习,并陆续投资数十亿元建设“萤火”系列AI算力集群。
2024年发布的DeepSeek-V2大模型不仅在学术与应用层面引发广泛关注,也直接助推了幻方量化产品收益在行业中脱颖而出——截至5月23日,该机构旗下11只产品合计规模约为18.57亿元,近半年收益为17.48%,近1年收益均值高达38.37%。幻方量化不管在近半年还是近1年的收益均值都位居第一。
但AI量化并不只是幻方一家的独角戏。再如早在2015年成立的念空科技,也是AI在量化投资中应用的先行者之一。该机构旗下两家量化私募——念觉资产和念空数据科技,均以深度学习为主导策略,通过搭建高性能GPU集群,在策略生成与交易执行上大幅领先传统统计方法。
在AI加持下,念空科技旗下两家量化私募的业绩表现较为亮眼,私募排排网有业绩显示的量化产品共4只,近1年收益均值高达21.50%。其中念空科技创始人王啸管理的两只产品“念觉中证1000指数增强18号1期”、“念觉量臻量化精选优盛1号”近1年收益分别高达33.96%、23.24%。
此外,像九坤投资、明汯投资、鸣石基金等头部机构,早在多年前就建立了专门的AI实验室。九坤投资不仅与微软亚洲研究院合作,还主导了DeepSeek-R1的复现工作,体现其在算法和基础研究方面的深厚储备。该公司在数据分析、因子挖掘、策略构建、交易执行等各个环节实现了AI的深度融合,堪称行业范例。
明汯投资则以算力建设著称。其配备的超算集群已跻身全球TOP500之列,拥有上千张GPU,总算力达到400P Flops,这一投入为算法训练提供了坚实支撑。与此同时,其北美投研中心也源源不断引进全球技术人才,确保公司持续保持在AI量化领域的领先优势。
鸣石基金、黑翼资产、世纪前沿等机构也在全流程中广泛部署AI技术。例如鸣石基金不仅构建了AI实验室,还建立了多个“超算星座”,为策略迭代提供底层支持。而世纪前沿则直接将AI能力嵌入市场结构建模与收益预测中,认为拥抱AI已成为量化机构未来生存的关键所在。
从整体来看,根据私募排排网数据显示,这15家百亿AI量化私募中,拥有3只以上有业绩可查产品的公司共有13家,其157只产品近一年平均收益率为29.91%,近三年为41.15%,而近五年则达到了惊人的117.06%。这一数据不仅彰显了AI量化策略在不同市场周期中的稳健性,也为投资者提供了极具说服力的参考维度。
战略落地与业绩兑现,AI量化正迎来拐点
AI量化的兴起并非一蹴而就,其背后是一个长周期的战略积淀过程。
量化投资从本质上讲,是对数据、模型、算法与执行效率的集成优化,而AI的加入无疑大大拓宽了可探索的空间。在实际操作中,从初始的数据采集、清洗,到特征提取、因子生成、模型训练,再到交易指令执行、风控管理,每一环节都可由AI提供增强能力。
以黑翼资产为例,自2017年布局AI至今,其已将AI技术嵌入量化投资的完整流程,包括组合优化、收益分析、算法交易等多个核心模块。这种“端到端”的技术整合模式,不仅提高了系统响应速度,也显著增强了模型的鲁棒性。
业绩方面来看,黑翼资产在私募排排网有业绩显示的产品共20只,近1年、近3年、近5年收益均值分别为38.13%、38.27%、96.58%。其中成立以来收益最高的产品是陈泽浩、邹倚天管理的“黑翼策略精选1号”,成立以来收益高达215.31%。
而聚宽投资则通过云原生AI技术构建了智能投研平台,为不同风格的量化研究员提供定制化支持。其与阿里云合作项目已入选“AI Cloud典型案例”,成为AI在金融领域应用的一个标志性样本。其46只产品近五年平均收益达到130%以上,稳居行业前列。其中成立以来收益最高的产品是高斯蒙管理的“聚宽一号”,成立以来收益高达313.63%。
更进一步,一些机构已开始探索AI与投研机制的融合升级。例如鸣石基金采用“五环多核”的核心架构,将因子挖掘、AI算法、交易执行、风控等部门打通,在内部实现高频的策略迭代与优化。而明汯投资每月一次的算力规划会议,则表明AI能力不仅是研发支撑,更成为公司战略的核心驱动力。
这类趋势也逐步影响到投资者的视角。相较于传统量化策略,“AI+量化”提供了更高的适应性与潜力。在未来更为复杂与动态的市场环境中,能否快速识别数据变化、有效优化策略参数,将成为获取超额收益的关键。而AI,恰恰能够以其强大的学习与泛化能力,帮助量化机构实现从“工具使用者”向“能力创造者”的跃迁。
同时,随着监管逐步明确和技术壁垒降低,AI量化从实验室走向实盘的门槛也在迅速下降。越来越多的中型量化私募开始建设AI算力集群,引入大模型微调技术,甚至发展自研AI平台,这预示着AI量化将从“头部现象”转变为行业常态。

多元化格局成型,AI量化进入规模化成熟期
如果说早期的AI量化还主要集中在少数先锋机构手中,那么今天的格局显然已不同。截至2025年5月23日,全国百亿量化私募已达39家,其中已有15家明确在AI领域有所布局。从机构分布到策略风格,从算法模型到应用深度,AI量化正以多元化、差异化的形式持续演化。
值得注意的是,各家机构对AI的理解和路径选择并不相同。有的偏重于算法创新,如幻方、九坤;有的侧重算力驱动,如明汯、鸣石;还有的更强调平台化与生态建设,如聚宽、世纪前沿。这种差异性不仅丰富了市场生态,也在无形中推动了整个行业在多个维度上的快速进化。
在业绩表现上,这一趋势同样得到了验证。例如,九坤投资的“九坤日享中证1000指数增强1号”累计收益超过440%,鸣石的“宽墨七号”达到282.80%,黑翼的“策略精选1号”亦突破200%。这些数据既体现了AI策略的穿越周期能力,也说明不同机构间已形成真正的竞争与共存格局。
随着更多资本和人才流入AI量化赛道,未来的竞争焦点将不再仅限于“谁先用上AI”,而是谁能用得更深、更准、更稳。这不仅考验技术能力,也对组织协同、资源整合与战略执行力提出更高要求。
总体而言,AI正重新定义量化投资的边界与逻辑。从算力投资到模型创新,从策略落地到实盘验证,量化行业已进入AI赋能的规模化成熟期。未来,“AI+量化”不再是先锋口号,而将成为投资行业不可逆转的新范式。而这场由幻方掀起的风暴,才刚刚开始。
(财联社记者 吴雨其)

VIP课程推荐
APP专享直播
热门推荐
收起24小时滚动播报最新的财经资讯和视频,更多粉丝福利扫描二维码关注(sinafinance)
