(转自:山西证券研究所)
投资要点
市场整体:本周(2025.5.12-2025.5.16)市场大盘整体上涨,上证指数涨0.76%,深圳成指涨0.52%,创业板指涨1.38%,科创50跌1.10%,申万电子指数跌0.75%,Wind半导体指数跌1.27%。外围市场,费城半导体指数涨10.20%,台湾半导体指数涨5.13%。细分板块中,周涨跌幅前三为消费电子(+1.12%)、光学光电子(+0.26%)、元件(+0.19%)。从个股看,涨幅前五为:精研科技(+20.53%)、ST宇顺(+20.46%)、新益昌(+17.19%)、思泉新材(+16.32%)、利扬芯片(+15.95%);跌幅前五为:电连技术(-12.22%)、长光华芯(-11.04%)、天承科技(-10.43%)、欧陆通(-9.21%)、福光股份(-8.64%)。
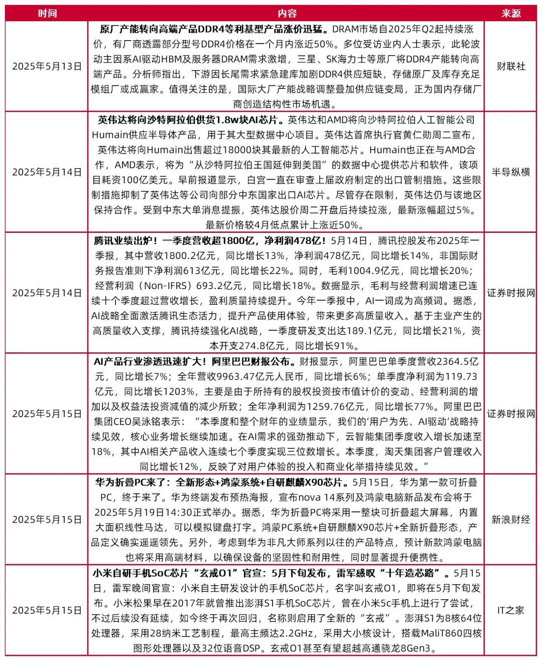
行业新闻:英伟达将向沙特阿拉伯供货1.8w块AI芯片。英伟达和AMD将向沙特阿拉伯人工智能公司Humain供应半导体产品,用于其大型数据中心项目。英伟达将向Humain出售超过18000块其最新的人工智能芯片。Humain也正在与AMD合作,AMD将为“从沙特阿拉伯王国延伸到美国”的数据中心提供芯片和软件,该项目耗资100亿美元。腾讯一季度业绩公布,AI一词成为高频词。财报显示,腾讯单季度营收超1800亿,净利润478亿。据悉,AI战略全面激活腾讯生态活力,提升产品使用体验,带来更多高质量收入。基于主业产生的高质量收入支撑,腾讯持续强化AI战略,一季度研发支出达189.1亿元,同比增长21%,资本开支274.8亿元,同比增长91%。阿里巴巴一季度业绩公布,AI产品行业渗透迅速扩大。财报显示,阿里巴巴单季度营收2364.5亿元,同比增长7%;全年营收9963.47亿元人民币,同比增长6%;单季度净利润为119.73亿元,同比增长1203%;全年净利润为1259.76亿元,同比增长77%。在AI需求的强劲推动下,云智能集团季度收入增长加速至18%,其中AI相关产品收入连续七个季度实现三位数增长。华为折叠PC来了:全新形态+鸿蒙系统+自研麒麟X90芯片。华为终端发布预热海报,宣布nova 14系列及鸿蒙电脑新品发布会将于2025年5月19日14:30正式举办。据悉,华为折叠PC将采用一整块可折叠超大屏幕,内置大面积线性马达,可以模拟键盘打字。鸿蒙PC系统+自研麒麟X90芯片+全新折叠形态,产品定义确实遥遥领先。另外,考虑到华为非凡大师系列以往的产品特点,预计新款鸿蒙电脑也将采用高端材料,以确保设备的坚固性和耐用性,同时显著提升便携性。
重要公告:【闻泰科技】发布关于重大资产出售报告书(草案)。闻泰拟以现金交易的方式向立讯精密及立讯通讯转让下属的昆明闻讯、黄石智通、昆明智通、深圳闻泰、香港闻泰(含印尼闻泰)的100%股权以及下属公司无锡闻泰、无锡闻讯、印度闻泰的业务资产包。【东山精密】发布关于收购法国GMD集团100%股权暨债务重组的公告。东山精密子公司DSG拟以1亿欧元(约8.14亿元人民币)收购GMD集团100%股权并实施债务重组,金额合计约1亿欧元(折合人民币约8.14亿元),交易完成后GMD将成为公司全资子公司。【胜宏科技】发布关于2025年度投资计划的公告。为满足公司战略规划和经营发展的需要,2025年度公司及子公司拟使用合计不超过人民币30亿元用于固定资产、无形资产购买,投资范围包括新厂房及工程建设、设备购置、自动化产线改造升级等投资事宜。资金来源为公司及子公司自有资金或自筹资金。
投资建议
AI对腾讯广告、游戏业务有所提振,腾讯加大元宝等AI应用投入,阿里AI相关产品收入连续七个季度实现三位数增长,未来三年3800亿元资本开支,国内外科技巨头在AI资本开支上的持续加码,验证了宏观关税等扰动不改算力需求的长期景气,建议关注AI产业链相关机会。华为鸿蒙折叠PC融合尖端折叠形态与分布式操作系统,卡位高端,或改变传统PC竞争格局,同时鸿蒙折叠PC供应链高度自主可控,建议关注华为产业链相关机会。
风险提示
下游需求回暖不及预期,技术突破不及预期,产能瓶颈,外部制裁升级。
【行情回顾】
市场整体行情
本周(2025.5.12-2025.5.16)市场大盘整体上涨,上证指数涨0.76%,深圳成指涨0.52%,创业板指涨1.38%,科创50跌1.10%,申万电子指数跌0.75%,Wind半导体指数跌1.27%。外围市场,费城半导体指数涨10.20%,台湾半导体指数涨5.13%。
图1:主要大盘和电子指数周涨跌幅
资料来源:Wind,山西证券研究所细分板块行情
涨跌幅
图2:周涨跌幅消费电子、光学光电子、元件表现领先
资料来源:Wind,山西证券研究所图3:月涨跌幅消费电子、元件、其他电子表现领先(30日滚动)
资料来源:Wind,山西证券研究所图4:年初至今数字芯片设计、模拟芯片设计、电子化学品表现领先
资料来源:Wind,山西证券研究所估值
图5:多数板块当前P/E低于历史平均值
资料来源:Wind,山西证券研究所图6:多数板块当前P/B低于历史平均值
资料来源:Wind,山西证券研究所个股公司行情
从个股情况看,精研科技、ST宇顺、新益昌、思泉新材、利扬芯片涨幅领先,涨幅分别为20.53%、20.46%、17.19%、16.32%和15.95%;电连技术、长光华芯、天承科技、欧陆通、福光股份跌幅居前,跌幅分别为12.22%、11.04%、10.43%、9.21%和8.64%。
图7:本周个股涨幅前五
资料来源:Wind,山西证券研究所图8:本周个股跌幅前五
资料来源:Wind,山西证券研究所数据跟踪
图9:全球半导体月度销售额及增速
资料来源:WSTS,山西证券研究所图10:分地区半导体销售额
资料来源:WSTS,山西证券研究所图11:中国集成电路行业进口情况
资料来源:Wind,山西证券研究所图12:中国集成电路行业出口情况
资料来源:Wind,山西证券研究所图13:中国大陆半导体设备销售额
资料来源:Wind,山西证券研究所图14:北美半导体设备销售额
资料来源:Wind,山西证券研究所图15:日本半导体设备销售额
资料来源:Wind,山西证券研究所图16:全球硅片出货面积
资料来源:SEMI,山西证券研究所图17:NAND现货平均价
资料来源:Wind,山西证券研究所图18:DRAM现货均价
资料来源:Wind,山西证券研究所图19:半导体封装材料进口情况
资料来源:Wind,山西证券研究所图20:半导体封装材料出口情况
资料来源:Wind,山西证券研究所图21:半导体封装材料进出口均价
资料来源:Wind,山西证券研究所图22:晶圆厂稼动率(%)
资料来源:各公司季报,山西证券研究所图23:晶圆厂ASP(美元/片)
资料来源:各公司季报,山西证券研究所新闻公告
重大事项
表1:本周重大事项
资料来源:Wind,山西证券研究所行业新闻
表2:本周重要行业新闻
资料来源:财联社,半导纵横,证券时报网,新浪财经,IT之家,山西证券研究所风险提示:下游需求回暖不及预期,技术突破不及预期,产能瓶颈,外部制裁升级。
分析师:高宇洋
执业登记编码:S0760523050002
研究助理:董雯丹
邮箱:dongwendan@sxzq.com
报告发布日期:2025年5月22日
本人已在中国证券业协会登记为证券分析师,本人承诺,以勤勉的职业态度,独立、客观地出具本报告。本人对证券研究报告的内容和观点负责,保证信息来源合法合规,研究方法专业审慎,分析结论具有合理依据。本报告清晰准确地反映本人的研究观点。本人不曾因,不因,也将不会因本报告中的具体推荐意见或观点直接或间接受到任何形式的补偿。本人承诺不利用自己的身份、地位或执业过程中所掌握的信息为自己或他人谋取私利。
【免责声明】
本订阅号不是山西证券研究所证券研究报告的发布平台,所载内容均来自于山西证券研究所已正式发布的证券研究报告,订阅者若使用本订阅号所载资料,有可能会因缺乏对完整报告的了解而对其中关键假设、评级、目标价等内容产生理解上的歧义。提请订阅者参阅山西证券研究所已发布的完整证券研究报告,仔细阅读其所附各项声明、信息披露事项及风险提示,关注相关的分析、预测能够成立的关键假设条件,关注投资评级和证券目标价格的预测时间周期,并准确理解投资评级的含义。
依据《发布证券研究报告执业规范》规定特此声明,禁止我司员工将我司证券研究报告私自提供给未经我司授权的任何公众媒体或者其他机构;禁止任何公众媒体或者其他机构未经授权私自刊载或者转发我司的证券研究报告。刊载或者转发我司证券研究报告的授权必须通过签署协议约定,且明确由被授权机构承担相关刊载或者转发责任。

VIP课程推荐
APP专享直播
热门推荐
收起24小时滚动播报最新的财经资讯和视频,更多粉丝福利扫描二维码关注(sinafinance)
