点击上面↑“电动知家”关注,记得加☆“星标”!
电动知家消息,2025 年 5 月 22 日,小鹏汽车在财报电话会议上宣布了一个重大消息:今年第四季度,小鹏汽车将实现盈利,并且全年规模自由现金流也将实现。小鹏汽车董事长何小鹏在电话会议上还表示,小鹏汽车将在今年推出多款新车,并计划在明年推出商用人形机器人,这标志着小鹏汽车在智能出行领域的战略布局进一步深化。
何小鹏预期,二季度总交付量约为 102000 至 108000 辆,同比上升 237.7% 至 257.5%,收入预计约为人民币 175 亿元至 187 亿元,同比上升 115.7% 至 130.5%。“我很有信心今年不仅实现销量翻倍以上的增长目标,将在四季度走向盈利,实现全年规模自由现金流,用更强大的自我造血能力,支撑 AI 技术和产品研发的不断突破。”
何小鹏还表示,今年二季度将完成5款车型的年款升级或增加配置,三季度将有两款全新的重磅车型开始交付放量。其中,6月将发布小鹏G7,第三季度发布30万元级全新一代P7,四季度推出鲲鹏超级电混大型SUV小鹏G01。人形机器人方面,何小鹏透露,小鹏汽车的第五代机器人将搭载图灵芯片,小鹏计划在2026年内能够推出面向工业和商业场景的人形机器人。何小鹏表示,小鹏机器人的模型将跨越目前行业普遍使用的之前的技术路线,包括强化学习小模型和分段式端到端,而直接同源共用小鹏物理世界基座模型的VLA架构,并且充分复用云端AI基础设施,显著提高机器人大小脑的智能上限。
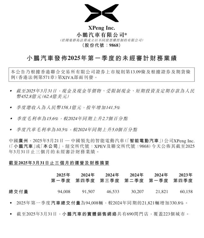
5月21日,小鹏汽车在港交所公告,,第一季度营收 158.1 亿元,去年同期 65.5 亿元,同比增长 141.5%;第一季度净亏损 6.60 亿元,相较去年同期 13.7 亿元、上一季度 13.3 亿元明显收窄;第一季度调整后每股亏损 0.22 元。该季度汽车总交付量 94008 辆,相较去年同期 21821 辆大增 330.8%。预计第二季度营收 175 亿元人民币至 187 亿元人民币;交付量 10.2 万至 10.8 万辆,同比增 237.7-257.5%。


VIP课程推荐
APP专享直播
热门推荐
收起24小时滚动播报最新的财经资讯和视频,更多粉丝福利扫描二维码关注(sinafinance)
