(转自:东海研究)
证券分析师:
方霁,执业证书编号:S0630523060001
联系人:
董经纬,邮箱:djwei@longone.com.cn
// 报告摘要 //

电子板块观点:中美双方发布《中美日内瓦经贸会谈联合声明》,双方取消91%关税并暂停24%关税,建立中美经贸磋商机制;BIS取消《人工智能扩散规则》,同时宣布采取三项额外政策加强全球半导体出口管制;英伟达H20出口被禁,国内本土AI芯片供应链自主化加速,国内市占率有望在2025提升至40%;当前电子行业需求处于温和复苏阶段,建议关注AIOT、AI驱动、设备材料、消费电子周期筑底板块四大投资主线。
中美双方发布《中美日内瓦经贸会谈联合声明》,关税谈判取得新进展;美宣布撤销《人工智能扩散规则》,同时宣布采取额外措施加强半导体出口管制;国内本土AI芯片供应链自主化加速,国内市占率有望在2025提升至40%。据中国商务部消息,当地时间5月10日至11日,中美双方在瑞士日内瓦举行中美经贸高层会谈,双方在经贸领域达成一系列重要共识,并于当地时间5月12日上午9:00发布《中美日内瓦经贸会谈联合声明》。声明显示,美方承诺取消对中国商品加征的共计91%的关税,修改34%的对等关税,其中24%的关税暂停加征90天,保留剩余10%的关税。相应地,中方取消对美国商品加征的共计91%的反制关税;针对美对等关税的34%反制关税,相应暂停其中24%的关税90天,剩余10%的关税予以保留。中方还相应暂停或取消对美国的非关税反制措施。双方一致同意建立中美经贸磋商机制,就经贸领域各自关切保持密切沟通,开展进一步磋商。此次关税调整缓解了中美贸易紧张局势,且给消费品、汽车零部件、半导体等关键行业带来了积极信号。同时,当地时间5月13日,美国商务部工业和安全局(BIS)发布公告称,启动撤销拜登政府的《人工智能扩散规则》,同时宣布采取三项额外政策加强全球半导体出口管制。《人工智能扩散规则》为今年1月13日拜登政府所制定,将全球各个国家和地区划分为三个不同的等级,每个等级对应不同的AI芯片出口管制规则,以进一步限制AI芯片的扩散转移。而新的出口管制政策主要包括:(1)向行业警示使用中国先进计算集成电路的风险,包括特定的华为昇腾芯片;(2)警告公众允许美国人工智能芯片用于训练和干扰中国人工智能模型的潜在后果;(3)警示先进计算集成电路有可能被用于军事最终用途的风险。上述政策短期内或迫使部分拥有较多海外业务的国内企业放弃采用国产AI芯片,但随着英伟达H20芯片限制进口等措施不断推进,长期看以寒武纪、华为昇腾等为代表的国内本土AI芯片供应商在政策支持下,有望加速供应链自主化进程,进一步扩大国内市场市占率,根据集邦咨询,中国AI Server市场预计外购英伟达、AMD等芯片比例会从2024年约63%下降至2025年约42%,而中国本土芯片供应商在国有AI芯片政策支持下,预期2025年占比将提升至40%,几乎与外购芯片比例平分秋色,建议关注AI芯片相关产业链。
电子行业本周跑输大盘。本周沪深300指数上涨1.12%,申万电子指数下跌0.75%,行业整体跑输沪深300指数1.87个百分点,涨跌幅在申万一级行业中排第28位,PE(TTM)49.88倍。截止5月16日,申万电子二级子板块涨跌:半导体(-1.69%)、电子元器件(+0.19%)、光学光电子(+0.26%)、消费电子(+1.12%)、电子化学品(-1.79%)、其他电子(-1.49%)。
投资建议:行业需求在缓慢复苏,价格有所回暖;海外压力下自主可控力度依然在不断加大,可逢低缓慢布局。建议关注:(1)受益海内外需求强劲AIOT领域的乐鑫科技、恒玄科技、瑞芯微。(2)AI创新驱动板块,算力芯片关注寒武纪、海光信息,光器件关注源杰科技、中际旭创、新易盛、光迅科技、天孚通信。(3)上游供应链国产替代预期的半导体设备、零组件、材料产业,关注北方华创、中微公司、拓荆科技、华海清科、富创精密、新莱应材、中船特气、华特气体、安集科技、鼎龙股份、晶瑞电材。(4)汽车电子受益于新能源车高增长与国产化机遇的板块。关注功率板块的新洁能、扬杰科技、斯达半导、宏微科技;MCU市场的国芯科技、兆易创新等;CIS的韦尔股份、思特威、格科微;存储的北京君正、江波龙、佰维存储;模拟芯片的圣邦股份、思瑞浦、纳芯微等。
风险提示:(1)下游需求复苏不及预期风险;(2)国产替代进程不及预期风险;(3)地缘政治风险。
// 正文 //

▌1.行业新闻
1)中美取消91%关税、暂停24%关税
当地时间5月10日至11日,中美经贸中方牵头人、国务院副总理何立峰与美方牵头人、美国财政部长贝森特和贸易代表格里尔在瑞士日内瓦举行中美经贸高层会谈。双方在经贸领域达成一系列重要共识,并于当地时间5月12日上午9:00,双方发布《中美日内瓦经贸会谈联合声明》。根据该联合声明显示:美方承诺取消根据2025年4月8日第14259号行政令和2025年4月9日第14266号行政令对中国商品加征的共计91%的关税,修改2025年4月2日第14257号行政令对中国商品加征的34%的对等关税,其中24%的关税暂停加征90天,保留剩余10%的关税。相应地,中方取消对美国商品加征的共计91%的反制关税;针对美对等关税的34%反制关税,相应暂停其中24%的关税90天,剩余10%的关税予以保留。中方还相应暂停或取消对美国的非关税反制措施。(信息来源:同花顺财经)
2)美国宣布撤销“AI扩散规则”,并采取额外措施
当地时间5月13日,美国商务部工业和安全局(BIS)发布公告称,启动撤销拜登政府的《人工智能扩散规则》(Intelligence Diffusion Rule),同时宣布采取额外的措施加强全球半导体出口管制。措施包括发布指导意见,指出在全球任何地方使用华为昇腾(Ascend)芯片均违反美国出口管制。以及警告公众允许美国人工智能芯片用于训练和干扰中国人工智能模型的潜在后果。(信息来源:芯智讯)
3)高通第四代骁龙7移动平台发布
5月15日,第四代骁龙7移动平台今晚正式发布。骁龙7系主要面向高端智能手机,该平台采用台积电4纳米工艺制程,首次在骁龙7系中采用1+4+3 CPU架构,最高主频达2.8GHz,相比前代产品性能提升幅度显著。第四代骁龙7在性能表现上实现了全面升级:CPU性能较前代提升27%,GPU图形渲染速度提升30%,整体AI性能提升65%。AI功能方面,第四代骁龙7首次在骁龙7系中支持Stable Diffusion 1.5模型,能够在终端侧快速生成图像。同时,该平台还支持终端侧生成式AI助手和主流大语言模型,进一步拓展了中端手机的AI应用场景。(信息来源:同花顺财经)
4)小米自研手机SoC玄戒O1官宣,或基于3nm制程
5月15日晚间,小米CEO雷军通过微博宣布,小米自主研发设计手机SoC芯片定名为“玄戒O1”,即将于今年5月下旬正式发布。在玄戒O1核心配置方面,由于目前智能手机SoC生态都是基于Arm架构,因此玄戒O1必然还是基于Arm架构。根据之前爆料显示,玄戒O1有可能会采用8核或10核三丛集的CPU架构设计,得益于3nm制程的加持,其中超大核采用了Arm目前最强的Cortex-X925 CPU 超大核,同时还集成了Arm最强的Immortalis-G925 GPU,综合性可能与骁龙8 Gen2相当或更强。基带芯片有可能会采用外挂联发科或紫光展锐的5G基带芯片。如果上述信息属实的话,小米玄戒O1将有望成为目前国内首款3nm制程的芯片。(信息来源:芯智讯)
5)三星Galaxy S25 Edge正式发布
5月13日,三星电子正式发布Galaxy S25 Edge。作为Galaxy S系列中开拓超薄机身形态的机型,基于时尚设计与坚固耐用理念打造的Galaxy S25 Edge,机身厚度仅5.8毫米,边框采用钛金属材质,在呈现出高端品质的同时,提供了专业的性能体验。不仅如此,三星Galaxy S25 Edge还传承了Galaxy S系列出众的影像基因,其Galaxy AI赋能的标志性摄像头,令超纤薄手机也可助力用户随心创作。(信息来源:同花顺财经)
6)黄仁勋正重新审视中国市场战略,但未来不会再推出Hopper系列芯片
5月18日,英伟达首席执行官黄仁勋表示,由于美国政府限制Hopper架构的H20芯片出口至中国,公司正重新审视中国市场战略,但未来不会再推出Hopper系列芯片。据报道,黄仁勋17日受访时说,针对中国市场,英伟达在H20芯片后不会再推出Hopper系列产品。他说:“不会是Hopper,因为Hopper已无法再调整。”(信息来源:同花顺财经)
7)深圳市半导体与集成电路产业投资基金正式设立募资
深圳市半导体与集成电路产业投资基金“赛米产业私募基金”完成工商登记注册。该基金总规模50亿元,由深创投担任管理人,深创投、深重投共同作为基金普通合伙人。基金主要投资市半导体与集成电路重点项目和细分龙头企业及其他对完善市半导体产业链有重大作用的项目。重点围绕深圳集成电路重大制造项目集群建链、补链、强链、延链,着力构建“自主可控、高效协作、紧密配套”的本地化产业链。(信息来源:同花顺财经)
8)预计2025年中国AI Server市场中国本土芯片供应商占比升至40%
根据TrendForce集邦咨询最新研究,AI Server需求带动北美四大CSP加速自研ASIC(应用特定集成)芯片,平均1~2年就会推出升级版本。中国AI Server市场预计外购NVIDIA(英伟达)、AMD(超威)等芯片比例会从2024年约63%下降至2025年约42%,而中国本土芯片供应商(如华为等)在国有AI芯片政策支持下,预期2025年占比将提升至40%,几乎与外购芯片比例平分秋色。(信息来源:同花顺财经)
9)2024年全球前十大封测厂商营收合计415.6亿美元,年增3%
根据TrendForce集邦咨询最新半导体封测研究报告,2024年全球前十大封测厂合计营收为415.6亿美元,年增3%。2024年全球封测(OSAT)市场面临技术升级和产业重组的双重挑战。从营收分析,日月光控股、Amkor(安靠)维持领先地位,值得关注的是,得益于政策支持和本地需求带动,长电科技和天水华天等封测厂营收皆呈双位数成长,对既有市场格局构成了强大的挑战。(信息来源:同花顺财经)
10)中国科大实现1.36公里外毫米级超分辨成像技术
中国科学技术大学潘建伟、张强、徐飞虎等人联合中国科学院西安光学精密机械研究所等国内外科研机构,首次提出并实验验证了主动光学强度干涉技术合成孔径技术,实现了对1.36公里外毫米级目标的高分辨成像。实验系统的成像分辨率较干涉仪中的单台望远镜提升约14倍。(信息来源:同花顺财经)
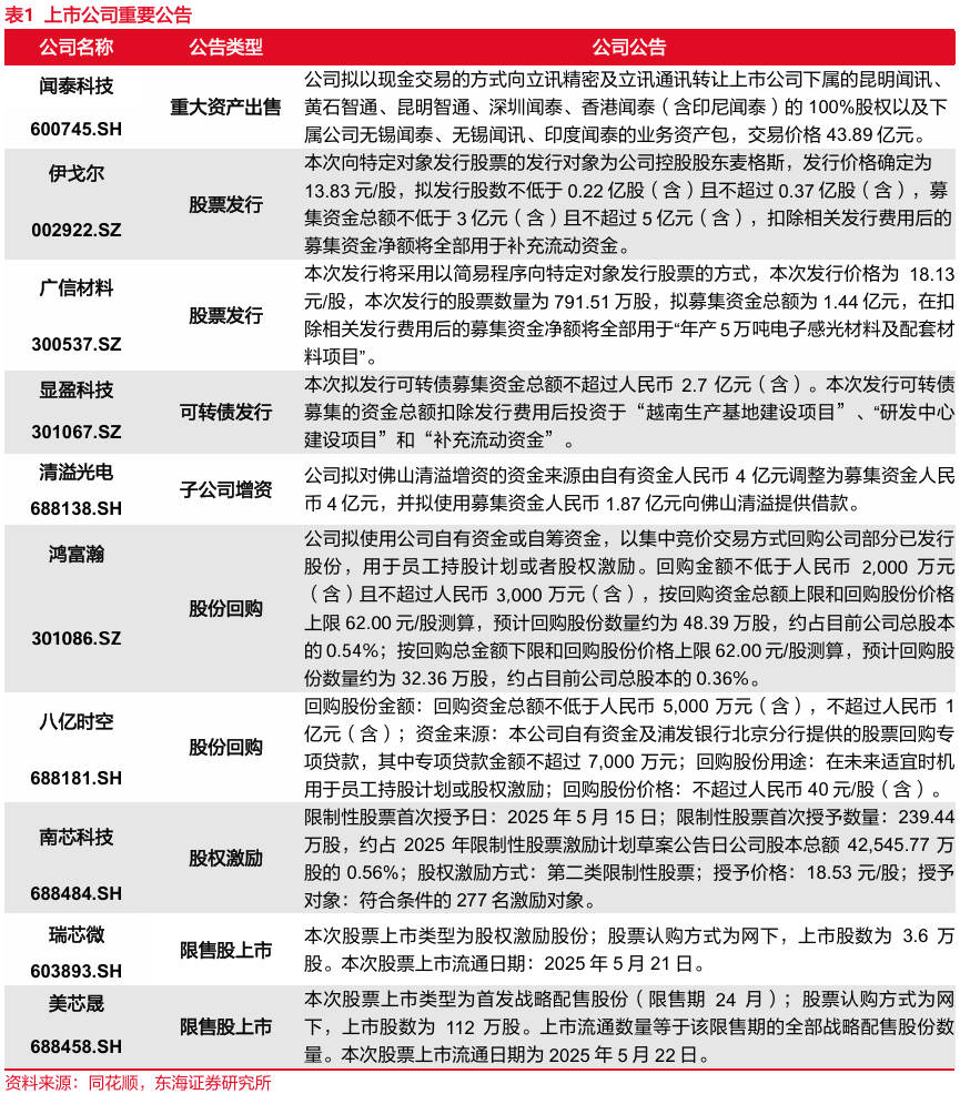
▌2.上市公告重要公告

▌3.行情回顾
本周沪深300指数上涨1.12%,申万电子指数下跌0.75%,行业整体跑输沪深300指数1.87个百分点,涨跌幅在申万一级行业中排第28位,PE(TTM)49.88倍。

截止5月16日,申万电子二级子板块涨跌:半导体(-1.69%)、电子元器件(+0.19%)、光学光电子(+0.26%)、消费电子(+1.12%)、电子化学品(-1.79%)、其他电子(-1.49%)。海外方面,台湾电子指数上涨5.13%,费城半导体指数下上涨10.20%。



本周半导体细分板块涨跌幅分别为:品牌消费电子(+1.95%)、消费电子零部件及组装(+1.01%)、半导体设备(-1.99%)、面板(+0.91%)、被动元件(-0.75%)、LED(-0.61%)、数字芯片设计(-2.05%)、模拟芯片设计(-1.36%)、印制电路板(+0.54%)、电子化学品Ⅲ(-1.79%)、光学元件(-0.41%)、半导体材料(-1.10%)、其他电子Ⅲ(-1.49%)、集成电路封测(-1.30%)、分立器件(-1.16%)。


我们选取了较有代表性的部分美股科技股,并将相关信息更新如下。截至目前,大部分海外科技股均披露了2025Q1财报,多数取得了业绩同比上涨。本周涨幅居前的为Arm Holdings(+17.41%)、英伟达(+16.07%)、美光科技(+14.14%)。

▌4.行业数据追踪
(1)存储芯片价格自2023年下半年以来小幅度反弹,但自2024年9月起,DRAM现货价格略有承压,部分DRAM细分产品价格自2025年2月中旬开始有所回升,NAND Flash合约价格在大幅下滑后于2025年1月有所回升,2月、3月延续上行走势。


(2)TV面板价格小幅回升,IT面板价格逐渐企稳。


▌5.风险提示
(1)下游终端需求复苏不及预期风险:下游需求复苏程度不及预期可能导致相关企业库存积压或相关工程建设进度放缓,并可能再度影响产业链内部分企业的稼动率;
(2)国产替代进程不及预期风险:若产品研发和验证进展不及预期,或导致部分产品国产替代进程放缓,从而影响企业相关产品放量;
(3)地缘政治风险:国际贸易摩擦和相关进出口管制进一步升级,可能导致相关芯片、设备、原材料紧缺,或造成半导体供应链风险。
// 报告信息 //

证券研究报告:《美出台措施加强半导体出口管制,国产AI芯片2025年国内市占率有望升至40%——电子行业周报2025/5/12-2025/5/19》
对外发布时间:2025年5月19日
报告发布机构:东海证券股份有限公司
// 声明 //

一、评级说明:
1.市场指数评级:
2.行业指数评级:
3.公司股票评级:
二、分析师声明:
本报告署名分析师具有中国证券业协会授予的证券投资咨询执业资格并注册为证券分析师,具备专业胜任能力,保证以专业严谨的研究方法和分析逻辑,采用合法合规的数据信息,审慎提出研究结论,独立、客观地出具本报告。
本报告仅供“东海证券股份有限公司”客户、员工及经本公司许可的机构与个人阅读和参考。在任何情况下,本报告中的信息和意见均不构成对任何机构和个人的投资建议,任何形式的保证证券投资收益或者分担证券投资损失的书面或口头承诺均为无效,本公司亦不对任何人因使用本报告中的任何内容所引致的任何损失负任何责任。本公司客户如有任何疑问应当咨询独立财务顾问并独自进行投资判断。
四、资质声明:
东海证券股份有限公司是经中国证监会核准的合法证券经营机构,已经具备证券投资咨询业务资格。我们欢迎社会监督并提醒广大投资者,参与证券相关活动应当审慎选择具有相当资质的证券经营机构,注意防范非法证券活动。

VIP课程推荐
APP专享直播
热门推荐
收起24小时滚动播报最新的财经资讯和视频,更多粉丝福利扫描二维码关注(sinafinance)
