(来源:东海研究)

证券分析师:
方霁,执业证书编号:S0630523060001
联系人:
董经纬,邮箱:djwei@longone.com.cn
// 报告摘要 //

电子板块观点:受益于AI产业驱动及国产替代逻辑催化,国内AI云与端芯片相关标的2024年报与2025年一季报业绩表现较为亮眼;谷歌发布2025Q1财报,Q1资本开支同比增长43.4%,环比增长20.7%,超越营收增速,2025全年资本开支维持750亿美元指引;当前电子行业需求处于温和复苏阶段,建议关注AIOT、AI驱动、设备材料、消费电子周期筑底板块四大投资主线。
受益于AI产业驱动及国产替代逻辑催化,国内AI芯片相关标的2024年报与2025年一季报业绩表现较为亮眼。(1)云端AI芯片方面,寒武纪2024Q4与2025Q1连续两个季度营收高增且实现归母净利润扭亏,2025Q1存货与预付款项分别环比上升55%和26%,为未来的业绩兑现储备动能。其2024年营收11.74亿元(yoy+65.56%),归母净利润-4.52亿元(yoy+46.69%),2025Q1营收11.11亿元(yoy+4230.22%,qoq+12.36%),归母净利润3.55亿元(yoy+256.82%,qoq+30.61%)。海光信息2024年营收91.62亿元(yoy+52.40%),归母净利润19.31亿元(yoy+52.87%),2025Q1营收24.00亿元(yoy+50.76%,qoq-20.67%),归母净利润5.06亿元(yoy+75.33%,qoq+24.83%),其CPU产品和DCU产品的性能和生态均在国内处于领先地位。(2)端侧AI芯片方面,恒玄科技2024年营收32.63亿元(yoy+49.94%),归母净利润4.60亿元(yoy+272.47%),2025Q1营收9.95亿元(yoy+52.25%,qoq+25.88%),归母净利润1.91亿元(yoy+590.22%,qoq+11.18%),公司2024年智能手表/手环芯片营收同比增长116%,合计出货量超4000万颗,成为营收增长的最大动力,其中BES2800在其客户旗舰耳机项目中量产落地。乐鑫科技2024年营收20.07亿元(yoy+40.04%),归母净利润3.39亿元(yoy+149.13%),2024Q4毛利率环比上升4.71pcts,主要系智能家居数字化与智能化提升、新增客户逐步放量及产品矩阵丰富下的非智能家居下游市场高增长等原因。总体来说,建议关注受AI行业驱动及国产替代逻辑催化的AI云与端相关产业链。
谷歌发布2025Q1财报,Q1资本开支同比增长43.4%,2025全年资本开支维持750亿美元指引。谷歌母公司Alphabet发布2025年一季度财报,营收902.3亿美元,高于市场预期,其中云业务营收122.6亿美元,同比增长28%,净利润345.4亿美元,同比增长46.0%。从资本开支看,一季度资本开支172.3亿美元,同比增长43.4%,环比增长20.7%,超越营收增速,全年资本开支指引维持此前的750亿美元,相比2024全年525.35亿美元的资本开支大幅提升42.76%,其中最大的部分是服务器投资,其次是数据中心投资,以支持在 Google 服务、Google Cloud 和 Google DeepMind 方面的业务增长。谷歌作为海外头部云厂商,其资本开支的持续高增以及在自研TPU和Gemini大模型的投入体现了AI与云计算的战略优先级,核心逻辑在于通过短期投入换取长期技术壁垒和市场份额,在AI推理需求需要更高算力支撑的背景下,高资本开支是应对AI技术革命的重要保障。
电子行业本周跑赢大盘。本周沪深300指数上涨0.38%,申万电子指数上涨0.83%,行业整体跑赢沪深300指数0.45个百分点,涨跌幅在申万一级行业中排第18位,PE(TTM)52.36倍。截止4月25日,申万电子二级子板块涨跌:半导体(-0.81%)、电子元器件(+2.43%)、光学光电子(+2.03%)、消费电子(+3.86%)、电子化学品(+1.00%)、其他电子(+2.74%)。
投资建议:行业需求缓慢复苏,国内技术不断进步,长期看电子科技行业的成长机遇依然较大。建议关注:(1)AIOT板块,关注乐鑫科技、恒玄科技、瑞芯微、晶晨股份、中科蓝讯、炬芯科技、全志科技。(2)AI创新驱动板块,算力芯片关注寒武纪、海光信息、龙芯中科,光器件关注源杰科技、长光华芯、中际旭创、新易盛、光迅科技、天孚通信。(3)上游供应链国产替代预期的半导体设备、零组件、材料产业,关注北方华创、中微公司、拓荆科技、华海清科、至纯科技、富创精密、新莱应材、中船特气、华特气体、安集科技、鼎龙股份、晶瑞电材。(4)消费电子周期有望筑底反弹的板块。关注CIS的韦尔股份、思特威、格科微,射频的卓胜微、唯捷创芯,存储的兆易创新、北京君正、聚辰股份、东芯股份、江波龙、佰维存储、德明利,模拟芯片的圣邦股份、艾为电子、思瑞浦,功率板块的新洁能、扬杰科技、宏微科技。
风险提示:(1)下游需求复苏不及预期风险;(2)国产替代进程不及预期风险;(3)地缘政治风险。
// 正文 //

▌1.行业新闻
1)意法半导体2025Q1净利润暴跌近90%
意法半导体2025年一季度净营收25.2亿美元,同比下滑27.3%,净利润暴跌89.1%至5,600万美元,因汽车和工业需求低于预期。尽管订单出货比改善,公司仍聚焦创新和成本控制,预计二季度营收中间值为27.1亿美元,同比下降16.2%,净资本支出维持在20至23亿美元。(信息来源:同花顺财经)
2)Alphabet 2025Q1营收超预期
Alphabet第一季度营收765亿美元,每股收益2.81美元,超分析师预期,得益于搜索广告业务强劲表现。公司加大AI投资,资本支出达172亿美元,并推出“AI摘要”功能应对竞争。云业务利润21.8亿美元超预期。季度利润增至345亿美元,包括对SpaceX投资带来的80亿美元未实现收益。(信息来源:同花顺财经)
3)英特尔第一季度营收超预期,第二季度营收指引指引欠佳
英特尔第一季度营收126.7亿美元,同比下降0.4%,调整后每股收益0.13美元,数据中心和AI营收41.3亿美元,超分析师预期,预计第二季度营收112亿至124亿美元,低于市场预估,并将2025年总资本支出目标从200亿美元下调至180亿美元。(信息来源:同花顺财经)
4)vivo X200 Ultra发布
vivo X200 Ultra通过三摄全大底、双自研芯片、2.35倍长焦增距镜等创新,实现全链路影像重构,打破传统手机“主摄中心主义”,提供媲美专业相机的体验,包括14mm超广角、35mm人文纪实、85mm超级长焦镜头,支持全焦段4K视频拍摄,以极致技术突破影像天花板,满足用户专业级摄影需求,同时保持轻薄设计,树立了行业新标杆。(信息来源:同花顺财经)
5)复旦微电与支付宝联合发布“碰一下”专属芯,兼容所有智能手机
复旦微电子与支付宝合作研发“碰一下”专属芯片,预计今年下半年量产,该芯片感应速度最快、交互成功率最高,兼容所有智能手机,并已获支付宝超千万元订单;另一款用于支付外场景的新芯片也在研发中,预计订单量将突破亿元级,标志着“碰一下”功能将加速规模化发展。(信息来源:同花顺财经)
6)台积电A14制程细节亮相
台积电在美国的北美技术研讨会上发布1.4纳米级半导体技术A14,计划2028年投产,相较于2纳米工艺,在相同功耗下速度提升15%,或相同速度下功耗降低30%,逻辑密度提升超20%,并计划推出A14P、A14X、A14C等多种版本以满足不同需求,同时预计在2026年底推出1.6纳米的A16制程。(信息来源:同花顺财经)
7)中国科学院在安徽达成项目总额约21亿元
第三届中国(安徽)科技创新成果转化交易会之中国科学院科技成果转化“融合点”行动安徽专场对接会在合肥举办,围绕成果供给、产业需求、生态赋能三大维度,发布并路演多项重大科技成果,包括微电子所的高精度成像超声贴片等,并促成超过50项签约,合同总金额约21亿元,有效推动了科技成果从实验室到生产线的转化,助力解决多个技术难题。(信息来源:同花顺财经)
8)REDMI新机首发高通芯片
小米发布REDMI Turbo 4 Pro,起售价1999元,搭载骁龙8s平台,配备6.83英寸大屏、7550mAh电池及90W快充,主打性能与游戏体验;在“国补”政策下,小米一季度出货量重回中国第一,但面临激烈竞争,IDC预测2025年智能手机市场将持续面临成本上升和消费者信心下滑的压力。(信息来源:同花顺财经)
9)第21届上海国际汽车工业展览会在国家会议中心盛大开幕
在2025上海车展的汽车半导体生态大会上,首传微电子发布了全球首款支持MIPI A-PHY和HSMT双协议标准的车载SerDes芯片组,打破海外技术垄断;芯力特展示了多款车规CAN、LIN芯片,强调其产品在汽车前装市场的广泛应用;瑞芯微介绍了AIoT SoC芯片在智能座舱和车载视觉等领域的应用,并预告了即将推出的4nm车规级旗舰AI-SoC RK3688M。这些进展突显了国产车载芯片产业的技术突破与快速发展。(信息来源:同花顺财经)
10)全国产深度推理大模型讯飞星火X1升级突破
科大讯飞的深度推理大模型讯飞星火X1于4月20日升级,基于全国产算力训练,在数学、代码、逻辑推理等任务上效果显著,对标OpenAI o1和DeepSeek R1。星火X1在教育、医疗、司法等行业展现领先能力,降低了私有化部署和定制门槛,并推出了“快思考、慢思考统一模型”,仅需4张华为910B卡即可部署。这些改进展示了中国AI技术的自主可控性和国际竞争力。(信息来源:芯智讯)
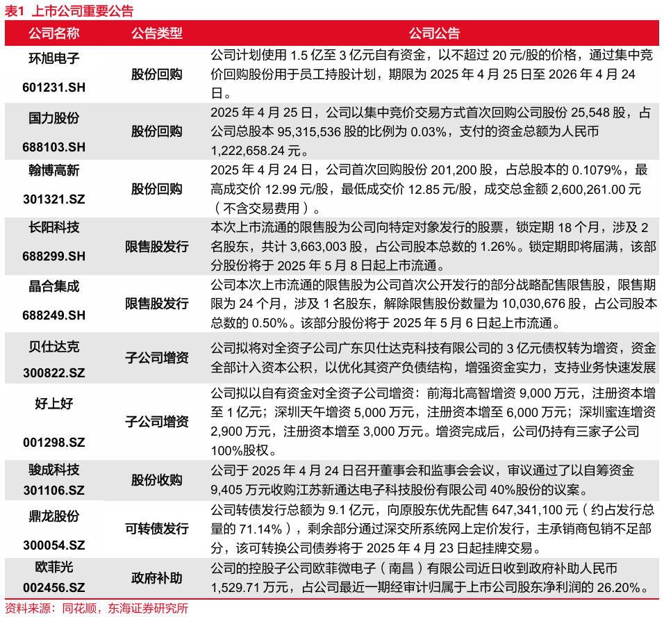
▌2.上市公告重要公告
2.1上市公司重要公告

2.2上市公司2024年度报告

2.3上市公司2025年一季度报告

▌3.行情回顾
本周沪深300指数上涨0.38%,申万电子指数上涨0.83%,行业整体跑赢沪深300指数0.45个百分点,涨跌幅在申万一级行业中排第18位,PE(TTM)52.36倍。

截止4月25日,申万电子二级子板块涨跌:半导体(-0.81%)、电子元器件(+2.43%)、光学光电子(+2.03%)、消费电子(+3.86%)、电子化学品(+1.00%)、其他电子(+2.74%)。海外方面,台湾电子指数上涨3.88%,费城半导体指数下上涨10.94%。



本周半导体细分板块涨跌幅分别为:品牌消费电子(+2.41%)、消费电子零部件及组装(+4.06%)、半导体设备(+0.42%)、面板(+1.22%)、被动元件(-0.06%)、LED(+2.41%)、数字芯片设计(-0.24%)、模拟芯片设计(-6.22%)、印制电路板(+3.47%)、电子化学品Ⅲ(+1.00%)、光学元件(+3.61%)、半导体材料(+1.41%)、其他电子Ⅲ(+2.74%)、集成电路封测(+0.82%)、分立器件(+1.99%)。


我们选取了较有代表性的部分美股科技股,并将相关信息更新如下。本周涨幅居前的为美光科技(+15.96%)、安森美半导体(+14.41%)、恩智浦(+13.36%)。

▌4.行业数据追踪
(1)存储芯片价格自2023年下半年以来小幅度反弹,但自2024年9月起,DRAM现货价格略有承压,部分DRAM细分产品价格自2025年2月中旬开始有所回升,NAND Flash合约价格在大幅下滑后于2025年1月有所回升,2月延续上行走势。


(2)TV面板价格小幅回升,IT面板价格逐渐企稳。


▌5.风险提示
(1)下游终端需求复苏不及预期风险:下游需求复苏程度不及预期可能导致相关企业库存积压或相关工程建设进度放缓,并可能再度影响产业链内部分企业的稼动率;
(2)国产替代进程不及预期风险:若产品研发和验证进展不及预期,或导致部分产品国产替代进程放缓,从而影响企业相关产品放量;
(3)地缘政治风险:国际贸易摩擦和相关进出口管制进一步升级,可能导致相关芯片、设备、原材料紧缺,或造成半导体供应链风险。
// 报告信息 //

证券研究报告:《AI芯片厂商业绩表现亮眼,谷歌Q1资本开支持续高增——电子行业周报2025/4/21-2025/4/27》
对外发布时间:2025年4月28日
报告发布机构:东海证券股份有限公司
// 声明 //

一、评级说明:
1.市场指数评级:
2.行业指数评级:
3.公司股票评级:
二、分析师声明:
本报告署名分析师具有中国证券业协会授予的证券投资咨询执业资格并注册为证券分析师,具备专业胜任能力,保证以专业严谨的研究方法和分析逻辑,采用合法合规的数据信息,审慎提出研究结论,独立、客观地出具本报告。
本报告仅供“东海证券股份有限公司”客户、员工及经本公司许可的机构与个人阅读和参考。在任何情况下,本报告中的信息和意见均不构成对任何机构和个人的投资建议,任何形式的保证证券投资收益或者分担证券投资损失的书面或口头承诺均为无效,本公司亦不对任何人因使用本报告中的任何内容所引致的任何损失负任何责任。本公司客户如有任何疑问应当咨询独立财务顾问并独自进行投资判断。
四、资质声明:
东海证券股份有限公司是经中国证监会核准的合法证券经营机构,已经具备证券投资咨询业务资格。我们欢迎社会监督并提醒广大投资者,参与证券相关活动应当审慎选择具有相当资质的证券经营机构,注意防范非法证券活动。

VIP课程推荐
APP专享直播
热门推荐
收起24小时滚动播报最新的财经资讯和视频,更多粉丝福利扫描二维码关注(sinafinance)
