快科技4月9日消息,日前,抖音黑板报发布关于上线"辟谣卡"等治理不实信息新功能的公告。
为了更快识别与处置不实信息,更全面向用户展示不实信息的起源、传播原因和事实真相,抖音正式上线针对不实信息进行研判、处置与展示的"辟谣卡"新功能。
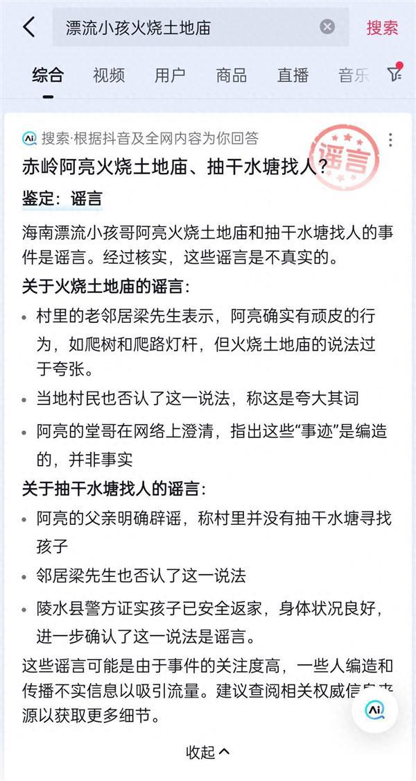
抖音表示,一方面,新功能基于抖音联网大模型能力,综合多方信源,对平台上出现的疑似谣言信息进行实时搜索、运算和分析,并结合人工研判,最终得出"属实""谣言"或"存疑"(暂未定论)的分析结果并进行相应处置。
另一方面,当用户在抖音搜索上述信息时,平台展示的搜索结果将以"辟谣卡"的页面形式呈现。
辟谣卡首先将明确标注相关信息为"谣言"或"存疑",同时展示其"传播起源""传播原因""事实真相"和"总结"等溯源和澄清信息。
另外,辟谣卡还会为用户提供权威媒体辟谣、当事人发声以及其他关联信息。

抖音称,新的"辟谣卡"功能通过人工与人工智能(AI)大模型能力的结合,进一步提升平台对疑似谣言信息的处理效率和覆盖数量。
同时,让用户更加全面、直观了解"谣言"和"疑谣"信息的传播背景及路径。
更关键的是,用户可通过抖音搜索栏查询,或点击页面下方"存疑"提示条,自主获取相关信息辅助甄别。


海量资讯、精准解读,尽在新浪财经APP
VIP课程推荐
加载中...
APP专享直播
热门推荐
收起
新浪财经公众号
24小时滚动播报最新的财经资讯和视频,更多粉丝福利扫描二维码关注(sinafinance)
