炒股就看金麒麟分析师研报,权威,专业,及时,全面,助您挖掘潜力主题机会!
转自:财联社
财联社4月8日讯(记者高艳云)为稳定股市,券商积极响应。4月8日盘前,两家头部券商东方证券和国泰海通公布了回购计划,成为市场关注焦点之一。
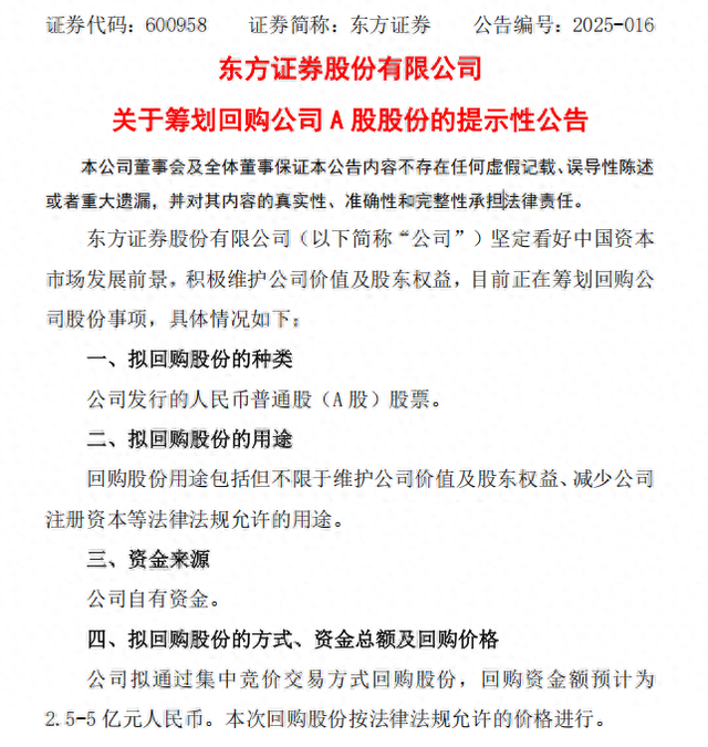
当日盘前,东方证券发布公告,公司坚定看好中国资本市场发展前景,积极维护公司价值及股东权益,公司拟以2.5亿元至5亿元资金回购公司A股股份,回购价格不超过每股12元。
此外,作为新近完成合并的国泰海通也有积极动作,公司董事长朱健提议10亿至20亿回购,一季度业绩激增3.5倍至4倍。
从昨日盘中中央汇金公司称开展稳市操作至今日盘前,包括上市公司在内各方发布大量积极稳市信息。目前来看,稳定市场已有六大类积极力量:
一是“中国版平准基金”出手,中央汇金、中国诚通、中国国新公告增持;
二是,上市公司回购潮涌,逾30家上市公司启动回购,资金总额已经超过150亿;
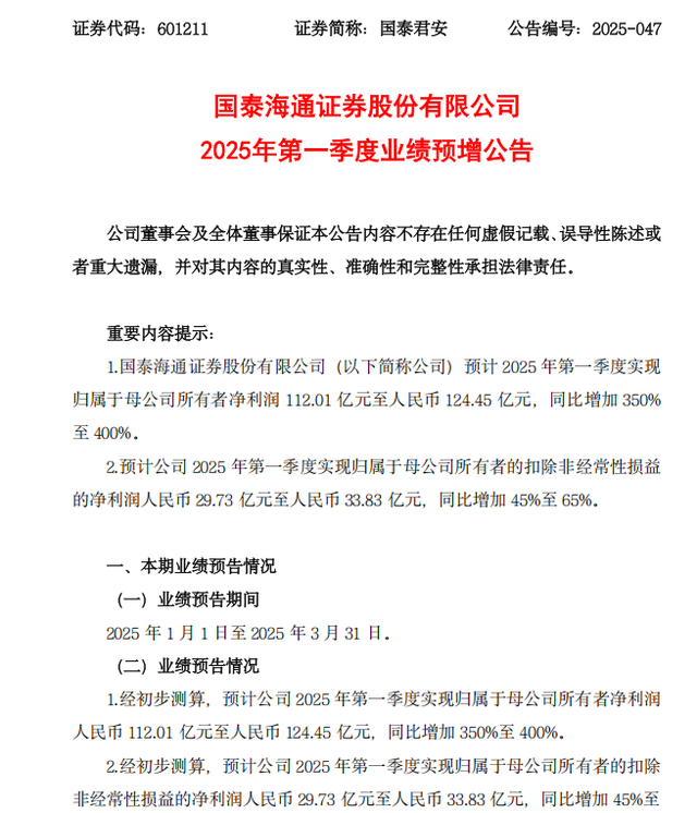
三是,一季度业绩预喜频传,其中,国泰海通预计2025年第一季度实现归属于母公司所有者净利润112.01亿元至124.45亿元,同比增加350%至400%;
四是,政策层面大力支持,央行、国家金融监督管理总局均有积极表态;
五是,长期投资彰显信心,中国太保称坚定看好中国资本市场发展前景;
六是,卖方研究普遍对市场预期较佳,坚定看好中国市场投资机会。
市场反馈积极,4月8日早盘,截至记者发稿,国泰海通、东方证券盘中双双一度大涨近3%;大盘指数方面,上证综指盘中涨幅一度上涨1.01%,创指涨3.83%。盘中博弈较大,需更多多头力量进一步发力。
东方证券:2.5亿至5亿回购,回购价上限高出市场四成
东方证券上述回购价上限远超昨日收盘价,高出幅度达41.84%。截至4月7日收盘,东方证券收8.46元,跌9.71%。

东方证券称,本次回购的资金来源为公司自有资金,回购股份用途包括但不限于维护公司价值及股东权益、减少公司注册资本等法律法规允许的用途。目前该事项正在筹划之中,公司将尽快制定合理可行的回购股份方案,并按照相关规定履行审批程序并及时履行信息披露义务。
国泰海通:董事长提议10亿至20亿回购,一季业绩激增3.5倍至4倍
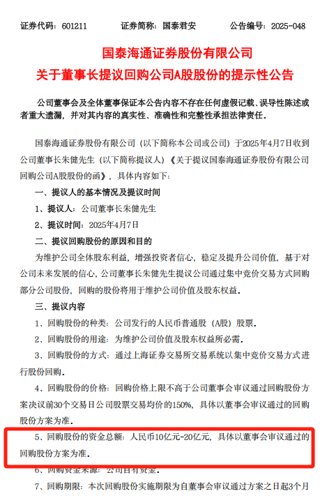
国泰海通公告称,为维护公司全体股东利益,增强投资者信心,稳定及提升公司价值,基于对公司未来发展的信心,公司董事长朱健提议公司通过集中竞价交易方式回购部分公司股份,回购的股份将用于维护公司价值及股东权益。

回购价格上限不高于公司董事会审议通过回购股份方案决议前30个交易日公司股票交易均价的150%,回购股份的资金总额为10亿元至20亿元。
朱健承诺,将积极推动公司尽快召开董事会审议回购股份事项,并将在董事会上对公司回购股份议案投赞成票。
此外,国泰海通公布了公司高速增长的一季度业绩,这也为公司稳定股价及市场信心,注入一剂强心针。
国泰海通公告称,预计2025年第一季度实现归属于母公司所有者净利润112.01亿元至124.45亿元,同比增加350%至400%;预计公司2025年第一季度实现归属于母公司所有者的扣除非经常性损益的净利润29.73亿元至33.83亿元,同比增加45%至65%。

国泰海通称,2025年一季度,公司主动把握市场机遇,全面推进零售、机构和企业三大客户服务体系建设,推进各项业务稳步发展,取得较好经营业绩。同时,公司积极推进换股吸收合并海通证券相关工作,加速向国际一流投资银行迈进。报告期内,公司归属于母公司所有者的净利润增长的主要原因为本次吸收合并产生负商誉;公司归属于母公司所有者的扣除非经常性损益的净利润增长的主要原因为公司持续提升主营业务竞争力,财富管理、交易投资等业务均实现较大幅度增长。
六大积极力量稳定市场
市场各方积极看多市场,并有实质性出手动作,稳定市场力量主要有六类:
一是“中国版平准基金”出手。中央汇金、中国诚通、中国国新纷纷发布公告称出手增持中国股票资产,坚决维护资本市场平稳运行,并表示坚决当好长期资本、耐心资本、战略资本。其中,中国国新将以股票回购增持专项再贷款方式增持中央企业股票、科技创新类股票及ETF等,首批金额为800亿元。
二是上市公司密集发布回购增持计划。超过30家上市公司发布回购与增持计划公告,投入资金总额超150亿元。
其中,招商局集团旗下7家上市公司招商蛇口、招商港口、招商轮船、招商公路、中国外运、辽港股份、招商积余,4月8日盘前集体发布公告,基于对公司未来发展前景的坚定信心及内在价值的高度认可,计划提速实施股份回购计划,切实维护上市公司全体股东权益,持续巩固市场对上市公司的信心,提升上市公司投资价值。
三是,批量上市公司一季度业绩预喜。上汽集团预计一季度净利润同比增加10%到18%,北方华创预计2025年第一季度净利润同比增长24.69%-52.79%,孩子王公告,预计2025年第一季度净利润同比增长150%-230%,中国中车公告,预计2025年第一季度净利润同比增长180%-220%;天德钰公告,一季度净利润同比预增117%,永和股份公告,一季度净利润同比预增144%到177%,英联股份公告,预计一季度净利润同比增长459%-720%,晨光生物公告,一季度净利润同比预增133%至211%,利民股份公告,预计2025年第一季度净利润1亿元–1.2亿元,同比扭亏为盈。
四是,政策层面积极向市场倾斜。央行称,在必要时向中央汇金公司提供充足的再贷款支持坚决维护资本市场平稳运行。据国家金融监督管理总局,《关于调整保险资金权益类资产监管比例有关事项的通知》近日印发,优化保险资金比例监管政策,加大对资本市场和实体经济的支持力度。
五是,长期投资表态将出手。中国太保称,作为综合性保险集团,坚信中国经济长期向好的基本面没有改变,坚定看好中国资本市场发展前景。中国太保将坚持长期投资、价值投资、稳健投资,发挥保险资金长期投资优势,做市场真正的耐心资本,加大战略性新兴产业、先进制造业、新型基础设施等领域投资力度,服务新质生产力发展,为维护市场稳定运行贡献力量。
六是,卖方积极看多市场。银河证券表示,坚定看好中国市场投资机会,美国单方面挑起贸易战,这对中国而言既是一次挑战,也是一次机会,中国有条件、有能力、有信心、有底气战胜困难,将来自外部的不确定性视作经济结构调整的战略机遇,并向全球展示中国的大国风范,以自身的稳定发展,为全球经济发展注入更多稳定性。
中金公司指出,结合历史经验,汇金增持ETF并结合一系列后续资本市场相关的维稳举措推出,虽然在超短期内(1-3个交易日)不排除市场可能仍有一定波动,但是随后指数基本呈现逐步企稳迹象,并且中期来看往往是市场的偏底部区域。
(财联社记者 高艳云)

VIP课程推荐
APP专享直播
热门推荐
收起24小时滚动播报最新的财经资讯和视频,更多粉丝福利扫描二维码关注(sinafinance)
