中国电动汽车渗透率超过50%,电动装载机渗透率超过15%,汽车电动化率全球领先,工程机械电动化一日千里,而国内农业机械的电动化虽呼声高涨,却始终未见实质性进展!业内人士认为主要原因是补贴政策不明朗,企业犹豫不决。
然而,转机在2025年3月悄然降临,江苏省率先迈出步伐,国内混动拖拉机补贴政策正式落地,标志着国内电动拖拉机领域迎来历史性突破。

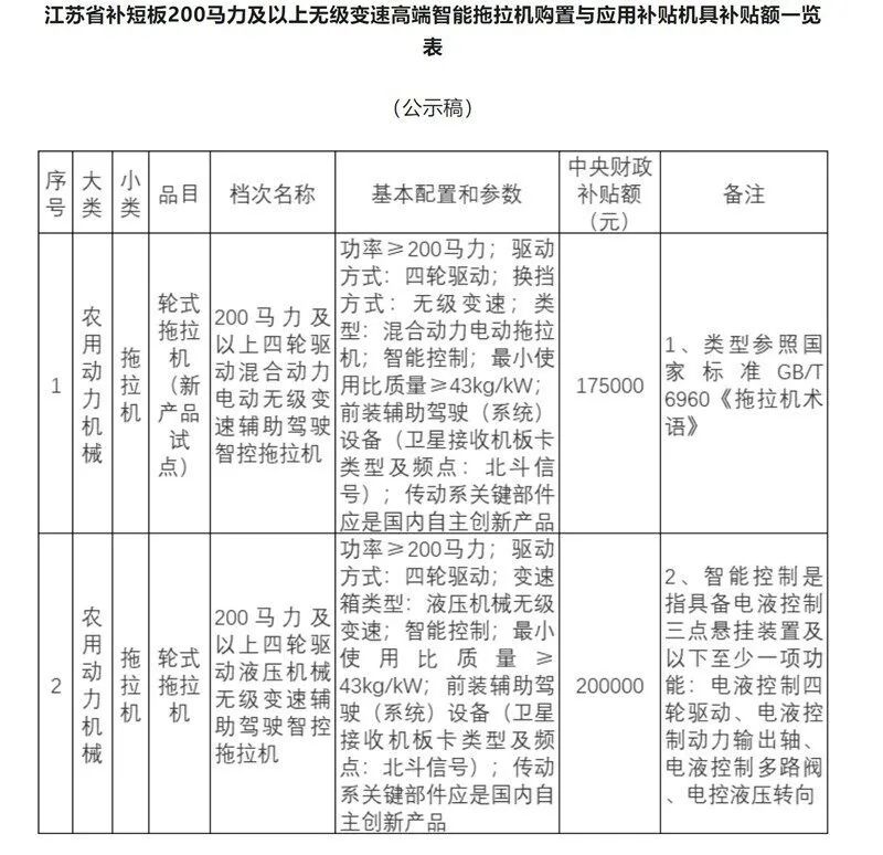
3月28日江苏省农业农村厅官网发布了《关于江苏省补短板200马力及以上无级变速高端智能拖拉机购置与应用补贴机具补贴额一览表(公示稿)的公示》,(以下简称《江苏省公示稿》)明确表态把200马力及以上四轮驱动混合动力电动无级变速辅助驾驶智控拖拉机纳入新产品范围,并享受175000元的补贴,另外还对200马力及以上四轮驱动液压机械无级变速辅助驾驶智控拖拉机补贴200000元。
一、《江苏省公示稿》解读
江苏省公示了200马力及以上无级变速高端智能拖拉机的购置与应用补贴机具补贴额,其中包括液压机械无级变速智控拖拉机和混合动力电动无级变速拖拉机两种类型。液压机械无级变速智控拖拉机,即大家所熟悉的CVT,以及混合动力电动无级变速拖拉机,即E-CVT(或EVT),均在补贴范围内。
这些信息反映了江苏省对高端智能拖拉机的支持,旨在推动农业机械化水平的提升。
可以看出来这次公示的是200马力及以上无级变速拖拉机的补贴,具体补贴的有两个档次,其一是液压机械无级变速智控拖拉机,其二是混合动力电动无级变速拖拉机。
前者是大家所熟悉的CVT,后者是大家也并不陌生的E-CVT(或EVT),关于E-CVT相信经过广西玉柴公司IE Power传动系的持续多年的教育,大家也并不陌生。

国家农机推广鉴定部门已经正式认可E-CVT属于CVT范畴,这意味着E-CVT技术的农机产品同样符合国家农机购置补贴政策的要求,能够享受到相应的财政补贴。
《江苏省公示稿》的发布,对国产拖拉机企业而言,犹如久旱逢甘霖,具有重大而深远的意义:
其一,风向已经明确,电动拖拉机要纳入补贴范围。从业内人士了解到,有关部门对电动农机纳入国家农机购置补贴范围进行了长期的论证和准备,其中关键步骤是电动拖拉机鉴定大纲的制定。
该大纲经过三年的论证,笔者曾早期浏览过征求意见稿,并与黄海金马、广西玉柴等参与企业人员有过多次交流。江苏省作为先行者,已经开始实施补贴政策,这表明电动拖拉机鉴定大纲即将发布,或将在江苏等地先行试行和验证。
总之《江苏省公示稿》的出台,宣告了混动电动拖拉机正式进入了地方补贴目录,历经多年筹备,电动拖拉机补贴政策终于尘埃落定,虽然是在江苏省试点,但总归是让企业看到了希望。
其二,选择江苏省,示范效应不言而喻。长三角地区历来是引领国家新技术、新功能、新型农机应用的创新高地,插秧机、植保无人飞机、作业监测、无人驾驶等前沿的技术和产品都会率先在江苏、浙江省试点,试点成功后由点到线、面向全国推广。
江苏省对混动电动拖拉机率先试点,一方面说明江苏省级农机推广管理部门意识超前,敢为人先,但背后极有可能肩负着为国家电动农机大规模大范围推广进行试验示范、总结经验的使命,否则江苏省也并不是200马力马上CVT拖拉机的主销市场,为什么江苏省会率先对重型无级变速拖拉机进行补贴试点呢?
其三,东风吹到,国产电动拖拉机产业要启动。实事求是地说,所有拖拉机制造商均高度重视电动化技术的发展,甚至有不下二十家拖拉机企业已经完成了样机装机,有不少的企业目前正在田间地头测试电动拖拉机,可以说是万事俱备,只等补贴政策的东风了。
江苏省开个头后,预计近期,将有更多省、自治区、直辖市陆续揭晓其2025年新产品补贴目录,其中混动及纯电拖拉机有望被纳入补贴范畴,所以2025年将是电动拖拉机的补贴元年,也是国产电动农机正式启动的一年。
二、电动拖拉机技术路线分析
从全球范围来看,目前电动拖拉机有两大技术流派,其一是纯电拖拉机,其二是混合动力电动拖拉机。
目前关于到底是要发展纯电,还是发展过渡路线的混动拖拉机,全球都没有定论,原因在于,截至目前,尚无企业真正付诸实践,且尚未有任何一款拖拉机实现量产,目前的技术路线之争,还存在于实验室中,但我们还是得弄清楚这两种技术路线的具体情况,不能以其昏昏,使人昭昭!
先看看纯电拖拉机。虽然没有普及开来,但这种拖拉机大家不难想象得出来,因为身边有很多人在驾驶纯电的特斯拉、比亚迪汽车。

纯电拖拉机以电动机作为动力源,通过电池供电驱动拖拉机行驶。其结构相对简单,主要由电池组、电动机、控制器和传动系统等组成。
例如德国芬特Fendt e100 Vario拖拉机,配置100kWh的电池组,可提供稳定的70马力的动力输出,一次充电可持续行驶5小时。中科原动力万途1404ET纯电拖拉机,配置170度电池包,在养牛场可提供8小时以内的作业需求。

纯电拖拉机的优点是零排放,对环境友好,运行噪声低,适合在温室大棚等密闭空间作业,或充电方便的地方使用,并且使用成本低,维护简单。
尽管纯电拖拉机在农田作业中表现出色,但续航焦虑依然是一个不容忽视的问题。目前电池技术的局限性导致了续航里程相对较短,这可能难以满足长时间、大面积作业的需求。例如,法拉利Ferrari纯电拖拉机的续航时间为3-6小时,这在实际作业中可能需要频繁充电。此外,参考资料2显示,续航时间是用户购买新能源拖拉机时最看重的因素之一,占比高达88%。因此,如何提高电动拖拉机的续航能力,以及如何在野外作业中解决充电问题,是纯电拖拉机在大田作业中普及所面临的重大挑战。
再看看混合动力拖拉机。这类拖拉机真的不好界定是电动还是机械式,因为目前混动拖拉机有插混式和增程式之分,但这种分法也过于简单化,具备的解决方案中,企业会提供轻混、中混、重混、全混等不同的技术路线和机型,为了便于说明,我们只介绍一下增程式和插混式两种技术路线。
增程式拖拉机遵循轻混技术路线,其配置的发动机仅用于为电池充电,不直接参与机械做功,因此,增程式拖拉机更接近于纯电动车。在此系统中,发动机与发电机组合,犹如一个大型充电宝,专为充电而设计。
目前国内大家最熟悉的是广西玉柴IE Power动力总成解决方案,采取串联式的形式,最大马力达到600马力,国内众多拖拉机企业与玉柴合作。

插混式属于重混的技术路线,配套了发动机和电机两套动力系统,可以根据需要互相切换或相互配合的独立系统,插混式电动拖拉机则更强调内燃机与电动机的协同工作,通过智能控制系统实现动力源的优化分配,既保证了动力性能,又提高了能源利用效率,如几次大型农机展上大家看到的一拖东方红HB2204混动拖拉机,采取的是混联式的连接结构,主要由发动机、耦合器、电动机/发电机、驱动电机、动力电池组及传动系统等组成,是电驱动无级变速。

增程式结构以其简洁著称,制造成本相对较低,且便于后期维护。它适用于需要长续航、稳定工况的作业环境。然而,其能源转化效率有待提升,且噪声较大,因此更适合缺乏技术开发能力的中小企业采用。
插混式结构颇为复杂,插混式电动拖拉机同样面临结构复杂、成本较高的挑战,且需攻克内燃机与电动机之间的匹配及协调控制难题,然而,在应对复杂作业工况和重负荷作业时,其表现出色,尤其适合已具备发动机和复杂传动系统生产能力的企业。
对比来看,混动路线在现有电池技术限制下更具优势,适合多种作业场景,且制造成本较低。而纯电路线在环保性和维护成本上有优势,但依赖充电基础设施的完善。综上所述,电动拖拉机的技术路线各有优劣,选择取决于具体作业需求、基础设施和技术储备。
三、电动拖拉机发展趋势预测
企业都在等风口,在没有《江苏省公示稿》之前,我们无法预测行业后期的发展趋势,也无法预测企业接下来的动作,“大风起于青萍之末”,一切都将从《江苏省公示稿》而改变。
其一,国产拖拉机电动化进程正式开启。实事求是地讲,在汽车和工程机械电动化如火如荼的大背景下,相对看农机电动化很滞后,再不发展电动农机,中国农机将又一次落后于欧美日韩,国产农机将与新能源时代换道超车的机会失之交臂。
但从2025年开始并不算晚,由于欧美、日本及印度等国家的农机企业尚未下定决心,如约翰迪尔、芬特、帝王等企业虽资金和技术充裕,却缺乏相应的配套体系以及电动化文化和消费氛围,而国内经过10年时间电动汽车的教育和熏陶,在中国推广电动拖拉机难度要小得多,只要价格不比机械传动机型贵,解决了续航的问题,质量不是太差,在国内就会得到普及。
其二,国产电动拖拉机混动优先发展。从使用环境、技术条件、产业政策等诸多方面来看,江苏省在2024-2026年农机购置补贴政策中明确表示将优先支持混合动力电动农机,这为国家和地方支持E-CVT拖拉机提供了明确信号。该政策旨在解决国产自动挡拖拉机技术难题,促进用户快速采用先进技术、低成本的拖拉机,从而提高作业效率、降低生产成本,并为国家粮食安全提供保障。
其三,国产拖拉机将长期在机械和电动两种路线并存。《江苏省公示稿》对200马力及以上四轮驱动液压机械无级变速辅助驾驶智控拖拉机补贴200000元,对200马力及以上四轮驱动混合动力电动无级变速辅助驾驶智控拖拉机补贴175000元。
这究竟传递了何种信号?在我看来,政策层面对这两种技术正秉持着‘赛马不相马’的开放态度,因为混动技术还是处于试验推广期,到底适不适合国内农业生产需要、适不适合国情还不能下结论,而CVT技术是已经被证明成熟的技术,在全球范围内都被大范围使用,只是目前很多国内拖拉机企业还不具备能力,基于这种技术的复杂性和高成本,江苏省补贴政策给予更高的补贴标准,这也是客观公正的。
不仅限于江苏省,专家预测,一旦混合动力拖拉机被纳入国家补贴目录,CVT与E-CVT技术将在相当长的一段时间内并存发展,在不同的阶段,补贴标准也会动态地调整,不排队E-CVT补贴高于CVT的情况。
其四,更多的新势力将会加入,国产拖拉机战国时代风云再起!近几年电动拖拉机的补贴政策不落地,企业在暗中做准备,但谁都不愿意挑头,但随着《江苏省公示稿》的发布,国内电动拖拉机的死水已经被激活,接下来行业将会起滔天巨浪。
一方面,企业间或将掀起一场‘军备竞赛’。这一预测基于江苏省(乃至其他省区)作为试点的现状,其需求在短期内有限,更多承载着象征意义而非市场价值,所以企业得到积极信号之后,会快速的熟化技术和产品,积极的扩军备战,所以说电动拖拉机行业的军备竞赛会打响。
另一方面是会更多的企业进入。据笔者观察,农机行业内,包括农机具、零部件及联合收获机在内的诸多企业,均对电动拖拉机持乐观态度。同时,工程机械与汽车行业的企业亦瞄准了非道路机械电动化这一最后蓝海,一旦政策明确,他们势必加速涌入。

VIP课程推荐
APP专享直播
热门推荐
收起24小时滚动播报最新的财经资讯和视频,更多粉丝福利扫描二维码关注(sinafinance)
