(来源:国元研究)
文 | 宇之光 王朗 郝润祺

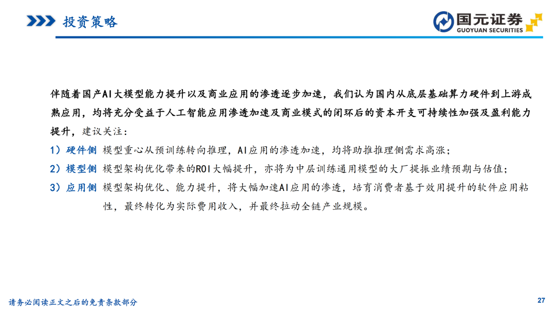
2025年两会复盘——端侧演进,安全为先
1) 2025年政府工作报告——全链赋能,聚焦应用;
2)对比2024年政府工作报告——垂类细化,产业融合;
3)代表议案及访谈——安全为本,才定端行;
4)《2024计划执行情况与2025计划草案》——政惠全业,资稳保障。
行业现状分析——能力先行,应用渗透
1)趋势一:模型能力提升助力产业重心向应用及端侧转移;
2)趋势二:5G-A、6G等商业化部署为AI推向大规模应用提供底座;
3)趋势三:AI及传统行业技术融合带动行业降本提效;
4)趋势四:国产模型能力提升+数据安全,反哺端侧硬件繁荣。
仍需解决的挑战
技术与安全
风险提示
人工智能大模型技术落地节奏不及预期的风险;信创政策的落地节奏低于预期的风险;数据要素相关政策落地进度不及预期
的风险;行业竞争加剧的风险;宏观经济环境变动的风险。































本报告摘自国元证券2025年3月20日已发布的《2025年两会专题系列报告之三:人工智能篇——全链赋能 融合加速》查看原文,具体报告及分析内容请详见报告。若因对报告的摘编等产生歧义,应以报告发布当日的完整内容为准。
相关研究报告
《2025年两会系列报告之一:政策总量篇——扩内需兴科创 稳发展惠民生》2025.03.04查看原文
《2025年两会专题系列报告之二:高端制造篇——新质生产力引领智造升级,政策赋能构建新生态》2025.03.18查看原文
分析师 宇之光
执业证书编码 S0020524060002
分析师 王朗
执业证书编号 S0020525020001
联系人:郝润祺
邮箱:haorunqi@gyzq.com.cn


VIP课程推荐
APP专享直播
热门推荐
收起24小时滚动播报最新的财经资讯和视频,更多粉丝福利扫描二维码关注(sinafinance)
