近日,《国际金融报》记者调查发现,私募上海映雪投资管理中心(有限合伙)(下称“映雪投资”)的产品——映雪福牛1号私募证券投资基金(下称“映雪福牛1号”)净值暴跌最高超过60%,基金清算后竟无可分配资金,给未能赎回产品的投资者造成巨大亏损。
夏悦超摄据了解,映雪福牛1号的持有人大多来自广东及周边地区。《国际金融报》记者在广东省某市实地采访了多位投资者的家人,由于投资者都是中老年群体,面对较高亏损的基金难免会有情绪等压力,其子女已加入了追讨本金的维权之路。多位投资者向记者反映,该基金被包装为“R2”较低风险等级的产品,管理人声称重仓优质债券,但最终呈现的持仓中却有垃圾债,比如,时代、融创、华晨、远洋、国美等企业在2019年至2020年期间发行的已违约债券。
目前投资人无法联系到映雪投资背后的实控人,只能将矛头直指基金托管机构与代销方,认为私募管理人、基金托管人以及代销机构在整个基金运作的周期中疑似存在乱象,比如未及时通知投资者在特殊开放日赎回,未及时披露基金净值和运作情况,不合规的产品宣传等。
当“低风险”的基金沦为高风险陷阱,谁该为这场信任崩塌买单?
难以赎回的基金
眼看购买的私募基金净值仅剩0.3元,却无法正常赎回,并且已经进入清算程序,多位投资者为此日夜奔波。
结合多位投资者向《国际金融报》记者的反馈,映雪福牛1号的产品详情依旧能在代销的APP查看,但净值数据已是去年4月披露,“因为基金已经进入清算程序”。一位投资者向记者展示其购买的映雪福牛1号最新净值亏损近60%。另一位投资者展示的页面显示,最新净值亏损已远超60%。由于每位投资者买入的时间不同,最新净值略有差异,亏损基本在60%左右。

受访者供图《国际金融报》记者在广东省某市见到林霁已是傍晚,四年多来,林霁为了给家人追讨这笔基金投资亏损的本金,已经耗费了大量资金和精力。坐在餐饮店椅子上的林霁略显疲惫,身旁是厚厚的一摞材料,全部是其近几年从各方渠道搜寻而来。
一同在现场的翟舟,和林霁商量好了在这里碰头,他独自从外地驱车两个小时赶到这里,他的家人也因购买这只基金产生了巨大亏损。
据介绍,林霁的家人在2019年上半年和下半年分别购入映雪福牛1号数百万元,同年,曾赎回一小部分金额。翟舟的家人也是在这一年花费数百万购买了该基金。
2020年10月16日,林霁的家人突然得知映雪福牛1号已无法正常申请赎回,后续得知,彼时基金净值为0.9571元。
林霁发现产品疑似暴雷后,通过复盘和追问销售产品的投资经理得知,自2020年9月开始,该基金净值曾持续跌破0.985元,这就符合基金合同规定的特殊临时开放日条件,投资者可选择赎回基金以规避亏损风险。
不过,林霁表示,映雪投资“当时没通知我们”,据其事后获得的一份群聊记录,某理财业务负责人曾在2020年9月29日通知,不要通知客户临时开放事宜,后续以正式通知为准。
林霁从多个途径了解到,该基金当时确实是有开放临时赎回,只是他不知道。2020年9月30日,有投资者对该基金进行了赎回,赎回金额超过300万元。
关于当时不能赎回基金份额的问题,林霁称,曾有位代销机构的负责人告知,两个月之内就能解决,但最后也变成一句空话。
叶寻也告诉记者,自己的家人同样是之后才得知该基金曾存在特殊临时开放日。叶寻称,当初其家人在朋友的介绍下,于2019年5月在代销机构处购买了映雪福牛1号,“原先这笔钱一直是存在银行,后来取出来投资的要求是无风险且保本”,由于是朋友介绍,再加上销售人员口头上再三承诺的保本保息,于是叶寻的家人出于信任购买了该产品,但并未留下销售人员所说的保本保息等相关证据,“购买的相关操作都交由该销售人员一手包办”。
出于信任,叶寻的家人在2019年先后两次购买了映雪福牛1号,第二次购买的金额高于首次。但该基金在次年告知投资者暂停开放。叶寻后来才得知,基金净值在一年后长期处于“强制开放赎回”净值范围,彼时,却无法赎回该基金,只能看着净值发生巨亏。
据上述投资者向《国际金融报》记者展示的基金合同,基金份额净值(以经托管复核净值为准)已连续3个工作日低于或等于0.985元时,管理人在T+3工作日内需设置特殊临时开放日,并至少在特殊临时开放日的前一日对投资者进行通知,该开放日仅用于基金投资者的赎回。
夏悦超摄记者拿到的一份映雪福牛1号2020年部分日期净值表显示,截至2020年9月18日前,该基金净值长期稳定在1元以上,而在2020年9月25日跌至0.9361元后,连续四个日期公布的净值均在0.985元之下,最后一个日期是2020年10月16日,净值为0.9571元。
夏悦超摄也就是说,如果按照上述基金合同规定和基金净值的表现,投资者曾有机会在特殊临时开放日申请赎回该基金,但根据多位投资者向记者反馈,他们均未有收到能赎回基金的通知。
“如果当时就能够全部赎回,我们现在也不会有这么大的损失。”翟舟称。
但恰恰在这个节骨眼,映雪投资官宣暂停交易。
记者从投资者处获取的一份暂停公告文件显示,映雪福牛1号曾购买的AAA级企业债触发违约,彼时的映雪投资表示,信用债市场集中违约,为避免投资者更严重的损失,不得不做出暂停开放的艰难决定。落款时间是2020年11月19日。
受访者供图此后,林霁等人每个月收到一个私人账户转账,专门用于该基金的场外付息,利率正好与基金合同里提到的年化5.5%的业绩比较基准一致。但最近一次付息只到2022年1月,至于为何不再派息,叶寻称,联系不上映雪投资相关负责人,无法得知原因,从代销机构处获悉,他们也联系不上。
就在基金暂停开放不久后,林霁的家人着急用钱,曾于2020年10月起多次与映雪投资实控人郑宇进行协商,并签订份额转让协议,寻找第三方机构通过受让份额给林霁家人兑付了部分款项。根据林霁提供的聊天记录,郑宇承诺会尽快将款项进行兑付。2020年底,郑宇多次承诺2021年1月兑付,但最终未果。不久后,林霁和家人再也联系不上郑宇。
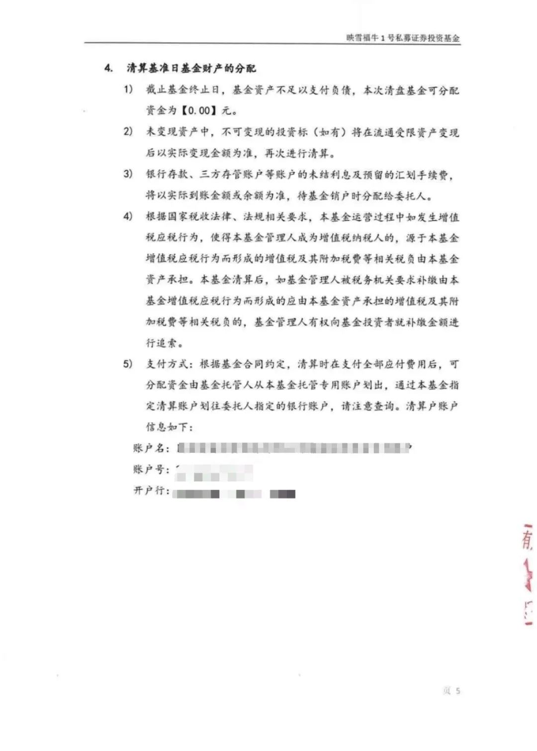
根据投资者拿到的一份清算报告,映雪福牛1号已于2024年4月16日终止,基金份额净值为0.3532元。基金资产总值为1064.3万元,其中,未变现标的——债券质押式回购及利息多达588.17万元,有五笔回购已到期违约,未变现标的回款时间和金额均不确定。基金负债总值为77.15万元,包括应付管理人报酬、托管费、运营服务费等。清算报告还提及,截至基金终止,基金资产不足以支付负债,本次清盘基金可分配资金为0元。

夏悦超摄可分配资金为0元,对于林霁等人无疑是一道晴天霹雳。“唉”,林霁向记者长叹一口气后说,“我们现在真的不知该怎么办了,我们的生活已经严重受到了影响。”
投资者的质疑
映雪福牛1号究竟是一只什么产品,能产生如此大的亏损?
林霁告诉《国际金融报》记者,该产品主要面向广东及周边地区的高净值客户,之所以购买映雪投资旗下产品,是因为此前通过该产品的代销机构购买过其他产品,林霁称,“之前的投资体验还不错”,但因为映雪投资这只基金的巨亏,无论是私募管理人还是代销机构,此前积攒的信任如今已付之一炬。
映雪福牛1号的基金合同显示,这是一只R2风险投资品种,适合风险识别、评估、承受能力在C2及以上的合格投资者及专业投资者。据悉,理财产品根据不同风险级别划分为R1—R5共5个等级,R2等级为稳健型理财产品,该等级的理财产品风险较小,但不能保证本金一定不会亏损,市面上对应风险等级的产品有主投纯债的基金等。
映雪福牛1号在合同里被划定为固定收益类产品,基金的业绩比较基准为:年化5.5%,基金投资范围包括国内交易所和银行间市场依法发行的国债、企业债、公司债(含非公开发行公司债)、地方政府债、债券回购等固定收益类资产,以及现金、银行存款等现金类金融产品。合同显示,基金份额持有人不超过200人,基金的存续期为5年,基金的托管人是兴业银行。
根据基金合同,该基金的投资经理或投资关键人士为郑宇,其担任映雪投资总经理兼投资总监,负责投资、交易等业务模块的运作与管理以及公司的整体经营。郑宇,中欧国际工商学院EMBA,厦门大学经济学学士,拥有二十年投资经验。他曾任国盛证券自营部门负责人,在股票投资、债券投资领域有丰富经验,精通各种交易策略,其投资理念和投资业绩经历多次经济周期和股票、债券市场牛熊周期的检验。
林霁意识到产品可能暴雷后,在网上认识了其他投资者,“大约有10人和我们一样的情况”。
让林霁等众多投资者不满的是,相关代销机构在跟投资者介绍映雪福牛1号时,提到类似“保本保息”的话术,不过,仅停留在口头交流。“我们当初看到是R2级别的产品才选择购买”,林霁表示,其了解到销售所在的代销机构在2019年内部开年会时要求,映雪福牛1号以保本理财的口径去向投资者宣传。
从认购产品到产品巨亏,中间这几年里,林霁在内的投资者对私募管理人、基金托管人,以及代销机构在整个基金运作中是否合规合法提出质疑。其中,2022年12月,有投资者就未能知悉基金信披和真实运作情况,相关机构对基金所投底层资产安全性未做调研导致产生巨大亏损,向有关仲裁委员会提交了仲裁申请。
其他投资者中,有人认为,既然基金合同中写明是R2风险投资品种,为何净值会出现巨大跌幅,且该只基金能查到的持仓中含有众多垃圾债,这与基金的风险投资等级明显不匹配。
映雪福牛1号的基金清算报告显示,基金持仓债券中含有多只变现困难债券,包括时代、融创、华晨、远洋、国美等企业在2019年至2020年期间发行的债券。其中,华晨汽车的债券违约发生在2020年10月,融创暴雷发生在2022年3月,时代控股的暴雷发生在2022年,远洋集团债务违约发生在2023年。而在前述众多企业出现实质性暴雷前,市场就已经传出过违约征兆。
对此,林霁等投资者对映雪投资这家私募的专业性和职业操守也提出了质疑,不仅前期声称购买的AAA级债券最后变成垃圾债,后续多笔回购的债券出现了逾期。
有投资者提出,既然该产品披露的底层资产里出现了垃圾债,那么,在前期宣传产品和销售阶段,代销机构将产品包装成R2风险投资品种的做法是否合规值得商榷。还有投资者向记者反映,在所持基金净值大跌后,无法正常联系基金管理人,相关机构之间互相推诿责任。
另外,根据基金合同,基金的开放日为基金成立后每月的21日,如遇非交易日,则顺延至下一个交易日。对此,投资者对基金运作一年之后管理人无故宣布暂停开放提出不满和质疑。同时,投资者对管理人等机构在基金特殊临时开放日未及时通知可赎回也提出疑问。
关于基金清算报告,林霁等人表示,截至目前并没有拿到官方正式发布的清算报告文件,目前看到的清算报告是其通过各种渠道努力拿到的。
由于早已无法联系作为基金管理人的映雪投资,投资者只好把矛头对准该基金的托管人以及代销机构。让林霁等人始终困惑的是,既然映雪福牛1号投资的底层资产出现违约,基金净值大幅回撤,为何基金托管人和基金代销机构没有作为。
林霁等人难以理解的是,基金托管人和基金代销机构为何没有在映雪福牛1号成立前,做好对映雪投资的风控评估,代销机构如果当时早一点发现该私募的投资理念有风险,是否可以避免将该产品介绍给投资者,避免投资者出现后续的亏损。
百亿私募崩塌
深处产品暴雷漩涡中心的私募映雪投资有何来头?
带着诸多疑问,3月14日,《国际金融报》记者来到映雪投资在中基协备案的办公地址——上海浦东越秀大厦1702室,但被大厅前台工作人员告知,该处已是另外一家外贸公司。随后,记者根据天眼查提供的信息,寻找到了目前映雪投资的办公点——上海浦东钱江大厦9楼,位于该楼层拐角处,有一个装有磨砂玻璃大门,且没有公司招牌的普通中小型办公室。
夏悦超摄当日上午10时左右,记者在现场看到,该办公室内有两位工作人员在正常上班,一位工作人员告诉记者,这里就是映雪投资的办公点,“算是总部”。
“福牛1号是我们家的”,该工作人员对记者明确表示,映雪福牛1号是公司旗下产品。不过,其并不清楚该产品的运作情况,公司有专门负责此产品的同事,当日还未抵达办公室。
“我们了解的情况是,这只产品是通过某家券商代销的”,该工作人员表示,投资者如果要了解映雪福牛1号的情况,可以去跟这家代销机构对接,对接完后,代销机构再与其公司同事对接。
既然能直接找到私募基金办公室,为何不能直接对接?当记者提出能否提供该基金产品对接人联系方式时,该工作人员表示不太方便。
“代销机构跟我们有沟通的”,但至于投资者为何不能直接联系私募基金管理人,该工作人员表示,因为这个产品是代销的,不是公司直销的,所以公司不会和投资者直接联系,这是公司的流程,合同也是这样规定的。
当日下午,记者再次尝试接触映雪投资,并拨通了映雪投资办公室电话。记者提出映雪福牛1号为何出现较大亏损,投资者为何一直无法赎回等问题后,接通电话的工作人员表示不是很清楚,而当记者问到公司实控人郑宇是否还在公司时,对方直接挂断了电话。
对于郑宇目前身在何处,投资者向记者表示,其已经联系不上。《国际金融报》记者多次拨打郑宇本人电话和发送短信,截至发稿,均未有任何回应。
中基协官网显示,映雪投资成立于2012年,办公地位于上海,全职员工人数为22人,管理规模区间在100亿元以上,最后更新时间为2025年1月16日。
中基协对该私募公司贴出了多项提示。其中,机构诚信信息方面,映雪投资曾于2023年11月15日和2022年9月7日被上海证监局采取出具警示函的行政监管措施。
图片来源:中基协经上海证监局调查,认为映雪投资存在玩忽职守,不按照规定履行职责;未按照基金合同约定如实向投资者披露基金投资、基金净值等可能影响投资者合法权益的重大信息,未及时披露定期报告;未如实向投资者提供基金产品投资标的相关风险情况等可能影响投资者合法权益的重大信息等事实。上海证监局认为,映雪投资违反了《私募投资基金监督管理暂行办法》中的多条规定。
机构提示信息方面,映雪投资存在投资者定向披露账户开立率低;存在逾期未清算基金;存在长期处于清算状态基金;存在高管人员无证券投资基金从业资格等情形。
映雪投资缠上了多项官司。根据天眼查统计,映雪投资自2024年7月以来,有四次被法院列为被执行人,被执行标的合计超过6.8亿元。而作为映雪投资的法定代表人、实际控制人郑宇,从去年以来,被法院发布了数条限制消费令。
不过,映雪投资并不是一家籍籍无名的私募。经《国际金融报》记者调查,映雪投资曾在2019年入选了中国私募基金综合实力50强里的债券策略,一同上榜的还有目前的多家知名百亿私募。
但“眼看他起朱楼,眼看他宴宾客,眼看他楼塌了”,映雪投资50强私募的身份很快就站不住脚。
据媒体报道,2020年12月,映雪投资旗下一只产品连踩十来个雷,包括19新华联控MTN001、15西王01、16西王01、16西王02、18西王CP001、19西王SCP001、19西王SCP002、19西王SCP003、17泰禾MTN001、18泰禾01等。而在2022年法院公布的一则公募基金与上市公司的证券纠纷民事判决书中,映雪投资也被牵扯其中。
另据媒体报道,映雪投资曾在2019年上半年未能顶住市场波动,截至2019年上半年,旗下18只老基金当年上半年的收益率均未能跑过同期沪指表现,其中,有10只基金上半年收益率不足3%,从累计收益率看,有9只均出现亏损。
如何维权
面对购买的基金已经清盘,且仍然无法赎回的事实,翟舟和林霁都很担忧,如果这个事件一直拖下去,最受伤的还是当初买产品的家人,担心他们的身体状况,“真的很害怕一直拖着”。
《国际金融报》记者就目前如何挽救投资者亏损的计划,产品净值大跌的原因,基金投资方向,基金信息披露以及宣传销售等问题,向映雪投资发送了采访函。同时也向基金托管人以及基金代销机构发送了相关问题的采访函,但截至发稿,均未有任何回应。
那么,针对上述投资者面临的情形,该如何合法合理地维护自身权益呢?
冠苕咨询创始人、资深金融监管政策专家周毅钦在接受《国际金融报》记者采访时认为,依据《基金法》以及基金合同条款,投资者可以通过司法仲裁或法律诉讼追究管理人和托管人的违约责任,主张其持仓违约债券、R2级产品投向垃圾债、未通知特殊赎回开放日等违约行为。
周毅钦还建议,投资者也可以向代销机构追责,例如在适当性义务中将高风险产品误导为中低风险产品、未履行风险告知义务等,可要求连带赔偿。此外,投资者也可以向证监会、基金业协会投诉管理人及代销机构,推动监管部门介入调查管理人持仓违规、信披不实等问题,并核查托管人是否尽到监督职责。
对于基金管理人未按规定召集持有人大会或者不能召集的,周毅钦表示,由基金托管人召集。此外,代表基金份额10%以上的基金份额持有人也可以召开基金份额持有人大会。
康德智库专家、上海美谷律师事务所执行主任合伙人项方亮律师认为,一般情况下,基金托管人没有直接向投资者提前通知基金净值亏损异常的法定义务。
“托管人通常不直接决定放开份额赎回。当基金管理人出现异常无法履行职责,且符合相关规定或基金合同约定时,托管人可以采取一些措施来保护投资者权益。”项方亮律师表示。
对于代销机构,项方亮律师认为,代销机构在基金销售过程中有义务向投资者揭示基金的风险。
他表示,如果基金净值亏损异常,代销机构若知晓相关情况,从尽责角度出发,应向投资者进行风险提示,但这并非严格意义上的法定义务。如果代销机构在销售基金时存在违规行为,如未充分揭示风险等,导致投资者因基金净值亏损异常而遭受损失,投资者可依法要求代销机构承担相应责任。另外,代销机构没有权力直接放开份额赎回。
(文中林霁、翟舟、叶寻均为化名)

VIP课程推荐
APP专享直播
热门推荐
收起24小时滚动播报最新的财经资讯和视频,更多粉丝福利扫描二维码关注(sinafinance)
