北京时间2月25日晚间,纳斯达克综合指数跌幅扩大至1%。英伟达跌3.06%,亚马逊、Meta、谷歌A至多跌1.5%,微软跌约0.9%,苹果则涨0.1%。
值得注意的是,特斯拉总市值跌破1万亿美元关口,截至23点23分,跌超6%报308.23美元,总市值9914.3亿美元,较历史高位跌去超36%。

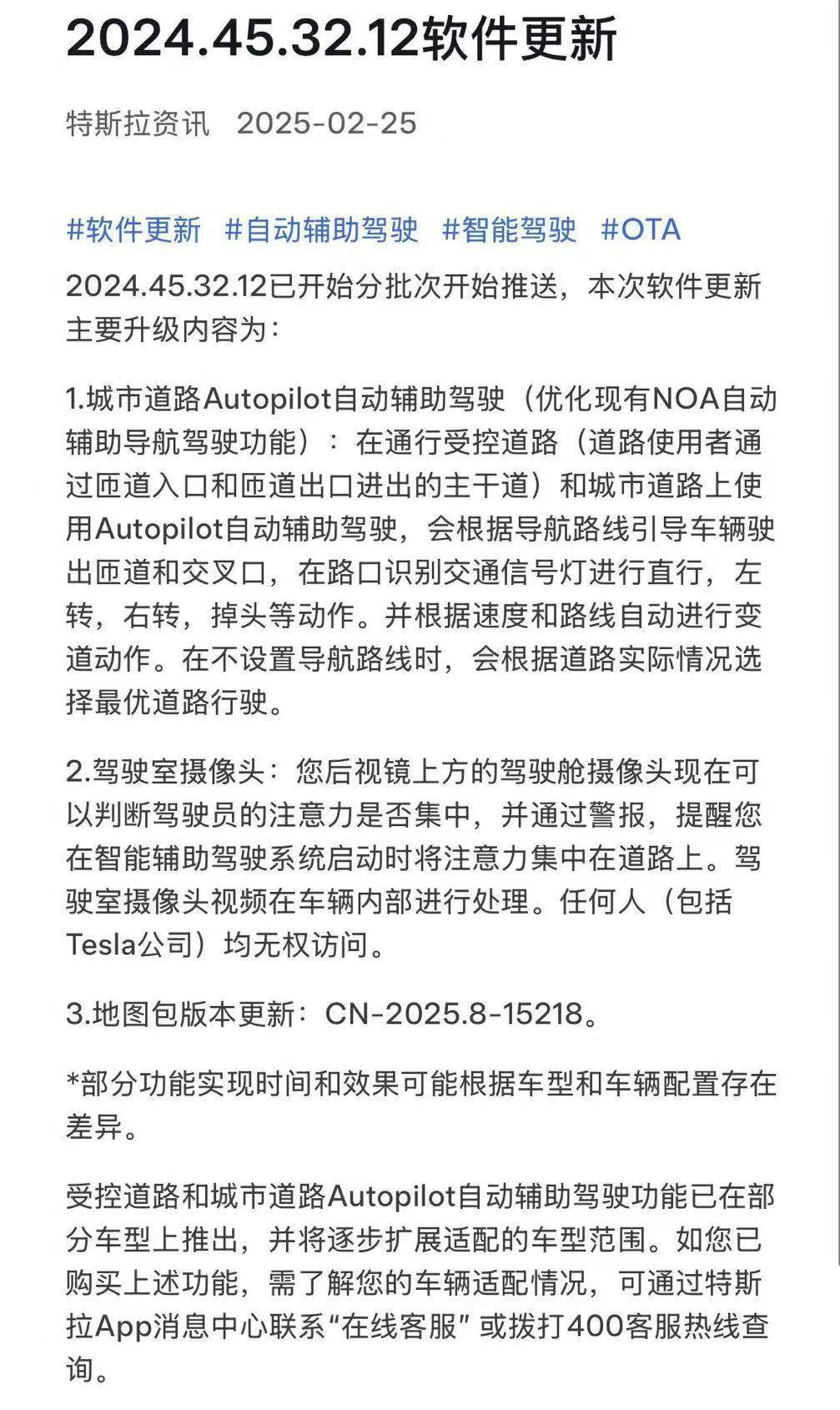
2月25日,特斯拉中国发布软件更新通知,推出城市道路Autopilot自动辅助驾驶功能。根据官方介绍,新版本进一步优化了NOA自动辅助导航驾驶。同时,新增驾驶室摄像头功能,用于监测驾驶员注意力并确保安全。
图片来源:特斯拉官方App受此消息影响,2月25日A股无人驾驶概念股震荡走强,截至收盘,动力新科(600841.SH)股价上涨8.51%、赛为智能(300044.SZ)股价上涨4.71%。
值得一提的是,对于本次更新,特斯拉官方客服向《每日经济新闻》记者表示,使用本次更新功能需购买价格为6.4万元的FSD智能辅助驾驶服务。该客服明确告诉记者,本次更新不同于美国市场的FSD(Full Self-Driving),无法实现无人自动驾驶。此外,本次OTA更新后,特斯拉中国官方将FSD称呼从“完全自动驾驶能力”改为“FSD智能辅助驾驶功能”。
图片来源:特斯拉官网针对此次更新,黑芝麻智能首席市场营销官杨宇欣在2月25日接受《每日经济新闻》记者采访时表示:“特斯拉此次更新为终端用户带来了新的智驾选择,也将进一步激活汽车行业的智能驾驶竞争。”不过,他也强调,中国复杂的高密度交通路况对自动驾驶技术提出了更高要求,需要技术深度本地化。目前,国内车企在城市道路自动驾驶领域已相对成熟,本土供应链也已构建芯片、算法、数据闭环等核心能力。
每日经济新闻综合公开消息、每日经济新闻(记者:刘曦)
免责声明:本文内容与数据仅供参考,不构成投资建议,使用前请核实。据此操作,风险自担。
每日经济新闻

VIP课程推荐
APP专享直播
热门推荐
收起24小时滚动播报最新的财经资讯和视频,更多粉丝福利扫描二维码关注(sinafinance)
