每经记者 温梦华 每经编辑 文多
这个春节,人工智能公司深度求索推出的AI智能助手DeepSeek爆火,成为全网热议的焦点。
一时间,DeepSeek也成为2025职场人“必备AI新神器”。在各行各业跃跃欲试时,这股风也刮了白酒圈。那么人工智能到底懂不懂白酒呢?
记者向DeepSeek、文心一言、Kimi、豆包同时发出三道“灵魂拷问”题:2025中国白酒消费市场怎么样?2025年白酒价格趋势如何?2025年白酒股股价将呈现哪些趋势?
2月8日,中国酒协也发布了最新的2025年白酒市场预测,明确提出:“春节前后有关机构市场调研显示,春节前后白酒整体符合预期⋯⋯整体态势2025年优于2024年,酒业前景一片向好。”(详见报道《中酒协发布预测:白酒2025年态势优于2024年》)
那么,让我们来看看,AI大模型优势怎么预测中国白酒的2025。在这场“巅峰对决”中,谁才是哪个最懂白酒的“AI”?
先说两句背景,2024年,整个中国酒业进入深度调整,行业已经进入重要拐点,白酒市场迎来存量竞争时代和双理性消费时代,行业调整和发展面临很多不确定因素。那么,问题来了——
DeepSeek预测:尾部品牌面临生存危机
以“说大实话”“锐评”备受追捧的DeepSeek,深度思考了22秒就给出了答案,它的回答依然带着一些冷酷。
在它看来,2025年的白酒市场将呈现“冰火两重天”态势:头部品牌通过品类创新和国际化维持增长,腰部品牌在区域市场中激烈厮杀,尾部品牌面临生存危机。行业整体进入存量博弈阶段,市场份额争夺将更依赖精细化运营。
DeepSeek截图(点击图片可以在我们的微信文章中查看AI回答全文)文心一言预测:2025年酱酒市场近3000亿元
相比DeepSeek,文心一言则另辟蹊径,按照各白酒香型,回答了2025年白酒消费市场的变化。
它认为,在消费升级和市场多元化的背景下,各香型白酒都在寻找自身的发展机遇与突破点。虽然整体市场需求可能有所放缓,但高品质白酒市场需求持续、新型消费场景和渠道拓展、行业整合与优胜劣汰等趋势将为白酒市场带来新的增长点和发展动力。
文心一言截图(点击图片可以在我们的微信文章中查看AI回答全文)Kimi预测:2025年看好光瓶酒
Kimi则用“增速换挡、分化加剧”来形容2025年中国白酒消费市场的态势。
它认为,2025年中国白酒消费市场整体增速可能放缓,但头部企业通过产品高端化、渠道创新与国际化布局仍可维持稳健增长,而中小酒企面临较大生存压力。
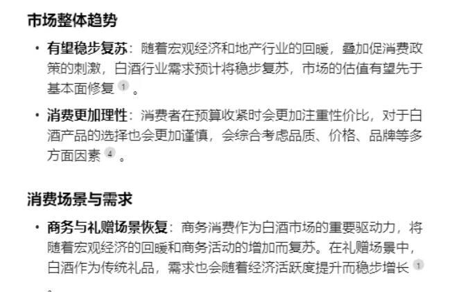
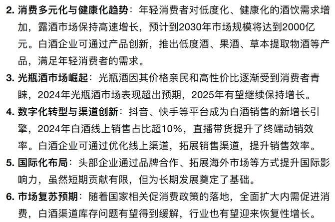
Kimi截图(点击图片可以在我们的微信文章中查看AI回答全文)豆包预测:市场估值有望先于基本面修复
基于7个搜索来源,豆包从消费场景需求、市场竞争、渠道变革等方面,递上了答卷。
它表示,2025年中国白酒消费市场有望稳步复苏,市场的估值有望先于基本面修复;同时消费将更加理性,消费者更注重性价比。豆包还从消费场景与需求、市场竞争格局、销售渠道变革等方面作了深入分析。
豆包截图(点击图片可以在我们的微信文章中查看AI回答全文)过去一年,高端白酒价格相对稳定,次高端白酒价格承压,中低端白酒则动销分化。其中,300~500元价格带越来越卷,成为市场动销领先的价格带。
接下来,让他们来预测消费者们最关心的问题:酒价!
DeepSeek预测:酱酒价格泡沫挤出
再次思考了22秒,DeepSeek给出了对不同价格带白酒的分析。为了让读者一目了然,它甚至还“贴心”地做了图表。
“分化”“成本转嫁”“以价补量”——DeepSeek用了这三个关键词,来形容2025年白酒价格的核心逻辑和趋势。
它认为,2025年白酒行业将从“量价齐升”转向“以价补量”。其中,2025年高端白酒(千元以上)价格“稳中有升”,但涨幅趋缓;次高端白酒(500~1000元)价格竞争加剧,分化显著;中低端白酒(50~500元)成本驱动型涨价与理性消费并存。
DeepSeek截图(点击图片可以在我们的微信文章中查看AI回答全文)文心一言预测:国际化布局积极影响高端白酒价格
和DeepSeek一样,文心一言也对各价格带趋势逐一进行了分析。
它认为,随着2025年白酒行业整体增速放缓,白酒价格将呈现结构性分化趋势。其中,高端白酒(800元以上)价格体系预计保持稳定;次高端及中低端市场面临价格倒挂和渠道利润压缩的问题。头部企业仍能维持10%~15%的增长,这些企业的产品价格相对稳定,甚至可能略有上涨。而中小酒企则面临负增长压力,其产品价格可能受到较大冲击,出现下滑。
文心一言截图(点击图片可以在我们的微信文章中查看AI回答全文)Kimi预测:光瓶酒成2025年结构性机会
“稳中分化”是Kimi给出的答案。
它认为:2025年高端白酒(800元以上)价格以稳定为主,部分品牌可能掉队;次高端白酒(300~800元)批价可能进一步承压;在中低端白酒方面,光瓶酒市场增长,盒装酒或继续下滑。
Kimi截图(点击图片可以在我们的微信文章中查看AI回答全文)豆包预测:高端酒价格全年先抑后扬
基于3个搜索来源,豆包除分析价格带外,还从不同香型以及新品类方面分析了2025年的白酒价格。
它认为,2025年高端白酒价格年初持续下行,下半年或回升;中端白酒价格波动幅度较大;低端白酒以光瓶酒和口粮酒为主,需求相对刚性,下跌空间有限。
此外,它还关注到文创酒、创新酒带来新增量,其可能会在市场上获得一定的价格优势和消费者认可。
豆包截图(点击图片可以在我们的微信文章中查看AI回答全文)白酒行业风云变幻,投资机会到底在哪里?
在回答了白酒行业2025年趋势、酒价变化后,我们再让DeepSeek、文心一言、KIMI、豆包化身“投资总监”,考考它们的操盘能力!
DeepSeek预测:区域酒企或成并购标的
深度思考了29秒后,DeepSeek给出了“强者恒强、弱者出清”的答案。
在它看来,2025年白酒板块整体跑赢大盘的概率较低,但结构性机会依然存在。其中,高端白酒股盈利确定性较强,市盈率或维持高位,但增速放缓可能导致股价涨幅趋缓。次高端及区域龙头股,业绩分化明显,或通过渠道改革实现估值提升。而依赖单一区域市场的企业可能因竞争加剧面临盈利下调风险。
DeepSeek截图(点击图片可以在我们的微信文章中查看AI回答全文)文心一言预测:春节后白酒股有望反弹
相比之下,文心一言首先从短期波动和长期趋势,进行了整体分析,并给出了具体的投资建议。
文心一言认为,在2025年初,由于春节期间动销同比去年可能承压,白酒股股价可能会出现短期波动。春节假期后,随着市场需求逐步回暖和库存压力缓解,白酒股股价有望出现反弹。而长期来看,若宏观经济持续复苏,政策环境有利,且消费者需求稳定增长,则白酒股股价有望呈现上涨趋势。
文心一言截图(点击图片可以在我们的微信文章中查看AI回答全文)Kimi预测:看好低度、健康酒等结构性机会
经过多方分析,Kimi也给出了“投资指南”。
它认为,2025年的白酒行业正处于“磨底阶段”,虽然整体股价走势预计呈现底部震荡,但别气馁,这其实是个机会!
Kimi认为,当前白酒板块估值处于历史低位,这意味着板块整体的估值吸引力增强,为投资者提供了一定的配置价值。但行业需求复苏节奏仍有不确定性,整体增速放缓。
Kimi截图(点击图片可以在我们的微信文章中查看AI回答全文)豆包预测:次高端及中小酒企股价波动较大
相比前三个大模型,豆包分析了2025年各季度白酒股的股价走势,它得出的结论是:先抑后稳,逐步分化!
豆包认为,一季度白酒股股价或延续下跌态势,二季度起可能逐步企稳,后续走势分化加剧。其中,头部企业股价相对稳健,次高端及中小酒企波动较大。
豆包截图(点击图片可以在我们的微信文章中查看AI回答全文)免责声明:本文内容与数据仅供参考,不构成投资建议,使用前请核实。据此操作,风险自担。
封面图片来源:视觉中国

VIP课程推荐
APP专享直播
热门推荐
收起24小时滚动播报最新的财经资讯和视频,更多粉丝福利扫描二维码关注(sinafinance)
