转自:前瞻产业研究院
行业主要上市公司:阿里巴巴(9988.HK)、腾讯控股(0700.HK)、用友网络(600588.SH)、金蝶国际(0268.HK)、亚信科技(1675.HK)、浪潮数字企业(0596.HK)、普元信息(688118.SH)、星环科技(688031.SH)等
本文核心数据:数据中台上市企业汇总;数据中台行业上市企业业务占比;数据中台上市企业发展规划
数据中台产业上市公司汇总
从产业链的角度来看,数据中台的上游主要为数据源和基础设施,其中数据源涵盖企业内部的业务数据、用户行为数据,以及来自第三方的市场数据、公开数据源等,基础设施则包括计算机硬件设施、电信网络终端设施等;中游环节聚焦于数据中台解决方案的提供,包括数据集成、清洗、治理、分析、挖掘等一系列服务;下游为数据中台在各类应用场景的落地,包括零售、金融、医疗、教育等行业。
数据中台行业上市公司主要包括:阿里巴巴(9988.HK)、腾讯控股(0700.HK)、用友网络(600588.SH)、金蝶国际(0268.HK)、亚信科技(1675.HK)、浪潮数字企业(0596.HK)、普元信息(688118.SH)、星环科技(688031.SH)等。



注:阿里巴巴统计时间范围为2024/3/1-2024/9/30,神州控股、亚信科技、金蝶、浪潮数字企业统计时间为2024年上半年,其余企业统计时间为2024年前三季度。

数据中台行业上市公司业务布局对比
数据中台企业业务布局广泛,涵盖公有云厂商如阿里云、腾讯云等,以及数字化解决方案提供商如金蝶国际、用友网络等,独立中台开发商如数澜科技、云徙科技、玳数科技等;企业依托各自在云计算、大数据、人工智能等领域的优势,提供涵盖数据采集、存储、计算、治理与服务等核心功能的数据中台解决方案,推动全球企业数字化转型进程。

注:阿里巴巴统计时间范围为2024/3/1-2024/9/30,其余企业统计时间为2024年上半年,下同。

数据中台行业上市公司业务业绩对比
从数据中台企业研发投入看,阿里巴巴、腾讯控股等巨头企业在研发投入规模上占据优势,星环科技、普元信息、金蝶、用友网络等研发投入占比高,推动企业数据中台技术创新。

注:阿里巴巴统计时间范围为2024/3/1-2024/9/30,神州控股、亚信科技、金蝶、浪潮数字企业统计时间为2024年上半年,其余企业统计时间为2024年前三季度。

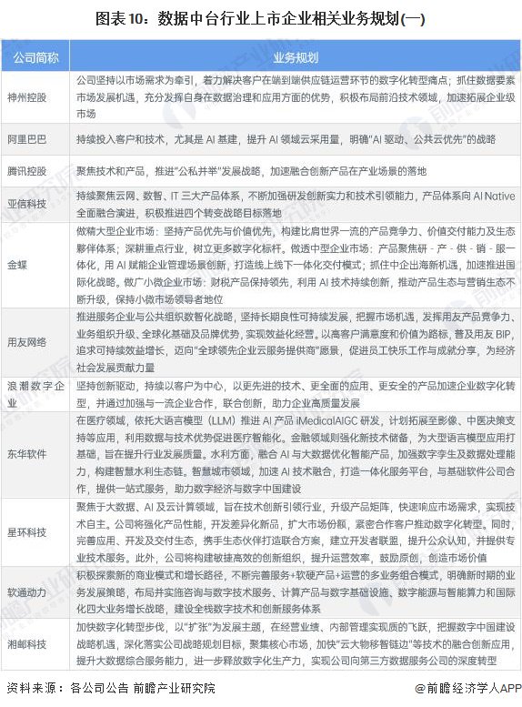
数据中台行业上市公司业务规划
从业务规划来看,各企业均强化技术创新与数字化转型,神州控股、阿里巴巴、腾讯控股等聚焦数据治理、AI基建与产品融合;金蝶、用友网络等针对不同市场构建数字化产品与生态;东华软件、星环科技等则在医疗、金融等领域推进AI与大数据应用;软通动力、湘邮科技等探索新商业模式与核心技术融合;每日互动、拓尔思等参与数据要素市场化,强化数据应用能力;普元信息、东软集团等在多个行业领域推出创新产品与服务,提升核心竞争力。我国数据中台主要上市企业业务规划如下:


更多本行业研究分析详见前瞻产业研究院《中国数据中台行业市场前瞻与投资战略规划分析报告》
同时前瞻产业研究院还提供产业新赛道研究、投资可行性研究、产业规划、园区规划、产业招商、产业图谱、产业大数据、智慧招商系统、行业地位证明、IPO咨询/募投可研、专精特新小巨人申报、十五五规划等解决方案。如需转载引用本篇文章内容,请注明资料来源(前瞻产业研究院)。
更多深度行业分析尽在【前瞻经济学人APP】,还可以与500+经济学家/资深行业研究员交流互动。更多企业数据、企业资讯、企业发展情况尽在【企查猫APP】,性价比最高功能最全的企业查询平台。

VIP课程推荐
APP专享直播
热门推荐
收起24小时滚动播报最新的财经资讯和视频,更多粉丝福利扫描二维码关注(sinafinance)
