转自:前瞻产业研究院
行业主要上市公司:融捷健康(300247)、鱼跃医疗(002223)、以岭药业(002603)、凤凰股份(600716)等
本文核心数据:2024年中国养老产业上市公司汇总;营业收入;业务毛利率
1、养老产业上市公司汇总
当前我国人口老龄化快速爬坡,孕育了庞大的养老服务需求,加快了我国养老产业的发展,也促进了养老产业链的形成。目前我国涉及养老产业的上市公司主要有:






2、养老产业上市公司基本信息对比
从养老产业的上市企业已有的公开信息分析,专利信息相对较多的企业是哈药股份,其中发明专利超过1700条;员工总数最多的是以岭药业,2022年员工总数为15115人。

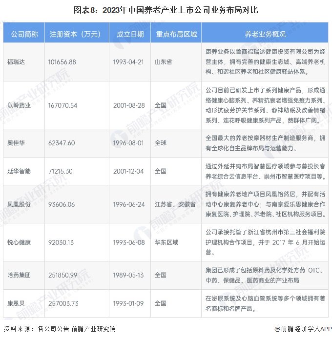
3、养老产业上市公司业务布局对比
从养老产业的上市企业布局和已有公开信息分析,注册资本最多的是康恩贝,而成立时间最早的是哈药股份。

4、养老产业上市公司业务业绩对比
目前,我国养老产业上市公司中延华智能、凤凰股份 、信隆健康、南京新百等上市公司的主营业务营收均在1亿元以上,其中南京新百2022年营收达到19.75亿元,另外,产业整体毛利率较高,均值达24%,上市企业具体的业绩情况如下表所示。

5、养老产业上市公司业务规划对比
目前,我国养老产业上市公司相关业务仍在不断扩张,大多集中在推进“医养结合”康养服务、智慧社区、智慧化养老等方向。

更多本行业研究分析详见前瞻产业研究院《中国养老产业(银发经济)发展前景与投资战略规划分析报告》
同时前瞻产业研究院还提供产业新赛道研究、投资可行性研究、产业规划、园区规划、产业招商、产业图谱、产业大数据、智慧招商系统、行业地位证明、IPO咨询/募投可研、专精特新小巨人申报、十五五规划等解决方案。如需转载引用本篇文章内容,请注明资料来源(前瞻产业研究院)。
更多深度行业分析尽在【前瞻经济学人APP】,还可以与500+经济学家/资深行业研究员交流互动。更多企业数据、企业资讯、企业发展情况尽在【企查猫APP】,性价比最高功能最全的企业查询平台。

VIP课程推荐
APP专享直播
热门推荐
收起24小时滚动播报最新的财经资讯和视频,更多粉丝福利扫描二维码关注(sinafinance)
