南方财经全媒体记者 李金萍 深圳报道
近日,深圳举行2025年深圳首批重大项目集中开工仪式,集中开工项目共259个,总投资约1828.7亿元,2025年度计划投资约457.2亿元。其中,社会投资类项目有114个,年度投资占比达到了76.9%。
记者梳理项目类型发现,本次新开工项目分布在产业、基础设施、社会民生等领域,其中新能源项目、总部项目以及城市更新与民生改善类项目占据较大比重。
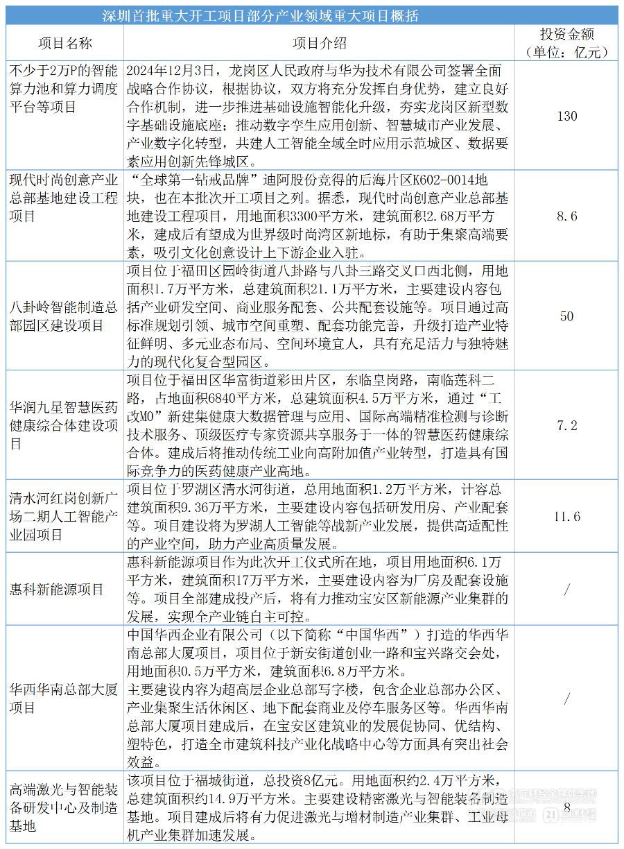
现代产业类项目涉及人工智能产业、新能源、电子信息、生物医药等产业领域,包括智能算力池和算力调度平台、清水河红岗创新广场二期人工智能产业园项目、博硕科技精密功能件研发与生产建设项目、高效能电源模块SIP先进封装平台建设、富创优越电子通信产品生产线技术装备改造提升、现代时尚创意产业总部基地等项目。
值得注意的是,根据公开信息,新能源领域产业领域涉及项目相对较多,包括深圳市比亚迪锂电池有限公司产线升级改造项目、比亚迪宝龙工业园升级改造、城市电动自行车换电网格基础设施设备建设投资项目(龙岗区)、杰成新能源年处理4万吨新能源汽车退役动力蓄电池综合利用总部项目、惠科新能源项目等。
同时,一批全球总部或对区域产业发展起到重要作用的项目先后开工,包括现代时尚创意产业总部基地、华为投资的智能算力池和算力调度平台项目、华西华南总部大厦项目等。

基础设施和民生改善类项目则涉及城市更新、学校、交通基础配套等领域。
其中,城市更新类项目包括西丽湖新围城项目、御品峦山花园、深圳市宝安区石岩街道官田社区土地整备利益统筹项目、平湖金融基地辅城坳土地整备利益统筹项目一期等。
交通配套方面,包括深圳港大铲湾港区集装箱码头二期工程(南段)、宝安中心区海澜路新建工程、航城街道金盛路(机场南路辅道-内环路)新建工程、深圳建筑产业生态智谷总部基地一期周边道路工程、坂田街道13单元03-13地块配套工程项目。
教育配套方面,包括深圳市第三十六高级中学、深圳市第二十八高级中学、爱华小学建设工程项目等。
医疗配套方面,包括香港中文大学(深圳)医院配套医疗设备及信息化(一期)、深圳市第三人民医院改扩建工程(二期)配套医疗设备和信息化等。

此外,从已公布的数据看,在深圳各城区中,南山、宝安、龙岗新开工重大项目数量最多,均为36个,成为一季度深圳重大项目投资的热点区域。
- 罗湖区共11个,总投资166.5亿元,年度计划投资约25.7亿元;
- 南山区共36个,总投资约323.5亿元,年度计划投资约70.5亿元;
- 盐田区共12个,总投资约72.24亿元;
- 宝安区共36个,总投资约299.6亿元,年度计划投资约67.4亿元;
- 龙岗区共36个,总投资约285.34亿元,年度计划投资约67.4亿元;
- 龙华区共30个,总投资约229.6亿元,年度计划投资约40.8亿元;
- 深汕特别合作区11个。
深圳市发展改革委官方数据显示,2024年深圳市共安排重大项目897个,总投资约3.7万亿元,其中,建设(新建、续建)项目732个,年度计划投资3238.7亿元。1-11月深圳市重大建设项目完成投资3637.8亿元,投资进度率112.3%。

VIP课程推荐
APP专享直播
热门推荐
收起24小时滚动播报最新的财经资讯和视频,更多粉丝福利扫描二维码关注(sinafinance)
