(来源:山西证券研究所)
行业动向:
AEC市场热度较高,关注铜连接在短距AI通信应用的“甜蜜点”。wind “高速铜连接指数”(8841866.wi)过去两周涨幅分别为8.4%、7.0%,再创历史新高。我们看好铜连接当前逻辑主要为以下2点:
一是GB200机柜进入量产,高速铜连接为重要支撑。铜连接在NVL72/NVL36中的应用主要为以下几类,一是机柜由安费诺定制的高速线背板,二是Switch tray上芯片与背板互联的OverPass线,三是Compute tray和X800交换机上位于网卡和前面板、交换芯片和前面板的短距OverPass线。四是部分交换机间互联、网卡TOR互联使用的800G、1.6T有源铜缆中。目前,GB200包括下一代GB300的铜连接设计方案基本落定,用量、价值量均处于市场此前预期高位。沃尔核材在12月26/27日投资者关系活动中表示,明年下单订购的生产设备包括超200台绕包机和几十台芯线机,目前高速通信线订单饱和,并且拟在马来西亚等地继续投资建厂。我们认为高速线背板、跳线设计已成为英伟达Scaleup HBD设计中配合NVLINK+NVSWITCH使用的最关键技术,对整个行业有引领作用,市场有望维持供需两旺局面。
二是有源铜缆AEC的“出圈”,成为目前AI短距互联的“最优解”。AEC过去主要由Credo等厂商推动,用于网卡与TOR交换机互联的备份“Y型电缆”,在100G时代相对DAC并未显示出成本优势,在400G时代与AOC场景有所重合。当前谷歌、亚马逊大量部署的最新ASIC集群将AEC带来“甜蜜点”:由400G向800G升级(单通道56G升112G以及未来224G),DAC无法满足3米以上距离且部署笨重;ASIC网络架构与NV不同,多采用TOR或MOR一层交换机布置而不是“轨道优化架构”,torus网络拓扑下相邻板卡、机柜间多为点对点短距互联场景。根据Lighcounting的最新报告,全球高速电缆市场将在未来5年增长2倍以上,到2029达到67亿美元,AEC和ACC的市场份额将逐渐超过DAC。我们认为,2025年随着META、微软、字节等更多自研ASIC的部署以及英伟达在部分场景对光学部署成本的“优化”,有源铜缆市场将高速增长,建议关注上游裸线的业绩贡献和国产组件逐渐起量的拔估值过程。
“算力即国力”,DeepseekV3、豆包等应用创新频现,AIDC基建链受到市场重视。根据中国基金报报道,由央视和国资委联合制作的大型系列纪录片《大国基石》第三期《算力引擎》中强调,“算力即国力,它是数字经济时代的新质生产力”。根据上海市人民政府网站消息,《关于人工智能“模塑申城”的实施方案》提到,力争2025年底全市智能算力规模突破100EFLOPS(相当于33万A100算力),打造超大规模自主智算集群。上周,由深度求索研发的DeepSeekv3正式发布,自研MoE模型架构6710亿参数,在多项评测成绩超过了世界同规模顶级模型。DeepSeekv3的突破主要来自FP8训练、训练并行策略优化、推理使用了PD分离的策略等,这意味着在外部供给受限的条件下,我们仍然可以通过模型架构、并行通信策略优化等训练出顶尖模型,将极大拉动投资热情。需要注意的是,deepseekv3的成功并不意味着算力“通缩”,相反其使用的H800仍是国产算力需要努力达到的对标,并且除了预训练阶段,后训练的RL、合成数据的准备以及cot模型的推理阶段需要的算力巨大,大国算力竞争白热化背景下不能“以时间换空间”而必须加大下一代算力集群建设。国内2025智算中心建设有望加码,IDC基建环节传统意义上称为“风火水电”,主要包括柴发、UPS、配电、空调、液冷、冷却塔、光缆布线等,综合市场空间和竞争格局我们建议重点关注柴发、空调、液冷、冷却塔、布线等环节,IT设备方面的受益则基本无确收时点影响,基本决定于资本开支,因此服务器、交换机、光模块、DAC&AEC、光纤跳线、电源受益确定性更高。
最后,GB300出货有望提前至25Q3,相关产业链变化将陆续在25H1落地,建议关注GPU Socket、CAMM Socket、1.6T光模块、电源、液冷、服务器OEM方面标的。
市场整体:本周(2024.12.23-2024.12.27)市场涨跌不一,沪深300 +1.36%,上证综指+0.95%,科创板指数+0.73%,申万通信+0.39%,深证成指+0.13%,创业板指数-0.22%。细分板块中,周涨幅最高的前三板块为连接器(+9.7%)、液冷(+9.2%)、设备商(+4.9%)。从个股情况看,博创科技、移远通信、高澜股份、英维克、电连技术领先,涨幅分别为+28.84%、+12.47%、+11.75%、+9.67%、+7.68%。和而泰、贝仕达克、震有科技、东土科技、海格通信跌幅居前,跌幅分别为-8.53%、-8.28%、-7.12%、-5.94%、-5.36%。
风险提示:
海外算力需求不及预期,国内运营商和互联网投资不及预期,外部制裁升级。
【周观点和投资建议】
1)AEC市场热度较高,关注铜连接在短距AI通信应用的“甜蜜点”。wind “高速铜连接指数”(8841866.wi)过去两周涨幅分别为8.4%、7.0%,再创历史新高。我们看好铜连接当前逻辑主要为以下2点:
一是GB200机柜进入量产,高速铜连接为重要支撑。铜连接在NVL72/NVL36中的应用主要为以下几类,一是机柜由安费诺定制的高速线背板,二是Switch tray上芯片与背板互联的OverPass线,三是Compute tray和X800交换机上位于网卡和前面板、交换芯片和前面板的短距OverPass线。四是部分交换机间互联、网卡TOR互联使用的800G、1.6T有源铜缆中。目前,GB200包括下一代GB300的铜连接设计方案基本落定,用量、价值量均处于市场此前预期高位。沃尔核材在12月26/27日投资者关系活动中表示,明年下单订购的生产设备包括超200台绕包机和几十台芯线机,目前高速通信线订单饱和,并且拟在马来西亚等地继续投资建厂。我们认为高速线背板、跳线设计已成为英伟达Scaleup HBD设计中配合NVLINK+NVSWITCH使用的最关键技术,对整个行业有引领作用,市场有望维持供需两旺局面。
二是有源铜缆AEC的“出圈”,成为目前AI短距互联的“最优解”。AEC过去主要由Credo等厂商推动,用于网卡与TOR交换机互联的备份“Y型电缆”,在100G时代相对DAC并未显示出成本优势,在400G时代与AOC场景有所重合。当前谷歌、亚马逊大量部署的最新ASIC集群将AEC带来“甜蜜点”:由400G向800G升级(单通道56G升112G以及未来224G),DAC无法满足3米以上距离且部署笨重;ASIC网络架构与NV不同,多采用TOR或MOR一层交换机布置而不是“轨道优化架构”,torus网络拓扑下相邻板卡、机柜间多为点对点短距互联场景。根据Lighcounting的最新报告,全球高速电缆市场将在未来5年增长2倍以上,到2029达到67亿美元,AEC和ACC的市场份额将逐渐超过DAC。我们认为,2025年随着META、微软、字节等更多自研ASIC的部署以及英伟达在部分场景对光学部署成本的“优化”,有源铜缆市场将高速增长,建议关注上游裸线的业绩贡献和国产组件逐渐起量的拔估值过程。
2)“算力即国力”,DeepseekV3、豆包等应用创新频现,AIDC基建链受到市场重视。
根据中国基金报报道,由央视和国资委联合制作的大型系列纪录片《大国基石》第三期《算力引擎》中强调,“算力即国力,它是数字经济时代的新质生产力”。根据上海市人民政府网站消息,《关于人工智能“模塑申城”的实施方案》提到,力争2025年底全市智能算力规模突破100EFLOPS(相当于33万A100算力),打造超大规模自主智算集群。上周,由深度求索研发的DeepSeekv3正式发布,自研MoE模型架构6710亿参数,在多项评测成绩超过了世界同规模顶级模型。DeepSeekv3的突破主要来自FP8训练、训练并行策略优化、推理使用了PD分离的策略等,这意味着在外部供给受限的条件下,我们仍然可以通过模型架构、并行通信策略优化等训练出顶尖模型,将极大拉动投资热情。需要注意的是,deepseekv3的成功并不意味着算力“通缩”,相反其使用的H800仍是国产算力需要努力达到的对标,并且除了预训练阶段,后训练的RL、合成数据的准备以及cot模型的推理阶段需要的算力巨大,大国算力竞争白热化背景下不能“以时间换空间”而必须加大下一代算力集群建设。国内2025智算中心建设有望加码,IDC基建环节传统意义上称为“风火水电”,主要包括柴发、UPS、配电、空调、液冷、冷却塔、光缆布线等,综合市场空间和竞争格局我们建议重点关注柴发、空调、液冷、冷却塔、布线等环节,IT设备方面的受益则基本无确收时点影响,基本决定于资本开支,因此服务器、交换机、光模块、DAC&AEC、光纤跳线、电源受益确定性更高。
3)最后,GB300出货有望提前至25Q3,相关产业链变化将陆续在25H1落地,建议关注GPU Socket、CAMM Socket、1.6T光模块、电源、液冷、服务器OEM方面标的。
表1:建议重点关注的公司
资料来源:wind,山西证券研究所【行情回顾】
市场整体行情
本周(2024.12.23-2024.12.27)市场涨跌不一,沪深300 +1.36%,上证综指+0.95%,科创板指数+0.73%,申万通信+0.39%,深证成指+0.13%,创业板指数-0.22%。细分板块中,周涨幅最高的前三板块为连接器(+9.7%)、液冷(+9.2%)、设备商(+4.9%)。
图1:主要大盘和通信指数周涨跌幅
资料来源:Wind,山西证券研究所细分板块行情
图2:周涨跌幅连接器周表现领先
资料来源:Wind,山西证券研究所图3:月涨跌幅物联网月表现领先
资料来源:wind,山西证券研究所图4:年涨跌幅物联网、设备商、液冷年初至今表现领先
资料来源:wind,山西证券研究所图5:多数板块当前P/E低于历史平均水平
资料来源:Wind,山西证券研究所图6:多数板块当前P/B低于历史平均水平
资料来源:Wind,山西证券研究所个股公司行情
从个股情况看,博创科技、移远通信、高澜股份、英维克、电连技术领先,涨幅分别为+28.84%、+12.47%、+11.75%、+9.67%、+7.68%。和而泰、贝仕达克、震有科技、东土科技、海格通信跌幅居前,跌幅分别为-8.53%、-8.28%、-7.12%、-5.94%、-5.36%。
图7:本周个股涨幅前五(%)
资料来源:Wind,山西证券研究所图8:本周个股跌幅前五(%)
资料来源:Wind,山西证券研究所海外动向
表2:海外最新动向
资料来源:Rigetti Computing,SAMMY FANS,The Japan Times,山西证券研究所新闻公告
重大事项
表3:本周重大事项
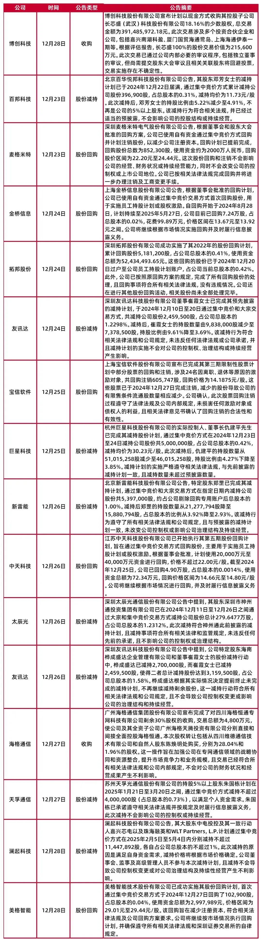
资料来源:Wind,山西证券研究所表4:本周重要公司公告
资料来源:Wind,山西证券研究所行业新闻
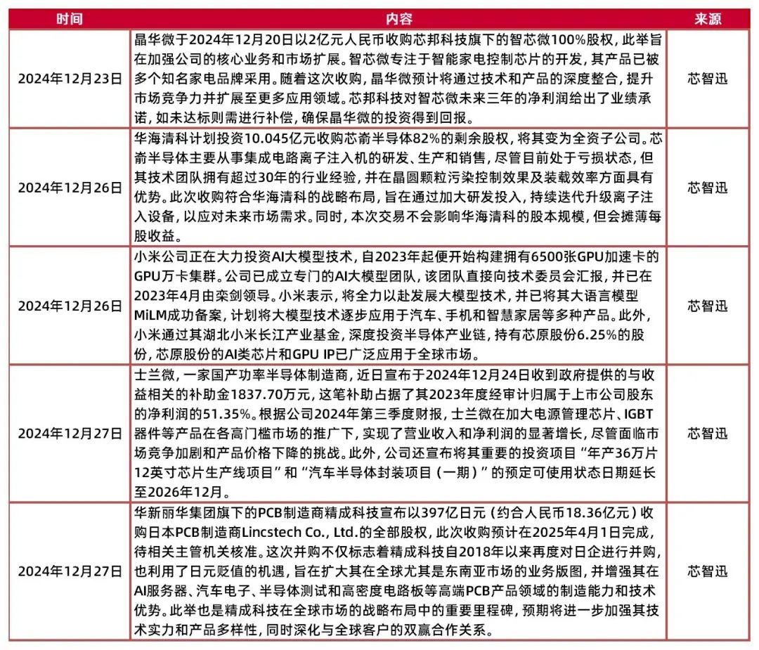
表5:本周重要行业新闻
资料来源:芯智讯,山西证券研究所风险提示:海外算力需求不及预期,国内运营商和互联网投资不及预期,外部制裁升级。
分析师:高宇洋
执业登记编码:S0760523050002
分析师:张天
执业登记编码:S0760523120001
研究助理:孙悦文
邮箱:sunyuewen@sxzq.com
报告发布日期:2025年1月2日
本人已在中国证券业协会登记为证券分析师,本人承诺,以勤勉的职业态度,独立、客观地出具本报告。本人对证券研究报告的内容和观点负责,保证信息来源合法合规,研究方法专业审慎,分析结论具有合理依据。本报告清晰准确地反映本人的研究观点。本人不曾因,不因,也将不会因本报告中的具体推荐意见或观点直接或间接受到任何形式的补偿。本人承诺不利用自己的身份、地位或执业过程中所掌握的信息为自己或他人谋取私利。
【免责声明】
本订阅号不是山西证券研究所证券研究报告的发布平台,所载内容均来自于山西证券研究所已正式发布的证券研究报告,订阅者若使用本订阅号所载资料,有可能会因缺乏对完整报告的了解而对其中关键假设、评级、目标价等内容产生理解上的歧义。提请订阅者参阅山西证券研究所已发布的完整证券研究报告,仔细阅读其所附各项声明、信息披露事项及风险提示,关注相关的分析、预测能够成立的关键假设条件,关注投资评级和证券目标价格的预测时间周期,并准确理解投资评级的含义。
依据《发布证券研究报告执业规范》规定特此声明,禁止我司员工将我司证券研究报告私自提供给未经我司授权的任何公众媒体或者其他机构;禁止任何公众媒体或者其他机构未经授权私自刊载或者转发我司的证券研究报告。刊载或者转发我司证券研究报告的授权必须通过签署协议约定,且明确由被授权机构承担相关刊载或者转发责任。

VIP课程推荐
APP专享直播
热门推荐
收起24小时滚动播报最新的财经资讯和视频,更多粉丝福利扫描二维码关注(sinafinance)
