

本期带来2025年2月VC/PE市场报告。春节影响下虽市场活跃度持续放缓,投资同比大幅增加,头部省市持续活跃。
作者丨投中研究院来源丨超越 J Curve
核心发现
基金数量环比减少35%,募资动能持续趋弱;
嘉兴、深圳、九江三地募资同比增幅大幅赶超行业均值;
投资数量规模同比上涨,头部省市在假期冲击下仍维持较高活跃度;
科技与医疗领衔,政策驱动型资本集聚深化;
资本避险情绪下中小额交易活跃度占优。
第一部分
VC/PE市场募资分析
VC/PE市场情绪趋冷,募资行为更为审慎
2025年2月,中国VC/PE市场新成立基金数量共计306支,较上月减少168支,环比降幅35%,和去年同期相比减少69支,同比降幅18%。受宏观经济承压、LP审慎态度及春节假期等因素影响,募资动能持续趋弱。
本期共有283家机构参与设立基金,其中92.6%的机构成立1支基金,5.6%的机构完成2支基金新设,1.7%的机构完成3支及以上基金新设。去年同期,成立两支及以上机构占比为7.1%,整体市场超九成机构仅维持单支募资,活跃度仍处周期低谷。


募资区域集聚效应凸显,结构性增长点破局
2025年1月,共计24个省市区(含港澳台)新设基金,其中,浙江省新设数量61支位居榜首,江苏省新设基金47支、广东省及山东省均设立34支紧随其后。同比来看,浙江、江苏、江西等多地基金数量逆势增加。

细分下属市县级来看,本期嘉兴(25支)、青岛(24支)等产业重镇表现突出,其中嘉兴、深圳、九江三地同比增幅大幅赶超行业均值,政策引导型资本布局特征凸显。

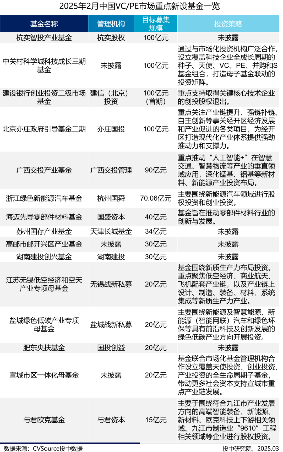
重点新设基金概览

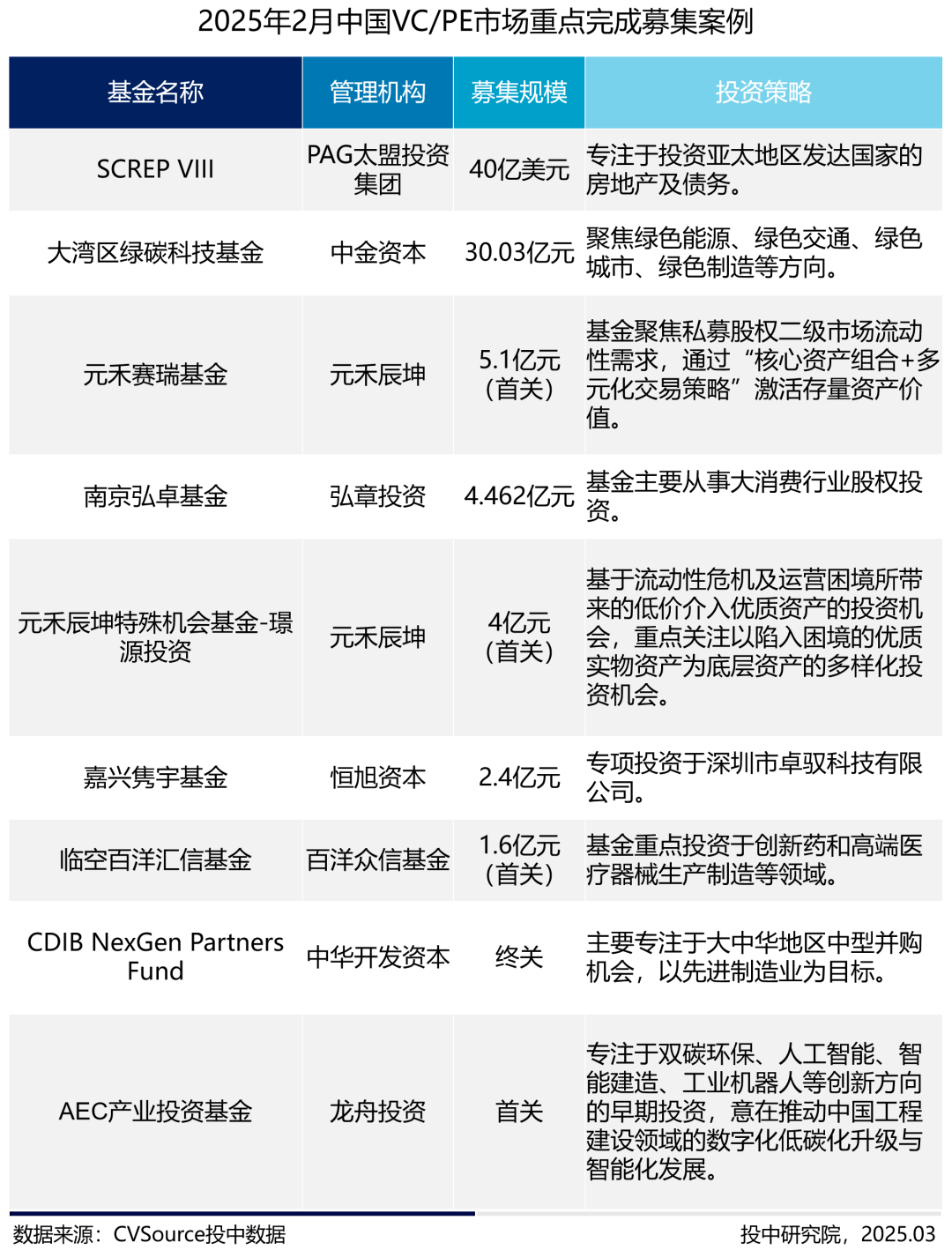
重点完成募集案例

第二部分
VC/PE市场投资分析
VC/PE市场投资小幅降温
2025年2月,投资案例数量513起,环比减少11%,同比增加45%,主要因春节假期缩短有效交易日;投资规模同比逆增69%至717.5亿元,或因头部项目大额融资及节前机构抢先布局战略项目驱动。

2025年2月受春节假期影响,全国投融资市场区域分化显著。江苏省以82起投资案例、111.83亿元投资规模领跑全国;广东省以75起案例跟进。融资规模上,北京市以130.32亿元居首,凸显区域资本集聚效应,头部省市在假期冲击下仍维持较高投融资活跃度。

电子信息行业大幅领先,汽车交通行业获投均值最高
本月投资热门赛道中,电子信息(144起/202.2亿)以半导体(64起/132.4亿)为核心驱动力,占行业总规模65.5%,人工智能(32起/33.7亿)同步升温,政策驱动的国产替代逻辑强化;假期扰动下,资本加速向政策强支撑的硬科技(半导体/AI)、医疗创新及区域产业高地集中,马太效应深化。

细分交易轮次及融资规模量级概况
融资轮次细分下,A轮以209起案例(占比41%)主导交易数量;融资规模上,战略融资与非控制权收购各占6%,产业整合加速,早期赛道虽数量占优但单笔融资能力受限,市场避险情绪与头部效应交织。

市场交易量级来看,数据呈现“金字塔型”结构:中小额交易(1亿元以内)合计占比超60%,成为市场基本盘;而5亿以上大额融资合计占比仅11%。数据反映资本避险情绪下中小额交易活跃度占优,但头部赛道仍吸引战略资金重仓布局,市场结构性分化持续深化。

重点融资案例Top10
数据说明为方便读者使用,现将报告中数据来源、统计口径及汇率 换算进行说明
数据来源:
本报告图表数据来源均为CVSource投中数据
统计口径:
新成立基金:于统计期限内,新注册成立的基金
完成募集基金:于统计期限内,宣布募集完成的基金
融资规模:统计市场公开披露的实际金额,对未公开具体数值的金额进行估计并纳入统计
汇率换算:
报告中所有涉及募资规模和投资规模均按募资或投资当日汇率,统一换算为人民币进行统计

VIP课程推荐
APP专享直播
热门推荐
收起24小时滚动播报最新的财经资讯和视频,更多粉丝福利扫描二维码关注(sinafinance)
