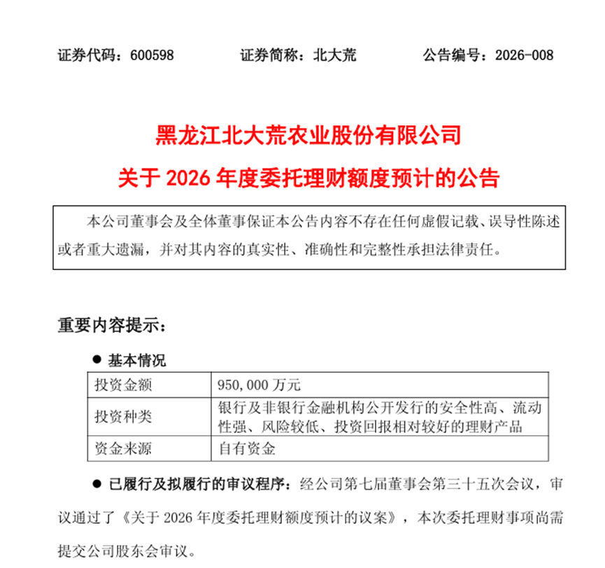
财联社3月23日讯(编辑 王蔚)近日,黑龙江北大荒农业股份有限公司(简称“北大荒”)发布了2026年委托理财额度预计的公告,称拟使用95亿元投资银行及非银行金融机构公开发行的安全性高、流动性强、风险较低、投资回报相对较好的理财产品。
数据来源:公司公告,财联社整理随着2026年第一季度即将结束,上市公司认购理财产品态势逐渐清晰。
财联社据Wind数据统计,与去年同期相比,上市公司今年在理财产品认购的总规模与产品数量上均出现了显著收缩,其中,今年认购金额合计1288.7亿元,同比减少1466亿,降幅113.82%;与此同时,资金配置的结构也发生了深刻调整,从高度集中于结构性存款,向银行理财、证券公司理财等更多元化的方向迁移。
认购规模收缩1466亿,结构性存款占比明显下滑
总量层面来看,上市公司理财市场的降温趋势在今年一季度进一步延续。数据显示,2025年1月1日至3月23日,上市公司认购了4106只理财产品,认购金额合计为2755.53亿元。而到了2026年同期,认购产品减少至2113只,认购金额合计为1288.72亿元,认购规模缩减超过一半。如下图所示:
数据来源:wind,财联社整理在总量收缩的同时,资金配置结构也发生了显著变化。尽管结构性存款仍是上市公司理财的首选品种,但其主导地位正在松动。2025年一季度,结构性存款认购金额为1742.10亿元,占总认购金额的63.22%。到了2026年同期,结构性存款认购金额下降至744.81亿元,占比降至57.79%,下滑超过5个百分点。
业内人士认为,结构性存款占比的下降,一方面与收益走低有关。随着存款利率持续下行,结构性存款的保底收益率和预期收益空间均被压缩,对其作为低风险、高收益替代品的吸引力构成冲击。
另一方面,银行自身也在压降结构性存款规模,供给端的收缩进一步影响了上市公司的配置意愿。
与之形成对照的是,银行理财产品和证券公司理财产品的占比明显提升。银行理财产品认购金额占比从2025年一季度的7.95%上升至2026年同期的8.65%;证券公司理财占比从6.88%上升至8.72%。这两类产品凭借相对稳健的收益和更灵活的产品设计,正逐步承接从结构性存款溢出的资金需求。
资金配置多元化,上市公司理财更趋灵活
从更广泛的资金流向来看,上市公司正从过去高度依赖结构性存款的单一模式,转向更加多元化的资产配置。
定期存款和通知存款的合计占比从去年同期的4.50%提升至8.05%,显示部分上市公司更倾向于将资金存入收益确定的存款类产品,以规避市场波动风险。与此同时,逆回购占比从6.57%小幅降至5.41%,但仍维持在5%以上的水平,体现出上市公司对短期流动性管理的重视。信托与资产管理产品虽然绝对规模不大,但占比也有所提升,反映出部分上市公司在收益增厚方面的尝试。
整体来看,今年一季度上市公司理财市场呈现“总量收缩、结构分散”的特征。资金正从单一依赖向银行理财、证券公司理财、定期存款等多个方向分散布局。

VIP课程推荐
APP专享直播
热门推荐
收起24小时滚动播报最新的财经资讯和视频,更多粉丝福利扫描二维码关注(sinafinance)
