近日,一部由AI技术全流程制作的短剧《霍去病》在网络上引发广泛关注,成为行业内外热议的焦点。据导演杨涵涵介绍,该剧仅用“3人团队、48小时、3000元成本”便制作完成,目前全网播放量已突破5亿。这种“降本增效”到极致的AI短剧模式是否具有可持续性?当技术门槛被拉低到“一人一机”即可开工,又将给影视行业带来怎样的冲击与挑战?

成本骤降
三个人48小时,成本3000元
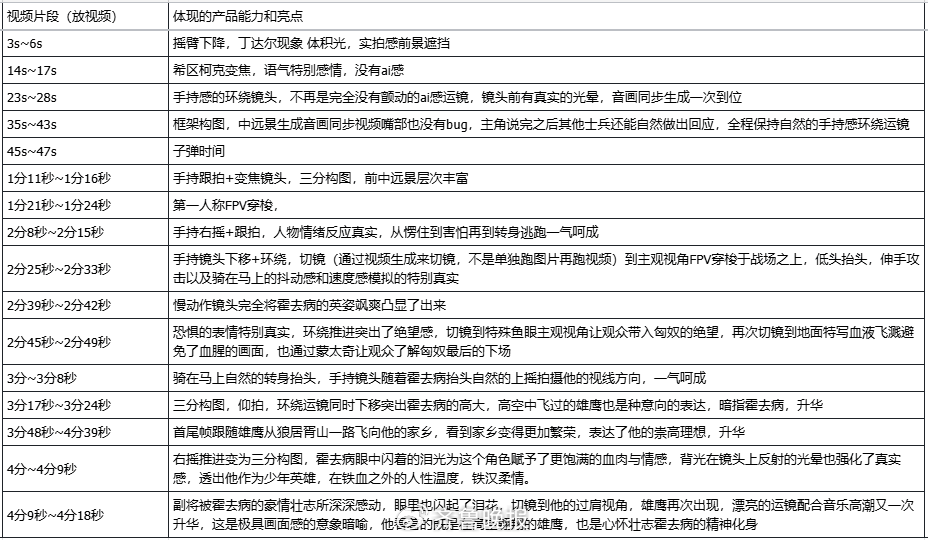
《霍去病》由90后创业者杨涵涵担任导演。从千军万马的恢宏战场,到人物眼中细腻的情感微光,AI完成了从剧本生成、分镜设计、角色渲染到配音剪辑的全流程覆盖。不少观众及影视从业者观看后惊叹“仿佛穿越回了那个汉风烈烈的时代”。

杨涵涵坦言,“如果是以前的AI,做不出这种千军万马的压迫感,没办法精准控制希区柯克变焦、伦勃朗光、丁达尔效应以及镜头前的真实光晕,更没办法模拟电影级的实拍感。现在,我们终于能把每一个微表情、每一处旌旗飘扬的细节精准实现。”
过去因宏大场面而“一秒千金”的制作门槛,正在被技术彻底拉平。据业内人士介绍,精品AI短剧的整体制作成本可控制在20万元以内,而同等体量的传统真人短剧则普遍在50万至100万元之间。

杨涵涵算了一笔账,“从剧本设计(大概一两天)到整个制作出片,我们特别统计过,不包括吃饭睡觉,纯工作时间是48个小时。团队是3个人完成,编剧、制作、音乐各一部分,但纯制作部分是一个人完成的。算力成本大概不到3000块,2000多一点点。”
近300倍的成本差距,让AI短剧在市场中迅速站稳脚跟,也让“一人一天一部剧”的工业化生产节奏成为可能。
技术平权
让想象“丝滑”落地
当影视制作的门槛被AI拉低,普通人的创作梦想迎来了前所未有的机遇。令人意外的是,《霍去病》的核心创作者杨涵涵,毕业后在高校做教务,之后创业也与影视毫无关联。正是这样一个“局外人”,用AI敲开了影视创作的大门。
2025年初,杨涵涵及团队用一周时间创作出第一部有故事、有剧情的短片,“取材自《聊斋志异》的《画皮》。刨掉人工,纯算力成本可能就千把块钱。从那之后,我们就把业务重心往AI影视板块转了。”

“AI擅长什么?就是那种千军万马的大场面,高成本、高难度、高门槛的视觉奇观。”在最初列出的30个人物和故事里,杨涵涵最终选择了霍去病,“少年战神,21岁封狼居胥,24岁就走了。他的故事值得被更多人看见。”
未来已来
期待AI电影登陆院线
谈及意外爆火,杨涵涵认为这与团队毫无保留地公开创作流程有关。“很多人关注,是因为我们直接公开了整个生产工艺,告诉大家这是纯AI生成,没有动捕或迁移,48小时内完成。”
目前,《霍去病》已从4分多钟扩展至6分钟,正为入围AI短片赛事做准备。团队也在与版权公司和电影机构洽谈,希望将这部作品开发成能上院线的AI电影题材。“2026年肯定会有AI电影上院线,大家都想拿‘AI第一部’这个历史纪录。”
杨涵涵公开的部分脚本资料然而,技术虽强,情感仍缺。业内人士指出,真人演员在情感表达上的细腻与真实,仍是目前AI难以替代的“护城河”。对此杨涵涵坦言,“这个批评是真实的,但也是阶段性的。AI在某些微表情上确实不够自然,如果说情感厚度,AI还差得很远;但如果说镜头语言、历史氛围的营造,那我觉得《霍去病》做到了。”
她相信,这不是AI与演员的对立,而是两种表达方式的并存。随着技术迭代,AI正无限逼近人类表演的边界,但这需要时间,也需要耐心。
版权之困
如何界定“作者是谁”
数据显示,2025年国内漫剧市场规模已达到168亿元,预计2026年将突破240亿元。嗅到风口的平台纷纷加码,抢夺AI短剧赛道的先发优势。一个无法回避的问题也随之浮出水面,由AI生成的作品,版权究竟归谁?
在现行《著作权法》框架下,作品的“作者”必须是自然人、法人或非法人组织,强调人类的创作主体地位。但AI生成内容涉及算法设计者、数据提供者、模型训练者、终端用户等多方主体,各环节贡献度难以量化区分,形成“责任链断裂”现象。
目前,我国尚无专门法律条文对AI生成内容的版权归属作出明确规定。但在司法实践中,一套相对清晰的认定标准正在形成。
2023年,北京互联网法院审理的全国首例“AI文生图”著作权侵权案,成为这一领域的风向标。原告通过精心设计提示词、反复调整参数、多轮筛选修改,最终生成图片。法院认定,这一过程体现了原告的个性化审美和智力投入,图片构成美术作品,受著作权法保护。而2025年江苏常熟法院审理的一起AI生成内容著作权纠纷案,原告因无法完整提供创作过程的原始记录,最终丧失著作权主张资格。
由此可见,权利归谁,取决于谁为作品的独创性付出了实质性智力劳动。
同时,由于AI生产成本极低、可批量化生产,侵权方往往快速洗稿、快速上线、快速变现且“跑得比谁都快”。而原创方维权周期长、成本高,等走完法律流程,侵权方早已完成流量收割。这种“侵权速度远快于维权速度”的失衡局面,正在成为行业问题。
从“一人一部剧”的创作自由,到“真假难辨”的视觉震撼,AI正在重塑影视产业的边界。而在效率与情感、创新与规范之间,如何找到平衡,或许正是下一阶段行业探索的关键方向。正如杨涵涵所说:“技术的意义,不是取代谁,而是让更多人的故事,有机会被看见。”

VIP课程推荐
APP专享直播
热门推荐
收起24小时滚动播报最新的财经资讯和视频,更多粉丝福利扫描二维码关注(sinafinance)
