现在去重庆,在内环快速路上,你可能会看到一些尾号为Z的绿牌车。这就是配备L3级自动驾驶专用号牌的新能源汽车,目前已有46辆可以在限定路段行驶。
2025年12月20日,国内首块L3级自动驾驶汽车专用正式号牌“渝AD0001Z”被授予长安汽车。几天后,北汽极狐阿尔法S(L3版)也完成了“京AA0001Z”等号牌登记。

L3级自动驾驶上路试点意味着什么?首块正式号牌为什么“诞生”在重庆?
01
什么是L3?
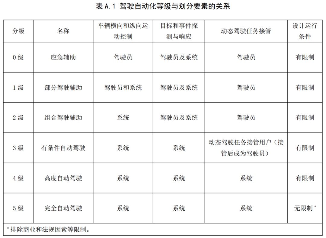
根据我国《汽车驾驶自动化分级》,驾驶自动化分成0级至5级共六个等级:
L0—L2级属于辅助驾驶,目前市面上销售的车辆大多搭载的是L0—L2级辅助驾驶功能。
L3级属于有条件自动驾驶,车辆可在特定场景下由系统自动驾驶,但当系统发出接管请求时,驾驶员应及时介入。
L2级与L3级的核心区别是系统与驾驶员的角色定位和责任划分不同,主要从“辅助驾驶”转化为“系统主导”。

L4级和L5级,则是指高度的自动驾驶和完全的自动驾驶,最终实现车辆可以无方向盘,适应任何环境下的自动驾驶。目前L4级自动驾驶应用场景集中在无人出租车、无人物流车和无人重卡三大类。
02
测试示范与准入试点有什么区别?
之前,我们也看到一些新闻报道,在北京亦庄以及湖北武汉的一些区域,有无人驾驶的车辆运行。L3级自动驾驶准入试点和这些“无人驾驶”车辆有哪些区别?
简单说,这次在重庆和北京推出的L3自动驾驶上路试点,车辆是面向量产,并发放正式的汽车牌照。而后者并没有发放正式的车辆牌照,主要是进行道路测试,尽管有的已经开放乘客打车、进行商业化运营。因此,两者之间最大的区别并非在技术上,而是落地使用阶段上存在不同。
工业和信息化部装备工业发展中心副主任刘法旺表示,道路测试与示范应用的主体较为多元,既可以是汽车生产企业,也包括科研院所、科技企业、零部件公司等相关单位。车辆使用测试牌照,核心目标是“以测促研”,推动相关功能与性能的持续完善,属于研发测试阶段。
而准入试点则是在前期大规模道路测试与示范应用的基础上,推动自动驾驶从“技术验证”向“量产应用”过渡的关键一步,准入试点的申请主体限定为汽车生产企业。
刘法旺说,如果打一个比方,道路测试与示范应用相当于“企业自主命题、自主考核”,重在持续提升产品能力;而准入试点则类似于“主管部门统一命题、择优选拔开展管理探索”,目的是在保障安全的前提下,着力探索完善准入管理相关制度、流程、法规与标准,为未来规模化应用打下坚实基础。
长安牌SC7000AAARBEV型纯电动轿车是此次获批的两款车型之一,总台记者在重庆内环快速路上实地体验了这款车型的L3级自动驾驶。
当汽车进入试点区域后,系统发出语音提示,驾驶员随后激活L3级自动驾驶模式。行驶至拥堵路段时,系统会根据前车速度自动变化车速。比如,前车减速,系统就缓慢减速,前车停下,系统也慢慢停下来并保持安全车距。
乘车期间遇到两次加塞和急刹的突发状况,一次是右侧有车辆变道加塞,L3级自动驾驶系统当即启动了减速避让,与加塞车辆拉开距离。另外一次是在堵塞路段,前车突然刹停,系统也同步进行了紧急制动。但比起通常的“急刹车”,L3级自动驾驶系统的操作更为温和匀速,车内乘客并不会像以往一样身体大幅前倾。
一个多小时车程体验下来,车机系统仿佛一名成熟老练的司机,能够灵活及时有效应对各种状况。驾驶员不需要操作,只需做好准备,在特殊情况下接管车辆就可以了。
除了内环快速路,该车型还获准在交通拥堵状况下的新内环快速路和渝都大道的部分路段开启自动驾驶功能,最高车速不超过每小时50公里。这些路段涵盖了车辆密集拥堵、车流频繁汇入汇出、事故高发、道路施工等复杂路况,将成为L3级自动驾驶系统实战训练、迭代升级的最佳“考场”。
可以看到,工信部对L3级自动驾驶准入车型的运行场景、道路类型、城市范围和速度上限,都作出了明确而严格的限定,体现了“安全优先”这一核心原则。
“对自动驾驶车辆而言,车速越高,运行安全风险相应增加,对驾驶自动化系统的性能和安全性要求也更为严苛。”刘法旺表示,目前的限制旨在以“小切口”稳妥起步,通过限定场景下的实践突破,逐步推动技术优化与迭代,积累行业实证经验,最终实现自动驾驶技术安全、有序、扎实的落地应用。
目前,试点车型暂不面向普通消费者,仅限试点使用单位运营,消费者可通过打车方式体验自动驾驶功能。
03
为什么是重庆率先“上路”?
这是政策先行、城市环境与产业能力叠加的结果。
重庆有先行先试的政策基础。重庆2018年印发《重庆市自动驾驶道路测试管理实施细则(试行)》,启动自动驾驶道路测试工作;2020年升级《重庆市自动驾驶道路测试管理办法(试行)》,引入山地道路特色测试场景,拓展载人载物等测试类型;2022年出台《重庆市智能网联汽车道路测试与应用管理试行办法》,在国内率先以地方规章的方式支持自动驾驶道路测试和应用。
2023年11月,工信部联合相关部门发布了准入试点的通知,共有29家联合体进行了试点的申报,基于初审和择优评审有9家联合体开展了准入试点。两年后,正式获批准入许可的是重庆的长安深蓝和北京的北汽极狐。
长安科技智驾系统设计与分析副总工程师刘玉清表示,首块正式号牌的背后是长达十六年的技术积累,从芯片、操作系统到算法、架构,长安均选择了全栈自研的路径。
此外,重庆的地理环境为自动驾驶测试提供了很好的平台。业内常说,智驾行不行,先来重庆走一趟。被称为“8D魔幻城市”的重庆,山地地形、桥多路杂、拥堵场景多。正是在这种高难度路况下,自动驾驶系统才能更早暴露问题、经受极限场景检验。
重庆市经济信息委相关负责人表示,在道路开放和测试管理方面,重庆市累计开放测试道路双向2357公里,已为长安汽车等17家企业发放测试号牌726副,累计测试里程超过700万公里,形成了企业申请、道路测试、示范应用、安全管理等完整的工作程序,并对交通违法、交通事故、临牌发放等作出细化要求。长安L3级自动驾驶系统测试场景要素达到185类(超出国标49%)、平均每38.9公里应对1个复杂场景风险、极限场景占比36%,这些都为首块车牌落户重庆提供了有力支撑。
重庆有成熟的汽车产业体系。作为全国制造业重镇和汽车之城,重庆已形成由三大龙头引领、十余家整车企业、千余家零部件企业配套的汽车产业格局,实现智能网联新能源汽车核心部件全覆盖,2025年1—11月汽车产量249.8万辆,居全国省市第三,其中新能源汽车产量111.5万辆、同比增长37.2%;软硬结合方面,围绕智能驾驶所需的软件与系统能力,重庆在操作系统、智能座舱、车联网等领域形成集群优势,建成汽车行业数字化车间349个、智能工厂52个,智能制造与算法能力同步迭代。
04
中国自动驾驶如何真正跑起来?
L3级有条件自动驾驶上路试点,这也意味着相应的道路管理和公共服务体系必须同步“上路”。
可持续交通创新中心研究员、中国政法大学教授郑飞指出,随着首批L3级自动驾驶车型获得上路通行试点许可,未来第二批、第三批产品将陆续进入试点阶段。技术之外,制度的配套完善同样关键,甚至更为迫切。
在他看来,L3级自动驾驶落地,需从三个方面加快研究和制度建设:
法律规制层面,应尽快推动道路交通安全法等相关法律的修订,明确自动驾驶汽车在不同运行场景下的责任分配机制,为后续试点扩大和商业化应用夯实制度基础。
城市交通管理层面,需要结合自动驾驶分级特点,分级规划道路路权,完善相应的交通基础设施和管理平台,使自动驾驶车辆“能上路、好管理、可追溯”。
公众认知与使用规范层面,要加强对自动驾驶与辅助驾驶差异的宣传引导,避免因概念混淆引发误用和安全风险。
郑飞认为,未来可将自动驾驶运行形态大致分为两类:一类是纯无人驾驶模式,车内以乘客为主;另一类是人机切换模式,即自动驾驶与人工驾驶可以相互接管。后者情况下,必须清晰界定:在什么条件下由系统承担责任,在什么情况下由驾驶员承担责任。尤其是“接管”这一关键环节——系统发出接管请求时,驾驶员接管车辆的权责属性,需在法律层面明确,以实现精细化责任划分。
这次L3上路试点让我们看到,L3级自动驾驶已经走在技术和应用前列,但法律规则、路权划分、基础设施和公众认知等,都必须同步跟进,才能真正实现规模化落地。
自动驾驶的未来,不在于谁跑得最快,而在于如何循序渐进,把技术稳稳地交到公众手中。
监制丨王元主编丨王兴栋记者丨夏斯伟撰稿丨谭瑶部分图片来源丨视觉中国部分内容来源丨《新闻1+1》
©2026中央广播电视总台版权所有。未经许可,请勿转载使用

VIP课程推荐
APP专享直播
热门推荐
收起24小时滚动播报最新的财经资讯和视频,更多粉丝福利扫描二维码关注(sinafinance)
