财联社11月18日讯(编辑 胡家荣)近期港股恒指从上周四的27000点上方回落至如今的26000点下方,部分机构仍看好后续的表现。
招商证券指出,市场前期提出的多项边际利好正逐步兑现,但尚未被市场充分定价,这构成了市场情绪转向乐观的核心动力。建议重点关注AI及科技股,以及受海外电力短缺推动的有色金属和电力设备板块。
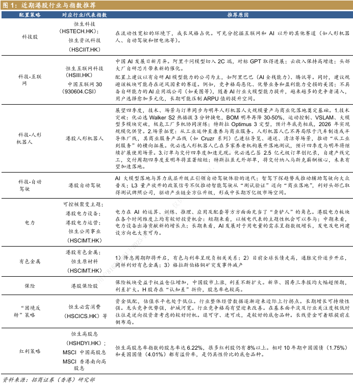
核心观点:三大动能支撑市场转向
招商证券国际认为,推动港股市场“由抑转扬”的基础正在不断夯实,主要基于以下三大动能:
中国AI产业突破性进展: 阿里巴巴正式启动对标ChatGPT的“千问”项目,标志着国内头部厂商在模型性能与商业落地上取得实质性进展。中美AI发展路径呈现显著分化,中国模式更注重投入产出效率和开源生态建设(如MoE与dLLM架构),提供了全球最具性价比的AI服务。前谷歌CEO埃里克·施密特也指出,中国凭借开源免费模式形成的成本优势,可能吸引全球更多国家采用中国AI技术,这为科技成长板块提供了中长期动能。
政策传导效率提升:央行三季度货币政策报告将目标聚焦于“稳增长、稳就业、稳预期”,并首次明确提出“促进物价合理回升”,旨在提振消费、缓解通缩担忧。货币政策正向价格型调控深化,利率传导效率提升。尽管短期降息空间有限,但央行重启国债交易等操作,预示着流动性环境将保持宽松,政策工具箱将持续丰富。
有效需求仍弱,后续政策可期:10月经济数据显示,在“以旧换新”补贴结束后,社零增速放缓至2.9%,固定资产投资累计下降1.7%,房地产、基建持续承压。经济下行压力可能促使年底至明年初出台更多“稳增长”政策。在此背景下,科技成长股作为中长期主线,将持续为港股基本面提供结构性支撑。
投资策略:聚焦科技与受益板块
招商证券国际报告建议投资者关注以下行业与赛道:
科技主线:包括恒生科技、资讯科技业,以及细分领域的人形机器人、自动驾驶。在流动性宽松环境下,成长风格占优。
电力相关板块:包括可控核聚变主题、电力设备、电力运营及公用事业。AI发展对电力需求呈指数级增长,该板块短期、中期、长期均有投资机会。
有色金属:受益于全球降息周期开启、通胀预期再起以及海外电力短缺对铜铝等需求的推动。
防御性策略:在波动加剧的环境中,高股息策略(如恒生高股息指数)和精选必需消费等“困境反转”板块,可作为较好的底仓防御品种。


VIP课程推荐
APP专享直播
热门推荐
收起24小时滚动播报最新的财经资讯和视频,更多粉丝福利扫描二维码关注(sinafinance)
