原标题:「中国自动驾驶第一人」输了两次
很难想象,一家曾经估值十亿元的自动驾驶企业,如今竟然连员工1.5万元的劳动仲裁款都无力支付。
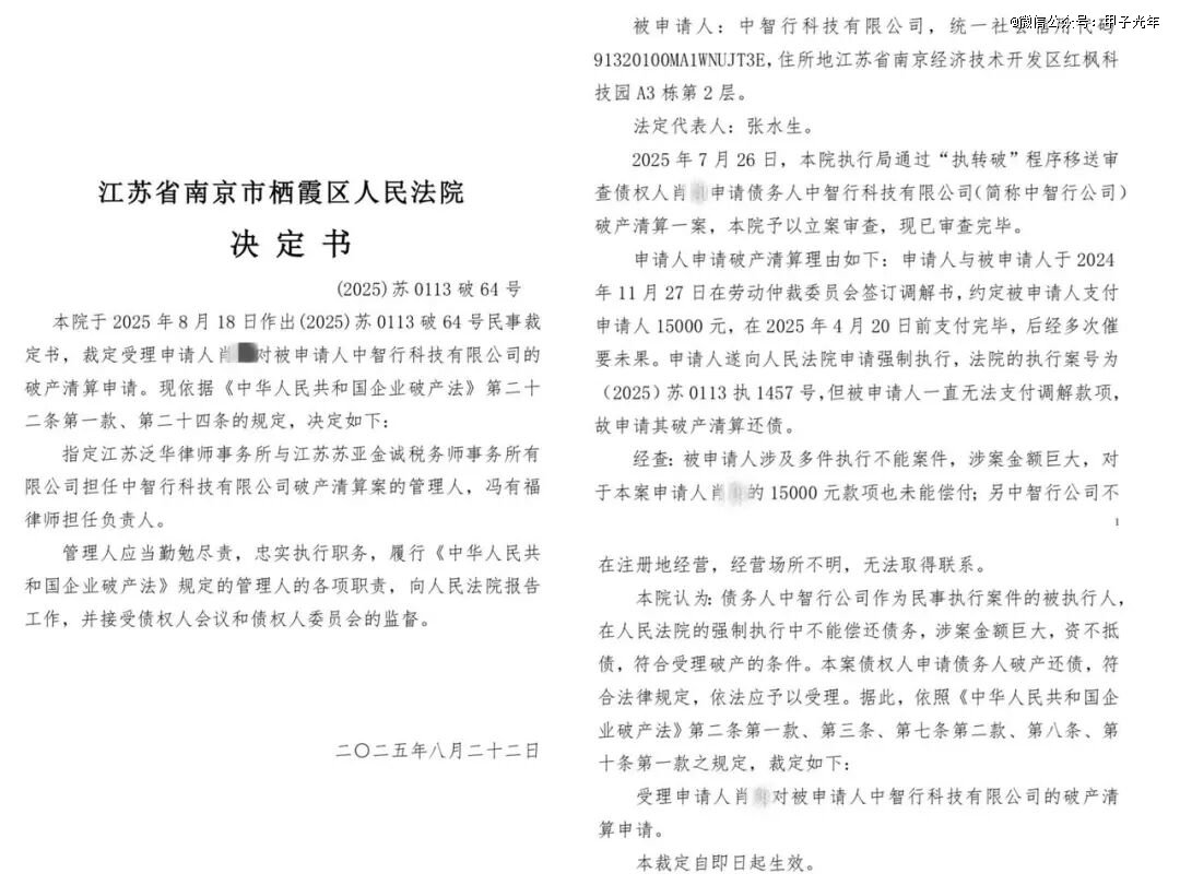
一个月前,南京市栖霞区人民法院的一纸破产清算决定书,为中智行画上了潦草的句号。
无法清偿债务、涉案金额巨大......这家昔日被资本热捧、被技术光环笼罩的明星公司,最终破产。

一家公司的陨落或许稀松平常,但偏偏这家公司的创始人,是一位曾叱咤风云的行业*:王劲。
他曾是百度高级副总裁、百度自动驾驶事业部的首任总经理,因为出道早、资历深,一度被誉为“中国自动驾驶*人”。
如今,他不仅悄然淡出公众视野,更留下了一个破碎的商业残局和数以千万计的债务深渊。
这是一个关于技术理想与商业现实激烈碰撞的故事,也是一个关于执着与偏执、远见与局限、被背叛与自我反噬的创业悲歌。
王劲的职业生涯犹如过山车般跌宕起伏:从百度时期的辉煌*,到景驰创业的高开低走,再到中智行的彻底溃败。他似乎不断陷入与合作方的争端:被老东家百度起诉,被自己创立的景驰罢免,被合资方天翼交通驱逐。
但在这悲情叙事背后,是否还隐藏着另一个真相:一位曾站在技术浪潮之巅的理想主义者,为何最终跌入现实的困局?
1.“自动驾驶*人”走到创业泥潭
王劲的职业生涯,堪称中国互联网技术演进与商业变革的一个缩影。
上世纪80年代,他从中国科技大学毕业后,一路跻身国内外*互联网平台,先后担任阿里巴巴技术团队最高负责人、eBay中国CTO、谷歌中国工程研究院副院长,积累了深厚的技术与领导经验。
2010年4月,王劲加入百度,出任技术副总裁,并于三年后晋升为高级副总裁。
2015年12月,百度成立自动驾驶事业部,王劲成为首任总经理,在万众瞩目下喊出“3年商用,5年量产”的豪言。
然而,内部路线的分歧与高层的权力重组,最终令王劲的百度生涯画上句点。
2017年1月,陆奇空降百度出任COO,接管了包括自动驾驶在内的核心业务。随后的3月,百度进行架构调整,宣布由陆奇兼任新成立的智能驾驶事业群组总经理,而王劲则进入“内部休息调整”阶段。
那段时间,围绕王劲的传言数不胜数。
只不过,当时的王劲对未来的计划相当保密。直到后来,他在硅谷创办自动驾驶公司——景驰科技,公司迅速引起市场关注。
景驰科技的起步很顺利:成立仅一个月就完成了车辆路测,两个月后成功获得美国加州政府颁发的自动驾驶路测牌照。在融资方面,原定1500万美元的首轮募资目标最终超额完成,以5700万美元收官。
然而,好景不长。
2017年底,百度以“侵犯商业秘密”为由,对王劲及其创立的景驰科技提起诉讼,并索赔5000万元。这起被称为“中国无人驾驶*案”的官司曝出,舆论一片哗然。
该案最终以百度撤诉告终,但这一结果与王劲的离开密切相关。2018年2月,景驰科技董事会发生变动,王劲离开了自己一手创办的公司,由原CTO韩旭接任CEO。此后,公司更名为文远知行。
2.一位技术理想主义者的溃败
但王劲并不甘心就此失败。
2018年6月,王劲借中学同学陈章宁之名成立中智行,自己先在幕后支持,后于2019年10月正式以CEO和董事长身份官宣。
王劲为中智行选择了一条不同于大多数自动驾驶公司的技术路径:他坚决放弃“单车智能”方案,全力投入“车路协同”技术。
在他看来,单车智能无法彻底解决自动驾驶中的长尾问题,是一个“死胡同”。而车路协同是中国追赶甚至超越Waymo的机会。
2022年,中智行发布“轻车·熟路”系统,推出车路云一体化解决方案。
根据中智行公布的方案,车辆本身仅需50TOPS的算力,且不依赖激光雷达,大多数感知与决策任务由路侧基础设施承担。路侧系统可保留500TOPS的算力,并借助云计算平台实现毫秒级响应,使车辆能够实时调用中央数据中心的计算资源。
“苏州全市道路共有1万多公里。在量产情况下,路端的建设成本在35万/公里左右,总计成本35亿左右。”2022年,王劲公开算了这么一笔账。
理念虽超前,却埋下了日后失败的伏笔。
车路协同的落地难度远超预期:路侧设备需要判断什么?对车行为如何评估?区域计算单元规模如何规划?光纤如何部署?还有专用频段问题、5G低时延稳定性等等问题接踵而至。
更关键的是,每拓展一个城市都意味着重建一套基础设施。
这条路线的成功不仅依赖于企业自身的技术能力,更取决于智慧道路基础设施的广泛建设、政府层面的深度参与与政策支持。
最重要的是,各方能够信任与配合。
王劲的技术理想遭遇了残酷的商业拷问。
与此同时,王劲的管理风格,也将公司推向深渊。
2021年11月,中智行与中国电信、苏州先导产投成立合资公司天翼交通,注册资本20亿元,王劲出任总经理。
这本是一个扭转局面的好机会。
然而,作为总经理,王劲展现出强烈的集权风格,坚持所有事务由他一人决策。这种管理方式在商业订单问题上表现得尤为明显:他拒绝接受大股东引入的业务机会。
2023年,天翼交通通过内部邮件宣布,王劲不再担任总经理职务。
在这种独断的管理风格之下,公司的核心人才持续流失。
从中智行初创期的陈章宁、张振林、刘少山,到后来的CTO、CFO等多名高管相继离职,中智行逐渐从一家备受瞩目的科技企业,滑向难以摆脱“家族作坊”模式的困境。
一位接近王劲的人士向「甲子苏州」透露:“王劲是一个典型的技术理想主义者。他始终相信,只要技术做到*,自然会有客户为不同阶段的成果买单。他想做的似乎也不是让公司怎么活下去,而是达成他想要的技术尖峰。”
3.时代洪流中的个人与行业命运
当中智行最终走向破产清算的结局,外界看到的是一家企业的陨落,而内部员工看到的却是一场早已注定的悲剧缓缓落幕。
2023年~2024年,公司内部已经显露出严重的问题:大规模裁员、拖欠工资租金、测试车辆闲置、项目停摆、供应商上门讨债等负面消息不断传出。
更具讽刺意味的是,即使在最后时刻,中智行仍有商业项目在进行,能够维持基本运转。
一位员工向「甲子苏州」回忆道:“我们当时算过账,公司的流水其实能覆盖支出,只是有些款项还没到账。大家甚至提出可以每月只拿基本工资,或者暂时零薪工作,希望能保住公司。”
然而,这些努力已无济于事。
2024年8月,王劲进行了一系列令人费解的操作:他卸任公司法定代表人,由一位福建省某乡镇的60多岁村民接任,这位被员工怀疑是“专业背债人”的老人,与公司毫无关联。
图片截自天眼查2025年9月,中智行最终因无力偿付一笔1.5万元的劳动仲裁款项,被法院正式裁定破产清算。这笔看似微不足道的债务,成为压垮这家公司的最后一根稻草。
9月初,「甲子苏州」在实地走访中发现,苏州中智行办公室处于搬空的状态。办公室门上张贴着“请勿进入”的纸条,而墙上的新年春联仍未摘下。大楼保安透露,该公司员工在几个月前就全部搬离了。

从百度到景驰,再到如今的中智行,王劲的个人命运似乎陷入了一个诡异的循环。
从百度离开时,他所面对的一纸诉讼;在景驰时期,他遭遇的是董事会的罢免决议;到中智行阶段,与合伙人之间产生不可调和的分歧;到天翼交通,再度以卸任告终。
频繁的冲突与多次的离场,仿佛成为他职业生涯后半程的主旋律。
事实上,在业务探索过程中,中智行并非没有过机会。例如当中智行团队接触到校园、园区等相对封闭场景的车路协同商机时,王劲却看不上这些“小项目”,认为做这些项目没有意义,坚持要直接打造“智慧城市”。
“他是坚持自己的技术道路,总认为自己把这个技术做出来,就会有大家去买单。”一位员工无奈地表示,“但是现在市场早就变了,现在是市场上需要什么东西,我们去满足他那个要求。但是他一直不是这样。”
这种理想主义与技术傲慢,使得中智行一次次错过可能挽救公司的商业化机会。
王劲或许是一个有远见的技术专家,却不是一个能够驾驭复杂商业环境的企业家。
这位曾被誉为“中国自动驾驶*人”的风云人物,最终以这样的方式黯然收场,令人唏嘘不已。这既关乎技术理想与商业现实的冲突,也关乎个人性格与命运的交织;既关于时代机遇的把握,也关于个人选择的后果。
这或许也是所有技术创业者都需要警惕的教训:在改变世界之前,先要学会如何在现实中生存。

VIP课程推荐
APP专享直播
热门推荐
收起24小时滚动播报最新的财经资讯和视频,更多粉丝福利扫描二维码关注(sinafinance)
