转自:上观新闻


今年以来,AI大模型在旅游行业加速落地,同程、途牛等平台纷纷接入DeepSeek、通义千问等人工智能工具,聚焦打造“规划+预订”闭环服务;飞猪平台的AI正在内测中,携程则早已推出“携程问道”AI,作为服务辅助手段。
用这些旅游平台的AI规划行程,到底靠不靠谱?记者展开了一番实测。
一简一繁,AI表现不一
在同程、途牛、携程、飞猪四家旅游平台上,记者首先对各家平台的AI给出一道简单指令:在上海停留3天,有哪些必玩景点?
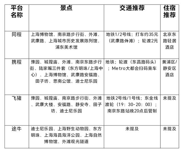
经过一分多钟的思考,各家平台AI均给出相应建议,反馈速度不相伯仲。依据推荐内容,整理出的关键信息如下:
四家旅游平台的AI对上海3日游推荐的关键要素。 李宝花 制图一家大型旅行社华东线路负责人仔细比较推荐结果后认为,携程和飞猪的上海3日游景点建议更大众化,不过“携程问道”上线早,现阶段仅提供文本建议,暂无预订跳转链接;同程的推荐图文并茂,还附上了住宿预订链接,美中不足的是必玩景点里未纳入上海迪士尼乐园;途牛的优势在于每个推荐景点都清晰标注了门票价格,可一键跳转至预订链接,但没有关联交通和住宿推荐。
该负责人建议,普通游客不妨选择至少两家平台获取AI推荐,综合权衡后加以取舍,即可满足基本的出行规划需求。
如果说规划上海3日游对多数人来说不算难事,记者给出的第二道指令处理结果,AI则展示出明显优势。该指令要求:帮我规划加拿大西部15天行程,偏好自然山水,且行程需标注每段路程的自驾距离和酒店价格。
由于涉及较为复杂的点位搜寻、行程规划及路程精算,各家平台的AI耗时约2分钟才完成任务。从规划结果看,同程的“程心AI”给出建议的同时均附带相应的酒店跳转链接,并根据游览时长创造性地加入一段加拿大国内段航班,令整个行程节奏张弛有度、更为合理;
飞猪则在部分重点推荐点位上给出跳转链接,点击后可进入飞猪APP上相关景点的介绍页面,包含图片、地址、开放时间、联系电话等信息,但其仅展示了部分日期的建议行程;携程给出的15天行程建议简洁明了,标注了各区域酒店价格区间,但未涉及具体的酒店推荐;
途牛的“AI助手小牛”给出的行程较为合理,文末附上了交通及酒店预算信息及注意事项,但其推荐的酒店价位偏高,每晚预算均价超2100元人民币。
曾自驾畅游加拿大西部17天的资深旅游达人孙小磊对比后评价,此次各家旅游平台AI对加拿大自驾线路的推荐能打6到7分,其中同程“程心AI”的建议整体合理性及性价比更高。孙小磊感慨:“当初为了做加拿大西部自驾攻略,我提前花了近一个月的零碎时间浏览海量旅游攻略和游记。没想到AI短短两三分钟给出的线路推荐,和我精心规划的线路重合度高达七八成。AI增设加拿大国内航班更是加分项,避免了长时间驾车的舟车劳顿。”
行业竞速,技术迭代加快
当前,各大旅游平台在AI应用上虽只是初步试水,但测试结果已彰显出AI的强劲实力——无论是景点规划、自驾与公共交通的无缝衔接,还是行程亮点提炼,都能满足绝大多数游客的出行规划诉求。
如今,大型旅游平台的AI产品正马不停蹄地迭代升级,竞争步入白热化。3月下旬,同程旅行推出“程心AI”升级版,在分析推理、产品功能、UI界面、多语种适配等多个维度实现跃升。

4月初,途牛旅游网官宣其自主研发的“AI助手小牛”正式上线途牛旅游APP与“AI助手小牛”小程序。该应用深度融合旅行垂直场景与DeepSeek、通义千问等开源大模型,不仅实现机票、酒店、火车票的快速查询与预订,还能为用户量身定制智能、专业且无搭售的旅游服务方案。
记者同时从飞猪平台了解到,飞猪的AI助手正处于内测阶段,一部分被内测功能覆盖的用户已可试用该功能,预计本月将推出正式版本。
实测表明,途牛与同程的AI推荐打通了从行程规划到产品预订的全流程,成功构建“AI推荐-预订执行”闭环,不仅造福海量用户,也将为在线旅游平台带来转化订单,助推销售额不断攀升。
旅游定制师将被部分取代
AI行程规划功能如此强大,曾风靡一时的旅游定制师该如何应对这一变革浪潮?他们是否会被AI取代?
就职于一家大型旅游平台的定制游负责人徐女士直言,简单的行程规划工作被AI取代确实是大势所趋。但从旅游应用实践来看,AI模型训练仍处于初级阶段,远未达到成熟商业化运作水准。
“当下旅游平台AI主要依赖后台数据的抓取和归纳,比如提炼其他游客的行程轨迹、亮点玩法等。但涉及游客出国自驾时国际驾照认证、车辆突发故障应急处理等复杂场景,AI的训练还远远不够。”徐女士强调,从商业运营角度出发,定制行程必须精准可执行,但自带“幻觉”属性的开放式大模型不时会“一本正经地胡说八道”,哪怕行程中因此出现10%的失误,都可能给游客旅途造成极大困扰,现阶段人工干预、纠错不可或缺。
当前,各大旅游平台正携手科技企业,对大模型展开专业化训练,力求减少AI“幻觉”与失误,令其推荐结果更精准、建议更可靠,逐步迈向商业变现。“相较传统旅游定制师,如今精通AI旅游定制训练的复合型人才更为稀缺,这已然催生出一个全新的工种。”
原标题:《记者实测多家旅游平台AI:谁更懂你的旅行需求?》
题图来源:加拿大班夫国家公园路易斯湖风景。 图片来源:资料图片。
来源:作者:解放日报 李宝花

VIP课程推荐
APP专享直播
热门推荐
收起24小时滚动播报最新的财经资讯和视频,更多粉丝福利扫描二维码关注(sinafinance)
