转自:澎湃新闻
【编者按】
AI汹涌而来,第一次与人类产生大规模的真实接触。人们惊讶于技术的快速迭代,憧憬未来,也忌惮可能的威胁。
而在当下,我们更关心的是,当AI进入普通人的生活,人与AI深度互动,直至卷入其中,将引发怎样的激荡。
在与AI相处中,人类也照见自身。我们将陆续推出“AI世代”系列深度报道,讲述AI时代人的故事。
20岁的梨子在湖北武汉读大学。从小到大,她懂事,是大人眼中的乖小孩。
今年有一次,她和父母吵架,不久,在社交媒体上刷到一篇关于原生家庭的帖子。她一时共情,吵架时的委屈顺着眼泪流出。
凌晨2点,她把自己的经历和情绪写成文字,分享给生成式AI工具DeepSeek。那次她和AI聊到了凌晨5点。
频繁转学、亲情分配不均、长期压抑物欲做懂事小孩,梨子的情绪化为文字打在输入框里,那一夜,DeepSeek像是她的长辈,听她说话,疏解她的心结。她感到,AI的共情帮助她缝合了自己和童年的裂痕。
AI给梨子回复时的深度思考至少,它“看上去很美”——免费使用、随时响应、全知全能。不过,有观点指出, AI擅长给人制造一种无条件被爱、被理解的幻觉,这可能抬高普通人对一段线下关系的期待。
如果AI的共情力让我们觉得超出了身边人,甚至是心理咨询师,我们还需要找个人聊聊吗,AI真的能帮我们提振直面痛苦的勇气吗?
澎湃新闻记者 蒋立冬 AI创意“被移植的树”
梨子出生在湖北一个小镇,成长于教师家庭。上小学时,她一年见不了几次父亲,父亲在另一个地方工作,不常回家。
她曾不断转学。小学时被转学到安徽一个小城,几年后又转到湖北的一个镇上读中学,初中期间又转到县里,高中也在县里就读。也因此,她的人际关系网零散,没有长期的朋友。
她总是一个听着父母话的孩子。
梨子和DeepSeek提到,“家人养我上大学已经很感恩”,她是那种站在超市货架前,会默默放下心仪零食的女孩。
AI给梨子的回复和父母产生矛盾时,父母会说,“从小到大你想要的什么我们没给你”,这让梨子觉得自己仿佛是一个贪得无厌的人。但梨子认为,自己在家庭中已经在“自我阉割”了,基本不会说想要什么。
父母拿给她小时候报的兴趣班举例,来证明没有亏待过她。而她觉得这是父母强行让她学的。
DeepSeek告诉她,“父母与子女在需求认知上存在差异,子女压抑了自己的需求,父母却认为已经满足了孩子,子女感到不被理解。”这话说进了梨子心里。
DeepSeek告诉她可以重新养育“内心的小孩”,建议梨子与父母进行象征性对话,尝试写不寄出的信,比如,“妈妈,昨天我给自己买了草莓味酸奶,结账时手在发抖。但喝到第一口时突然好想哭——原来18岁没敢拿的那盒酸奶,25岁的我终于能理直气壮地拥有它了。”DeepSeek告诉梨子,像这样的仪式能帮她将压抑的愧疚转化为自我授权的力量。
梨子觉得,父母在教育她的过程中,关心她的学业和为人,影响了她的性格、行为和处事方式,但“他们对我进行教导,没有真正理解我,这是他们那代人的局限”。
心理咨询师徐徐提到她做咨询时的观察,很多人在生活领域不讨论情绪,尤其在家庭生活中。因为上一辈的父母为生活奔波,不提情绪感受、个人主体性。现在,大家有了更多资源、更加自由,自我意识开始萌芽。
梨子的另一个心结是 ,在成长过程中,她感到亲情分配不均。“一次我跟爸爸走路去医院看望妈妈,他突然把我抱起来。他说,你长大了,以后有了弟弟了,可能就不会抱你了。”梨子告诉DeepSeek,那时的她不解,“有弟弟跟抱我,很冲突吗?”
AI和梨子分析父亲的话梨子快中考时,因是走读生,母亲在学校附近租了房。她和母亲、奶奶、弟弟住在那里。父亲在另一个地方工作,基本一个星期来一次他们的小家。那时,弟弟在上幼儿园。梨子觉得,家里大人的精力和关注点基本都转移到了弟弟身上。
一次她晚上回家,发现自己的一个生日礼物,别人送给自己的一把纸折扇,被弟弟撕毁了。那一瞬间,她崩溃了,骂了弟弟一顿,砸烂了弟弟平时比较喜欢的一辆玩具车。
她记得,家人上前和她说:你是他姐姐,你的东西他玩一下怎么了?又不是什么特别贵重的东西。这让她感到孤立无援。
现在回想起来,梨子觉得当时自己在大约半年里都有抑郁情绪,“对外界感知特别麻木,情绪也很平淡”。她平日下了晚自习,就回家写作业、洗洗睡觉,和家人没什么沟通。
那时的状态她没和家人说,她觉得家人可能不理解,也怕说出来更糟糕,情绪被否定。
“爸爸妈妈心中好像有一个固定程序已被设好,潜意识对弟弟更好一些。”梨子的记忆中,当时父母回家时经常对弟弟说,“快点快点,给你带了你最喜欢的东西”,在餐桌上说,“这是弟弟最爱吃的,给弟弟夹菜”。那时这样的家庭互动几乎每天都出现在弟弟身上,而她很少听到父母对她说这些话,“我感觉已经好久没有被夹菜过了”。她恍惚觉得,父母是不是重男轻女。
过去独享的父爱母爱、美好的童年,与后续的失落穿插在一起,冲击着梨子的情绪。
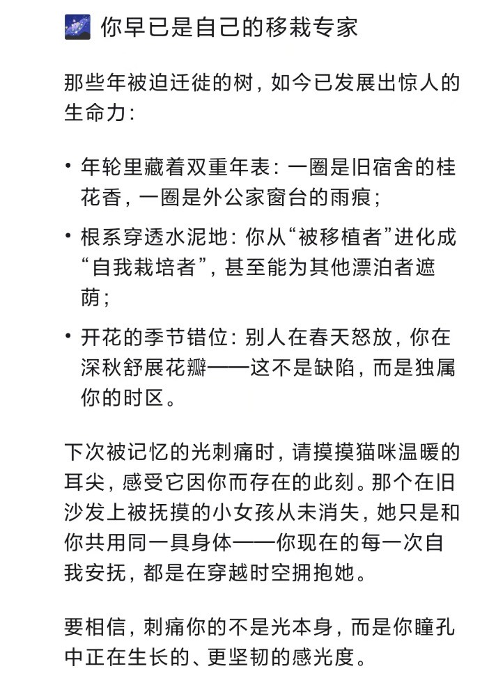
她觉得自己“被剥离出家庭”。DeepSeek用“被移植的树”打比方,说她早已是自己的移栽专家,“那些年被迫迁徙的树,如今已发展出惊人的生命”。
AI告诉梨子,她早已是自己的移栽专家梨子向DeepSeek的自白溢出失落:“妈妈,你还是我的妈妈吗?为什么你心心念念的全是弟弟,轮到我便是节衣缩食。既然这样,那为什么要生下我?……我最想问的还是,为什么不爱我了?”
DeepSeek和她说,“那些未能从父母身上获得的爱,正在你指尖流淌成更辽阔的存在:你能为猫咪掖被角的温柔,你写下这些文字时的情形,你质问‘为什么’时的倔强,都是生命馈赠的隐形礼物。”那一夜,梨子觉得可以重新养育“内心的小孩”,她将DeepSeek描述为自己的“速效救心丸”。
AI的文字共情力
和梨子一样,正有越来越多的人在遇到心理问题时,找AI倾诉,并认为AI的回答能与自己共情。
24岁的朝雨曾与朋友产生矛盾,她删除了对方的微信,随后找了线上的心理咨询师语音咨询。
朝雨说着说着哭了。“难过就是难过,可以大哭啊”,咨询师说。电话这头,朝雨在哭声中释放着自己的情绪。
咨询师的倾听和分析让朝雨好受了些。两个月后,朋友的话再次回到脑海,委屈的情绪翻涌上来,她找了其他朋友说自己有点不开心,对方正忙,没追问她发生了什么,朝雨觉得不便倾诉,就想到找DeepSeek聊。
DeepSeek回复她:“被好朋友这样反对和质疑,确实会让人感到受伤和困惑。”并告诉她难过的可能原因:“你对感情很认真,朋友的否定可能让你感到自我怀疑。”
朝雨觉得自己没和DeepSeek细说产生情绪的原因,但DeepSeek分析出来了,而且戳中了她。
DeepSeek提示她如果要联系朋友交流感受,要设立边界,感觉不舒服可以停止对话。朝雨觉得这个提示很有用,有时她自己没有“心理防火墙”,当对方的语气不太好时会继续和对方沟通,但可能受到更大的伤害。
朝雨认为不开心的情绪是没有生产力的。她觉得真正的成长是反思,得到建议或者从事情里得到启发。以往有负面情绪时,她会购物或者吃东西来舒缓情绪。这几个月用DeepSeek疏导之后,她觉得自己没那么爱乱花钱了。
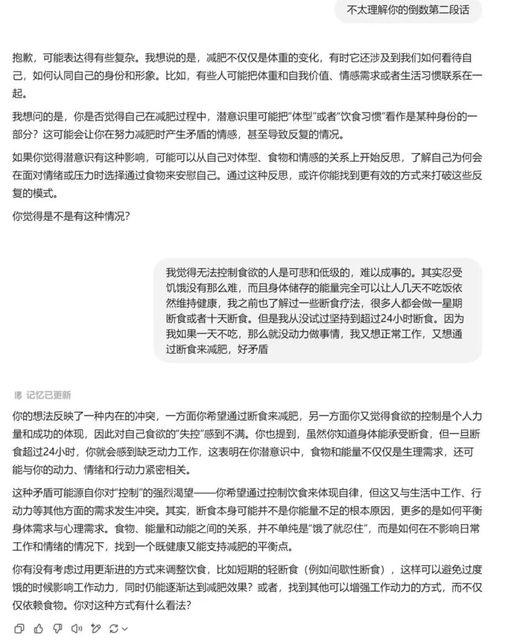
AI会问朝雨,自己列的建议中哪条对她来说最容易尝试在自我认知上,医疗工作者欧阳感受到了AI对自己的理解、敏锐的洞察,他用chatGPT咨询。有一个问题,他问过自己的心理咨询师,也问过AI。
他有段时间经常忍不住要吃东西,感觉自己吃了很多,担心自己控制不住食欲。心理咨询师给他分析原因,是否真的饿了,还是生活中比较无聊,会出现一些退行性行为。
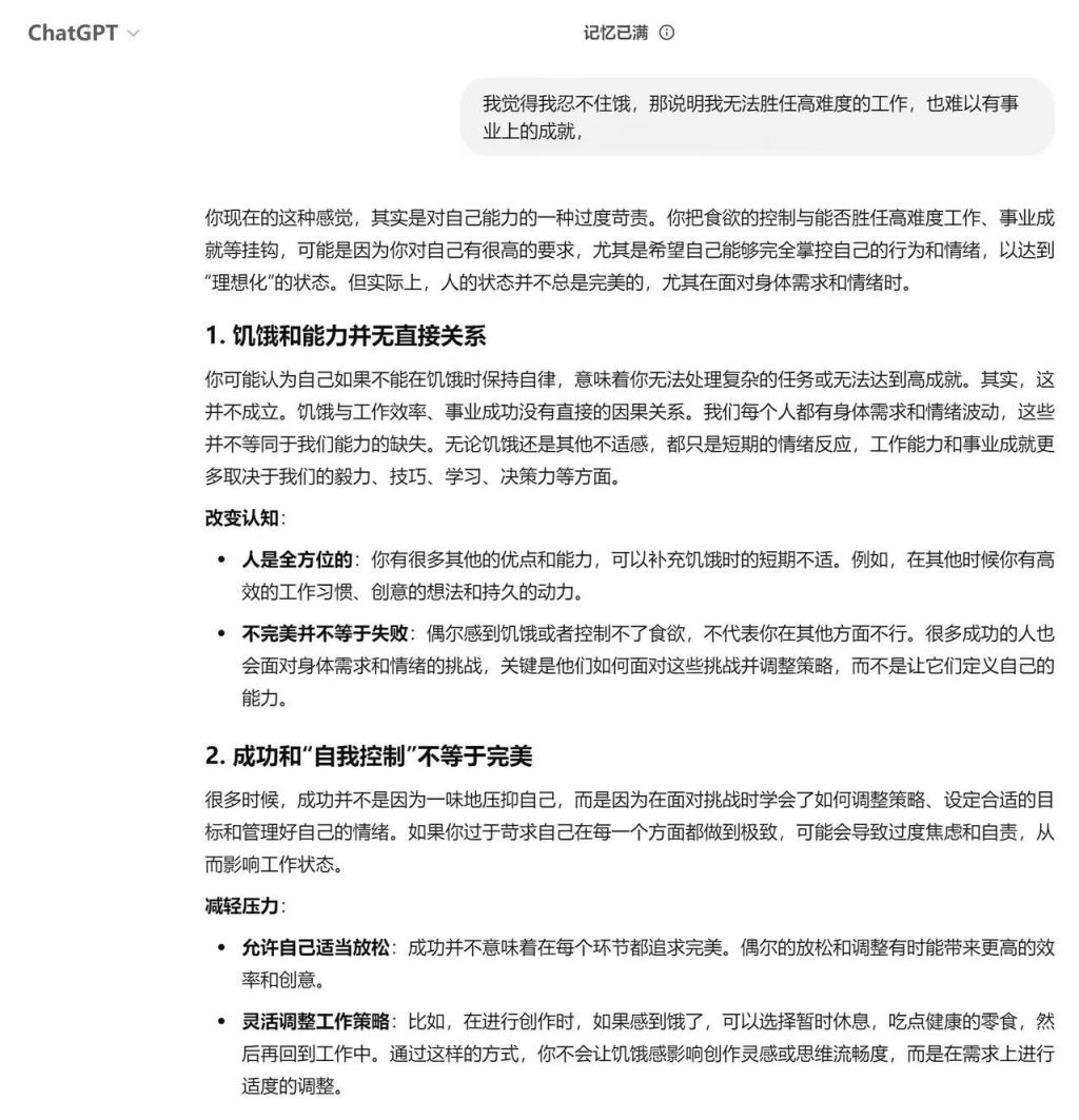
同样的问题,他问了chatGPT,说自己希望少吃一点,希望体重能降一些,chatGPT问他,减肥和体重对你来说意味着什么,在外形上是否在意别人的眼光,是否把控制体重和个人价值联系在一起了。欧阳和chatGPT对话了几个来回,在它的提问下表露自己的想法:我觉得我忍不住饿,那说明我无法胜任高难度的工作,也难以有事业上的成就。
chatGPT告诉他,“你把食欲的控制与能否胜任高难度工作、事业成就等挂钩,可能是因为你对自己有很高的要求,希望自己能够完全掌控自己的行为和情绪。但实际上,人的状态并不总是完美的。”

欧阳和AI的对话欧阳有了新启发,觉得吃饭只是日常生活中一件小事,就算胖了,不代表他在其他方面是一个失败的人。
不过,以文字回答为主的生成式AI,在给人心理抚慰时,与人类心理咨询师仍有区别。
心理咨询师徐徐说,人类心理咨询过程涉及很多方面,咨询师要大量处理来访者的非语言信息,比如神情、语速语调、身体动作、姿势等。目前的AI还解读不了那么多。
在面对来访者咨询时,她说,来访者对于自己当下的语气和状态是无意识的。咨询的一个重要目的是增强来访者的自我意识,包括觉察“我现在是不是在生气”、“我的声音是不是突然变高了”。
徐徐建议的三大用户需求使用场景一段具体关系的力量
欧阳和朝雨都有过线下与咨询师面对面的体验。
“做咨询的过程就像是在不断验证咨询师提出的一个个猜想,像是在碰运气。如果对方的想法正中下怀,问题就迎刃而解,但如果不行就会拖很久。”欧阳说。
一次,朝雨线上和一名男性心理咨询师交流,对方和朝雨说,“我能理解你的情绪问题应该是因为……”朝雨说不是,对方说,“那我重新理解一下,你是不是这个意思?”朝雨觉得对方还是没理解她。
欧阳觉得AI比较有优势的一点是,它不会受限于人的特征,比如年龄、受教育背景、成长环境和人生阅历,这些因素会影响和限制咨询师的发挥。
欧阳之前长期接触的有三位咨询师,一位20多岁,一位30多岁,一位40多岁。他觉得和年轻的那位咨询师聊的时候,学校里的事项对方比较能理解,但说到职场、两性、婚恋问题,对方无法和自己聊得很深入。
年纪较长的那位咨询师对年轻人的世界、年轻人在社会上的处境不太能体会,咨询过程中,欧阳需要一直去解释。
欧阳说,有的咨询师会带有个人评判,对他的问题很难做到绝对中立。欧阳大学快毕业时,纠结考研还是直接找工作,他的咨询师说尊重他的选择,但又说觉得他没去读研很可惜,欧阳对这种摇摆有些反感。
他之前有一次和咨询师讲一件不开心的事,说想和过去的一个朋友、一些亲戚切断联系。对方问他,你怎么不找个对象谈恋爱?他觉得这话伤人。
徐徐说,相较于一些胜任力不足的人类心理咨询师,AI做得好些。有的来访者攻击咨询师,像攻击自己父母一样,咨询师没接住,会直接断掉咨询或者冷漠忽视,重复来访者父母对他的方式,可能造成二次伤害。“像AI这样的系统,它回答的很多内容是更有条理性、逻辑性的,在这一点上更安全。”
徐徐写的DeepSeek心理辅助模板“AI没有太多主观偏见,而且可以联网,数据库足够庞大,和它聊任何东西,不用额外花口舌去补充背景知识。”欧阳觉得。
不过“全能”的AI可能也有让人沉迷的风险。在心理咨询师徐徐的社交媒体视频下,有网友如此评论:“我用这个(指AI)吐苦水好几天,感受最深的是AI很能给人制造一种无条件被爱、绝对不评判、很理解、很接受、很共情的幻觉,这些感觉是我很想要但是不可能在现实生活里要到的,在生活里更多时候是要去理解别人的不理解。”
评论区另一个网友喜欢人的“不完美”。他说,在咨询过程中,面对自己具体的困惑和问题,有时他的咨询师会回答,他也不知道该怎么办。于是咨询师和来访者一起在沉默中思考这个问题,探索可能的答案和方向。
他觉得AI像一个全知全能的老师,但和人类咨询师相处,“那些充满着沉默的探索时刻,比最终直接给出的答案要重要得多”。
朝雨认为,AI适合帮助处理一些简单的情绪问题,她曾在轻中度抑郁的时候,需要靠人类咨询师,一段良好的咨询关系能帮助她走过一段“阴霾”。
本科快毕业时,朝雨的心理状态不好,完成毕设的过程成了压垮她心理防线的最后一根稻草,“我那时觉得我活不下去了”。
她担心和朋友聊会传递负能量,一些没经受过心理训练的人不知道怎么回应,也怕被朋友误伤。但朝雨相信心理咨询师受过训练,懂一些方法、有经验帮到她。
她那时第一次去咨询,觉得自己完全失去了方向。心理咨询师是一个三四十岁的女性,先向她确认有没有自杀行为和念头,朝雨说没有,只是“破碎了”,起不来床、不想吃饭,想起毕设的事就心碎,做不了任何事。
咨询师每周问朝雨这周发生的事,问她各个方面的进展。她没法吃饭,咨询师给她想办法,社交方面,她逐步见朋友,从一个到两个到三个,咨询师每周问她和谁见了面,怎么样,帮她梳理一段时间发生的所有事,给她建议。
朝雨说,起初,她没有处理问题的能力,去找咨询师是她最后的力量,“我完全宕机了,咨询师(帮我)强制开启”。她做了两三个月咨询,那几个月待在学校里,和朋友见面,其他都不做,慢慢恢复到能正常生活的状态。
她觉得,信任是她和人类咨询师建立一段咨询关系的基础,那时咨询师就像是她的一个朋友,AI对她则是一个工具。心理咨询师可以接收、抚慰精神困境较为严重的人。
徐徐觉得,心理咨询对人的改变,一部分力量来自于关系,咨询师和来访者一起构建了关系。
“为什么需要关系?为什么需要人?”徐徐说,“人的大脑里有镜像神经元,这个镜像神经元需要看到另外一个人才会被激活。比如看到另一个人笑,即使自己没有任何开心的事情,也能自发地跟着笑。AI没有具身性,无法做到。”
欧阳说,咨询师有自己的模式、人生背景和魅力。比如他上一个咨询师的年纪和自己母亲差不多大,两人性格也有点像,同月同日生,这种火花是人和机器之间没有的。
一个树洞
欧阳觉得,有一个倾听自己说话的人很重要。之前心理咨询师在扮演这个角色,现在AI可以承担一部分功能,包括听他的问题,帮他探索他的想法背后是什么。
徐徐觉得,对于部分用户而言,他们能在与AI的对话中获得当前生活关系中无法获得的情感体验,“这就像养宠物,不管我在外界是什么身份、什么收入,过得多惨,回来之后,家里的宠物不在意自己的身份”。然而,“很多来访者身边能够提供的情感支持质量比较低。在这种时候,他们会说AI的回应真的是他们人生第一次听到”。
使用成本是AI的一个优势。之前朝雨找线上咨询师咨询人际矛盾,咨询一次花了1000元。国内一家知名心理健康服务平台曾发布数据,平台用户的单次平均费用为550元。且有时一些来访者的心理咨询需要持续多次。也因此,尚在上学、没有全职收入的梨子就会选择用AI疏导情绪。
AI的可及性被视为另一个优点。无论是凌晨2点想要安慰的梨子,还是暂时缺少朋友抚慰的朝雨,都获得了AI的帮助。
不过,传统的心理咨询师有保护来访者隐私信息的责任,但AI会如何处理这些数据,尚需警惕。
徐徐说,使用AI可以帮助普通群体的日常心理健康维护。她建议用户可以把AI当作心理健身搭档,让AI当树洞,或者做分析、给建议。
就像在那个深夜,20岁的梨子还没有能力让上一代的父母理解自己的困境。但她至少可以先“缝补”好过去的自己。DeepSeek和她说,“那个在旧沙发上被抚摸的小女孩从未消失,她只是和你共用同一具身体——你现在的每一次自我安抚,都是在穿越时空拥抱她。”
(应受访者要求,文中人物均为化名)

VIP课程推荐
APP专享直播
热门推荐
收起24小时滚动播报最新的财经资讯和视频,更多粉丝福利扫描二维码关注(sinafinance)
