家人们,一提留学申请就头疼吧,家长和孩子都被折腾得焦虑不已!美本申请更是难,从海量学校信息里筛选,再匹配目标院校,步步艰难。以前为这些,时间精力花了不少,信息还不全面。现在救星来了,超牛的AI顾问登场,直接给难题开挂。《海外路路通》的《超级家长课》第一课,咱们一起深挖AI顾问如何助力留学申请,给孩子铺就海外求学的光明路!

点击观看直播回放⬇️
海外路路通|AI顾问来了!留学申请如何“智”胜未来?
01 什么是AI顾问?
AI顾问让一切变得高效。它像智能助理,能快速收集、精准梳理学业信息,依据学生成绩、兴趣、职业规划等,深度匹配学校信息,明确告知学生哪些学校申请成功率高,哪些更符合个人期望,提供精准的信息收集、数据整理与学校推荐服务,显著提升学业规划的效率与质量。

02 AI顾问如何赋能留学申请?
潘博士两个孩子的经历
2022 年,潘博士的儿子早申成功被上海纽约大学艺术专业录取;2024 年,女儿更是实力出众,同时斩获哈佛大学、麻省理工学院和普林斯顿大学的录取通知。
两段孩子申请季的经历,让潘博士深知申请过程中信息收集的巨大工程。于是,他着手开发AI申请报告。他研发的报告有专业报告、规划报告以及择校报告,数据涵盖全球3000多所大学,细致到每所大学的几十至上百个专业信息。此外,还收集了约100万个来自国内外官网、论坛的非实名实录案例,涉及学业与工作等多方面。


AI赋能留学申请之专业报告
专业报告具有广泛适用性,无论是八年级、九年级的学生,还是成绩优异或表现普通的学生,都能从中受益。其一大显著特点是对专业进行深度细分。例如,面对纠结于航天与航空专业选择的学生,报告能清晰阐释两者的区别,如航空侧重于飞机,航天聚焦于火箭。深入到航空航天专业内部,还能进一步细分,像从事航空领域,可细分为低空飞行器研发或是传统飞机设计等方向,AI技术助力将专业探索逐步深化。
此外,专业报告还紧密关联职业发展。若学生倾向航天专业,报告便会列举如SpaceX、中国火箭公司、法国火箭公司等相关就业去向;若选择航空专业,大疆这类涉足低空经济的企业也会被提及。同时,专业报告还会对毕业后的工作前景、职业发展路径等进行分析,全方位为学生提供专业选择与未来职业规划的有效指引。
AI赋能留学申请之规划报告
规划报告尤其适用于八年级至十一年级的孩子。以一位就读于包玉刚实验学校的九年级学生为例,若该生数学成绩良好但未达到奥数金牌水准,且热爱骑马,规划报告便能依据学生的这些特质发挥作用。
报告借助海量数据,为学生提供专业且精准的规划建议。比如,针对学生在生物与经济专业间的抉择,若倾向生物研究,报告能围绕这一选择,将后续暑假的夏校课程挑选、背景提升项目规划等环节巧妙串联起来。通过借鉴他人成功且常见的路径,为学生清晰呈现一条可参考的发展脉络,让学生及其家长能提前了解并规划学业发展方向,助力学生在成长过程中做出更契合自身的选择。
AI赋能留学申请之择校报告

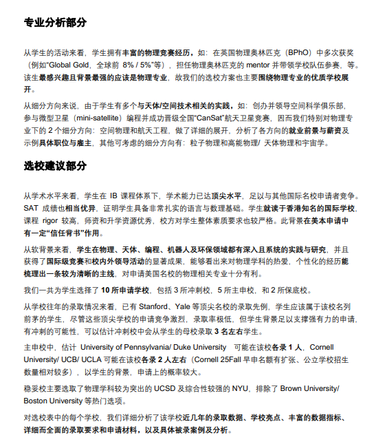
选校报告专为十一年级和十二年级面临择校的学生量身打造,它最大的亮点是精准多元的推荐。依据学生实力,报告精心挑选10至15所学校,包含需努力冲刺的目标校、实力匹配的稳妥校,以及录取率达80%-90%的保底校。
该报告依托海量数据,例如针对一位来自香港顶尖学校、成绩优异且在物理、人工智能领域有突出表现的学生,报告参考哈佛、普林斯顿、耶鲁等名校历年在中国的录取数据,还分析了这些学校在该生所在中学的录取人数。
匹配度是选校报告的重要考量。选校不单纯看排名,而是综合多因素。就物理专业而言,哈佛在理论物理方向实力强劲,适合偏好理论研究的学生;麻省理工则凭借丰富的工科资源,更适合倾向工程应用,如物理与半导体、航天结合方向的学生。此外,学校氛围、师生比例也被纳入考量。像加州大学伯克利分校学生众多,多元环境与庞大校友圈吸引部分学生;麻省理工学院较小的师生比,则契合追求个性化教育的学生。
03 AI时代下 学生需要培养哪些能力?
在AI时代,学生培养竞争力需着重提升三方面能力。一是批判性思维,能够辨别真假好坏,形成自身判断;二是学习能力,学会运用AI 辅助学习,让学习更高效;三是“张罗”能力,即领导力与组织能力,鉴于AI缺乏主动性,学生要学会主动提问、组织人力与资源解决问题。
在工作场景中,借助AI助理,少量人员便能高效完成大量工作。学生若能掌握这些能力,将在AI时代更具优势,更好地适应未来学习与工作的需求。家人们,抓住这一机遇,善用AI顾问,为孩子的学业添砖加瓦,让学业规划之路走得更顺畅!
看看新闻记者: 梁萍
编辑: 张馨元
责编: 袁宏云

VIP课程推荐
APP专享直播
热门推荐
收起24小时滚动播报最新的财经资讯和视频,更多粉丝福利扫描二维码关注(sinafinance)
