来源:品牌观察官
自由光、自由侠、指挥官、指南者等国产jeep车主真的是要哭晕在厕所了,以后想买国产jeep都很难了,只能买进口jeep。然而进口的jeep车,不是牧马人就是大切诺基,想大力出奇迹,口袋里也得有钱。


又一车企破产,负债81亿
596户债权人钱打水漂

7月8日,广汽菲亚特克莱斯勒汽车有限公司(以下简称“广汽菲克”)发布了破产清算的公告。
而长沙中院也在6月27日就发布了民事裁定书,宣告广汽菲克破产了。
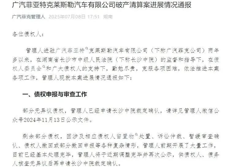
图源:广汽菲克管理人简单地说,广汽菲克欠了596户“债主”,这里面也有员工债,债权人初步申报的债务总额约为100.38亿元,但经核查后,实际债务金额约为81.23亿元。
图源:广汽菲克管理人然而,广汽菲克账面上仅剩约38.93亿元,但经清算估值后仅约19.15亿元,严重资不抵债,最终只能面临破产这个结果了。
其实早在2022年11月28日,广汽菲克就早已申请破产清算,但期间没有等来重整或和解的奇迹,如今也真的是一锤子定音,不再是名存实亡,而真的是破产了!
至于债权人的钱还能不能全部讨回来?答案显然是否定的。
广汽菲克为何沦落到如今这个地步?实在是令人唏嘘。
是外资的摆烂还是jeep车跟不上汽车市场的发展步伐了呢?

外资公司不断重组合并
广汽菲克名字一波三折

“广汽菲克”之前叫“广汽菲亚特”,成立于2010年,是广汽集团和意大利的菲亚特合资成立的公司,那时“广汽菲亚特”对应主卖是菲翔、菲跃、博悦等车型。
那为什么现在的广汽菲克主卖的则是国产jeep?

意大利街道随处可见菲亚特汽车,而在国内,菲亚特汽车非常少见了,即便有也是老款车了,在二手市场花几千元就可以淘到一辆。
2014年,意大利菲亚特收购了美国的克莱斯勒汽车集团,重整为“菲亚特克莱斯勒汽车公司”,也就是汽车行业巨头FCA。
那么,广汽菲亚特的名字也得改了!

2015年,广汽集团和菲亚特克莱斯勒合资取了个新的名字,也就是广汽菲亚特克莱斯勒汽车销售有限公司,简称“广汽菲克”。
于是,“广汽菲克”由中欧合资变为中欧美合资的汽车品牌。

克莱斯勒以生产吉普车出名,牧马人Rubicon(罗宾汉) 、大切诺基等都出自其手。
因此,广汽菲克开始在车圈内喊出那句,不是所有的吉普都叫jeep!
吉普车的本土化开始在中国汽车市场占据一席之地,也畅通无阻了。

国产jeep车短暂崛起
吃到一波时代的红利


2015年,广汽菲克推出了多款国产Jeep车型,包括自由光、自由侠,大指挥官,指南者等车。
10年前,国内车主流行开SUV,当时的广汽菲克也吃到一波时代的红利,加上很多车主有jeep车情结,销量也跟着水涨船高。
然而,进口吉普车价格很贵,尤其是大切诺基,八九年前4xe落地价也要八、九十万左右,SRT更要百万元起。
选择大切诺基的硬汉车主还喜欢改装,改装又是一笔不小的费用。

若街头要是看到一辆大切诺基,基本都是引起路人的关注,大切诺基的车主就像奥迪A6一样,在车圈是谜一样的存在。
2016年,广汽菲克的年销量达到17.99万辆;2017年,广汽菲克的年销量达到22.23万辆!
这本来是可喜可贺的成绩,但没想到这竟是广汽菲克过山车的高点。
成也因为外资重整,败也因为外资重整。
这颗雷早在2015年就埋下了!

广汽菲亚特改名成广汽菲克的时候,公司人员也经过了一波调整,高层管理由郑杰担任,他本来是在克莱斯勒(中国)分公司任职总经理,调整之后变为广汽菲克的总经理。
新官上任三把火!在郑的带领下,广汽菲克400多家经销商被组合,之前经销商分开卖菲亚特和克莱斯勒。
克莱斯勒以jeep出名,郑杰也从“老东家”出来,广汽菲克的经销商们也跟着要销售国产jeep车了。
从2015年到2017年,广汽菲克的年销售量,足以证明郑杰的销售模式还是不错的。

成也经销商,败也经销商

只不过卖的好是经销商会卖!等哪天经销商不想卖了,广汽菲克该何去何从?
广汽菲克很快就经历了过度依赖经销商的“痛”。
2017年,广汽菲克为了冲销量,让经销商“囤车”,其实按当时的市场行情国产jeep还是很吃香的,很多经销商即便负债,也愿意进车,手上也就有了很多现车。
但汽车市场变化很快,2018年新能源车的出击,燃油车市场开始危机四伏。
广汽菲克的经销商手上现车积压太多,退又退不了,卖又不能全部卖出去,当时很多经销商对广汽菲克也有怨言,还出现了一些“撕破脸”的闹剧。

有的经销商开始铤而走险,选择了低价抛售手上的现车,这一下就捅了马蜂窝,这让广汽菲克的新车还如何定价?给主力产品国产jeep也造成了一系列的打击。
屋漏偏逢连夜雨,2018年,广汽菲克还被央视点评烧机油,不得不召回有问题的产品。

也就是这一年,广汽菲克开始走下坡路,2018年的销量都没有召回汽车数量多。
一边是质量问题,一边是经销商低价抛售汽车问题,广汽菲克的头都大了。

压死骆驼的最后一根稻草来了!广汽菲克外资方又出幺蛾子了!
2019年,FCA与欧洲汽车巨头Group PSA签了合并协议。
2021年双方合体为“Stellantis集团”,各占50%的股份。

Stellantis集团旗下的车也多了,JEEP、菲亚特、克莱斯勒外,还有标致、雪铁龙、玛莎拉蒂、阿尔法·罗密欧、道奇、欧宝等车。
2021年1月18日,Stellantis普通股在巴黎泛欧交易所和米兰电子股市场上市。
表面看,广汽菲克也算是背靠大树了!
因为Stellantis一直主耕的是欧洲市场,广汽菲克有苦说不出来,本来其在亚太汽车市场还算有优势,却直接被秒到欧洲市场的后面了。

销量大跳水
还被抛弃不再合资

接下来就是不忍直视的年销量!
广汽菲克的汽车销量在2018年为12.52万辆,2019年为7.39万辆,2020年为4.05万辆,2021年为2.01万辆。
从巅峰时期的22.23万辆暴跌至2.01万辆,广汽菲克只用了4年。
只见新人笑不见旧人哭!外资也是很现实!
2022年7月18日,广汽菲克被Stellantis集团和广汽集团“抛弃”,不再合资了!
汽车行业也是如此,现在是新能源汽车慢慢在瓜分传统燃油汽车的市场份额。

2023年10月26日,Stellantis集团斥巨资15亿欧元投资了零跑汽车,成为了零跑汽车的股东之一,持股比例为20%,还拥有了2个零跑汽车的董事会席位。
而且,Stellantis集团和零跑汽车还成立新的合资公司,名为“零跑国际”,Stellantis集团持股49%,零跑汽车持股51%。
广汽菲克从辉煌到没落并非个案,这也是整个汽车行业的一个缩影。
在激烈的市场竞争中,汽车品牌更要不断创新,跟上市场趋势,才能在竞争中立于不败之地。
新能源汽车现在虽是风光无限,但消费者买车,优先考虑的是安全第一,确保电池安全的重要性超过了续航里程。

Stellantis集团自身难保
2024年利润暴跌70%

2023年,Stellantis集团一时风头无俩,年销量为640万辆,在全球车企排行榜上排第四名,前三是丰田、大众和现代!
但很快Stellantis就笑不出来了!
Stellantis集团旗下车型对比同行定价偏贵,即便竞争激烈,依旧不肯降价,不降价就失去了竞争力,销量也就开始下滑。
2024年,Stellantis集团的营收为1569亿欧元,同比下滑17%;净利润为55亿欧元,同比暴跌70%。

面对这个成绩,Stellantis集团CEO唐唯实(Carlos Tavares)在2024年12月就辞职了。
Stellantis集团一直在欧洲市场卖的比较好的三款车型为JEEP、标致、道奇,但2024年却很糟糕,尤其是标致,销量仅占欧洲市场份额的4.9%而已,跟大众的车型太像了。

而jeep则被友商福特的Bronco(烈马)蚕食了部分市场份额,在美国汽车市场份额仅4%。

所以,不管是进口jeep,还是国产jeep,前者压力不小,后者则要彻底消失了,实在是令人唏嘘。
现在我们的国产品牌汽车也在强势崛起,像问界、小米、比亚迪、长城以及造车新势力等,都在争分夺秒不断提高技术,本土汽车市场也是火热的竞争状态。
但市场是理性的,尤其是车主,买车可不像买菜一样,口碑很重要,油耗、安全、续航、舒适、颜值等都缺一不可,潮水褪去,会“游泳”的车才是好车。
对此,你怎么看?请留下你的看法,留言评论。
特别声明:以上内容仅代表作者本人的观点或立场,不代表新浪财经头条的观点或立场。如因作品内容、版权或其他问题需要与新浪财经头条联系的,请于上述内容发布后的30天内进行。

400-690-0000 欢迎批评指正
All Rights Reserved 新浪公司 版权所有

