作者:
赵伟申万宏源证券首席经济学家
陈达飞 首席宏观分析师
赵宇 高级宏观分析师
联系人:
赵宇
摘要
1月20日,特朗普正式就职总统,新政首秀聚焦于国内移民、安全、能源等政策。但关税政策反复摇摆,仍存较大不确定性。展望未来,特朗普新政或面临哪些约束?
一、特朗普新政首秀聚焦国内,关税政策反复摇摆
特朗普新政聚焦于国内政策,但关税不确定性仍较大。1月20日,特朗普正式就职,首日政策主要涉及边境安全、移民、能源等国内问题。但特朗普计划于2月1日对加拿大、墨西哥加征关税,要求对美国贸易政策进行全面审查,且需在4月1日前提交不公平贸易行为的审查报告。
美元先跌后涨,黄金微涨。由于美国恰逢马丁路德金纪念日,美国股债均无交易。就职典礼前,华尔街日报公布消息,称“特朗普上任首日不会加征关税”,美元回落,美股期货上涨。但北京时间21日上午,特朗普宣布将对加、墨征收25%关税,贸易战担忧上升,美元重新回升。
特朗普延长了解决俄乌冲突的时间限制,涉华关税表态较为复杂。特朗普原计划上任后24小时内解决俄乌冲突,现已延长为6个月内解决俄乌冲突;对华方面,特朗普有意在就职100天内访华,虽未明确提出对华加征关税,但释放的关税信号仍复杂,存在较大不确定性。
二、特朗普1.0百日新政回顾,多数政策未能兑现
第一任期百日新政期间,特朗普兑现率仅20%。第一任期,特朗普制定了一份“与美国选民的契约”,其中包括“100天行动计划”,在立法、能源、移民等领域制定了明确的“百日承诺”。特朗普上任100天内签署了24项行政命令,虽然数量较多,但承诺完成率较低。
特朗普1.0百日新政期间兑现的承诺主要集中在能源、司法领域。司法政策方面,特朗普成功任命尼尔·戈萨奇担任最高法院法官。扩大了保守派占比。贸易政策方面,退出了TPP协定。能源政策方面,退出《巴黎气候协定》,批准三条输油管道建设,撤销奥巴马时代的环境政策。
未能兑现的领域集中在医疗、移民等,主因为国会、法院层面的反对。医疗方面,特朗普未能废除和取代奥巴马医改法案;贸易方面,特朗普虽宣称要将中国列为货币操纵国,但百日新政内未实施此政策;减税方面,百日新政临近结束,特朗普才公布税改计划,通过时间则更晚。
三、特朗普2.0百日新政,减税及移民或需让步,关税或需平衡选票影响
减税方面,受制于反对派的压力,特朗普可能需降低减税力度。特朗普或利用调解程序,以简单多数通过减税法案,但该程序每财年只能使用一次,需综合考虑减税、扩大国防支出、驱逐移民等诉求。共和党内的部分保守派或要求控制减税幅度,或迫使特朗普不得不做出让步。
移民方面,受制于事前及事中的反对力量,特朗普或降低非法移民驱逐力度。驱逐移民需大量资金,移民执法局现有的执法能力或难以应对。驱逐100万非法移民的成本约为922亿美元,2025年,移民局的年度预算仅约97亿美元,扩大预算需要民主党及共和党保守派的配合。
关税方面,事后的选票惩罚压力或驱使特朗普平衡关税执行和负面政治影响。关税政策的事前约束较低,但选民对通胀、经济、市场不确定性的反感可能再次影响共和党的中期选举。参考Polymarket数据,特朗普上任后发起极端贸易战的概率暂未超过50%。
风险提示
地缘政治冲突升级;美国经济放缓超预期;美联储再次转“鹰”

报告正文
1月20日,特朗普正式就职,新政首秀聚焦于国内移民、安全、能源等政策。但关税政策反复摇摆,仍存较大不确定性。展望未来,特朗普新政或面临哪些约束?
一、特朗普新政首秀聚焦国内,关税政策反复摇摆
上任第一天,特朗普颁布多项行政命令,聚焦于移民、能源等问题,威胁对加拿大、墨西哥加征关税。美国时间1月20日,特朗普正式宣誓就职第47任美国总统,签署多项行政命令,主要涉及边境、移民、能源和联邦雇员领域,并未涉及关税加征。移民方面,特朗普计划宣布南部边界的国家紧急状态,派遣军队到南部边界,以应对“灾难性入侵”,将立即驱逐非法移民,遣返“数百万犯罪移民”,恢复“留在墨西哥”政策。社会治安方面,将毒品走私集团列为外国恐怖组织,旨在打击毒品走私集团的运作,将依据1798年《外国敌人法》指示政府,利用联邦和州执法机构的力量,打击所有外国和犯罪网络。经济方面,将指示内阁成员利用所有资源,打击创纪录的通货膨胀,并迅速降低物价;能源方面,将宣布国家能源紧急状态,加强国内能源生产来应对能源危机,特别是石油和天然气的生产,取消拜登政府的汽车排放法规;关税方面,将对外国征收关税和税收来增加收入,设立“外部税收局”。特朗普计划于2月1日对加拿大、墨西哥加征关税,要求对美国贸易政策进行全面审查,且需在4月1日前提交不公平贸易行为的审查报告;国防方面,重建世界最强大的军队,不仅通过赢得战斗来衡量成功,还要通过结束战争和避免战争来评估成绩;地缘政治领域,将墨西哥湾更名为“美国湾”,收回巴拿马运河。

美元下跌,美股期货上涨,黄金微涨。由于美国恰逢马丁路德金纪念日,美国股债均无交易。就职典礼前,华尔街日报公布消息,称“特朗普上任首日不会加征关税”,导致美元指数由109.4快贬1.3%至108;人民币汇率由7.34升至7.26;布油由80.8美元/桶快速下跌1.7%至79.4美元/桶;铜价由9154美元/吨快速上涨1.6%至9297美元/吨;金价由2748.7美元/盎司快速下跌0.8%至2726.6美元/盎司。就职典礼过程中,汇率、商品以震荡为主,仅比特币大幅异动,快速下跌4%。“宣布国家能源紧急状态,扩大钻探”的发言导致油价补跌约0.6%,随后震荡。“撤销汽车排放法规”对铜价无明显扰动,铜价继续上涨。关税政策未过多强调,也未涉及具体国家。随后美元小幅反弹,离岸人民币由7.26贬至7.28。加密货币未被提及,BTC为代表的加密货币继续快速回调。关于墨西哥湾、巴拿马运河等言论发表后,金价小幅上涨0.4%。

特朗普调整了政策的优先级,延长了解决俄乌冲突的时间限制,涉华表态较复杂。特朗普原计划上任后24小时内解决俄乌冲突,当前已表态延长为6个月内解决俄乌冲突;对华方面,特朗普有意在就职100天内访华,虽未明确提出对华加征关税,但释放的关税信号仍复杂,存在较大不确定性;特朗普在移民问题上,表态有所加强。参考Polymarket的市场预期政策执行概率,特朗普驱逐非法移民的概率较高,但特朗普上任后采取大规模贸易战的概率不及50%。

二、特朗普1.0百日新政回顾,多数政策未能兑现
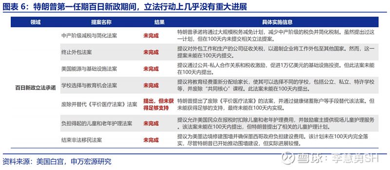
第一任期百日新政期间,兑现率较低。第一任期,特朗普制定了一份“与美国选民的契约”,其中包括一项“100天行动计划”,在立法、能源、移民等领域制定了明确的“百日承诺”。特朗普上任100天内签署了24项行政命令,22份总统备忘录、20项总统公告和28项法案,虽然数量较多,但承诺完成率较低,仅为20%,多数承诺未能兑现。

特朗普第一任期百日新政期间兑现的承诺主要集中在能源、司法领域。司法政策方面,特朗普成功任命尼尔·戈萨奇担任最高法院法官,这是任期内的最重要人事任命之一,提高了最高法院保守派势力占比。贸易政策方面,特朗普退出了TPP协定,要求联邦机构购买美国产品。能源政策方面,退出《巴黎气候协定》,批准三条输油管道建设,推迟颁布环保法规,取消能源生产中的限制法规,撤销奥巴马时代的环境政策,允许煤炭公司向河流中倾倒采矿废料,审查《清洁电力计划》。

未能兑现的领域集中在医疗、移民等,主因为法院、国会层面的反对,在立法上几乎没有取得重大进展。医疗方面,特朗普承诺在上任 100 天内推动通过废除和取代奥巴马医改法案,但以失败告终,共和党内部分歧及民主党反对导致医疗改革难以推进。贸易方面,特朗普上任前曾提出将中国列为货币操纵国,但在上任后的100天内未实施此政策;特朗普公开表示要重新谈判北美自贸协定,但百日内未能启动正式NAFTA的谈判。减税方面,特朗普计划在100天内通过减税法案,在百日新政临近结束,才公布税改计划,法案通过时间则更晚。移民方面,虽然签署了旅行禁令和难民禁令,但引发了广泛的争议和法律挑战,受阻于联邦法院;由于预算谈判,美墨边境墙的资金被延迟,建墙进程缓慢;驱逐移民的实际进展较为缓慢。

三、特朗普2.0百日新政,减税及移民或需让步,关税或需平衡选票影响
第二任期百日新政期间,特朗普在减税、移民、关税三大领域的政策推行能力均可能收到阻碍。
减税方面,事前约束较大,特朗普或将面临民主党集体抵制及共和党保守派的反对,或不得不降低减税幅度。在减税立法过程中,虽然共和党可以利用预算调解程序绕过参议院的阻挠议事,以简单多数通过与法案,但这一程序的使用次数有限,每财年只能使用一次。若减税与其他优先政策(如增加国防开支或移民改革)冲突,使用预算调和的机会可能被占用。2025年特朗普或需综合考虑减税、债务上限、政府关门、年度预算的分歧。考虑到29名共和党保守派可能要求将减税与削减支出挂钩,以确保预算平衡,特朗普2018年的妥协或不得不重演,以降低减税幅度为代价推动法案的通过。


移民方面,受制于事前及事中的制约力量,特朗普或被迫降低非法移民驱逐力度。大规模驱逐移民依赖国会拨款,存在国会反对拨款的可能性,执行过程中则存在内阁和地方政府的执行约束。从1946年至2024年,美国平均每年驱逐非法移民数量为47万人,最高峰值时期(2000年)驱逐人数为186万左右,距离特朗普宣称的驱逐数百万非法移民有较大差距。以往的驱逐移民集中在边境遣返或疫情期间的快速驱逐,但从美国内地正式驱逐非法移民数量较有限,而这正是特朗普关注的领域。
大规模正式驱逐行动需要庞大的执法资源和基础设施支持,美国移民及海关执法局(ICE)现有的执法能力可能不足以应对。驱逐移民的环节包括拘捕、拘留、起诉、驱逐运输出境和新增执法人员雇员成本。参考美国移民委员会的估计,驱逐100万非法移民的年化成本约为 922亿美元,平均每驱逐一名非法移民的成本约为9.2万美元。拘留成本(660亿美元)占总成本的近72%,主因是驱逐行动依赖大量拘留设施和人力,且设施建设周期较长,难以在短期内迅速扩张。2025年,ICE的年度预算仅约为97亿美元,扩大预算需要民主党及共和党保守派的配合,存在较大的事前制约。


关税方面,事前约束较低,但事后的选票惩罚或驱使特朗普平衡关税执行和负面影响。贸易战在事前决策阶段受到的约束性较低,可立即实施,但其负面效应在执行过程中逐步显现。市场方面,2018年,特朗普每次重大关税宣布都伴随美股股市下跌,特朗普不得不调整节奏,缓和市场担忧;通胀方面,关税的增加不仅直接影响进口商品价格增速,也具有扩散效应,或会带来本土替代商品的价格上涨;选票方面,经济、就业、通胀等问题是此次特朗普胜选的主要驱动因素,选民对通胀、经济、市场不确定性的反感可能再次影响共和党中期选举支持率。


风险提示
1)地缘政治冲突升级。俄乌冲突尚未终结,巴以冲突又起波澜。地缘政治冲突或加剧原油价格波动,扰乱全球“去通胀”进程和“软着陆”预期。
2)美国经济放缓超预期。关注美国就业、消费走弱风险。
3)美联储超预期转“鹰”。若美国通胀展现出更大韧性,可能会影响美联储未来降息节奏。

THE END
+报告信息

内容节选自申万宏源宏观研究报告:
《特朗普百日新政:没消息就是好消息?》
证券分析师:
赵伟申万宏源证券首席经济学家
陈达飞 首席宏观分析师
赵宇 高级宏观分析师
发布日期:2024.1.23



VIP课程推荐
APP专享直播
热门推荐
收起24小时滚动播报最新的财经资讯和视频,更多粉丝福利扫描二维码关注(sinafinance)
