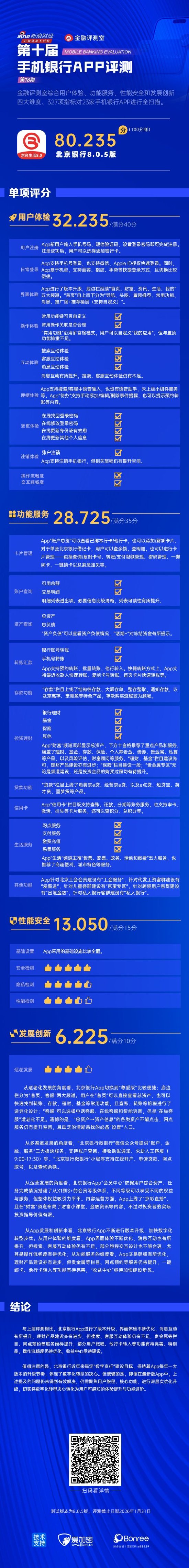
新浪金融评测室综合用户体验、功能服务、性能安全、发展创新4大维度,327项细分指标对北京银行手机银行App“京彩生活”进行全扫描,最终给予80.235分(总分100)。
与上届评测相比,北京银行App进行了版本升级,界面体验不断优化,消息互动有所提升,理财产品建设亦有进步,但搜索、客服互动体验仍有不足,贵金属等栏目、网点预约等服务尚待提升,部分用户旅程、他行卡转入等功能也待完善。特别是,操作流畅度仍待优化,收益中心亟待建设。
值得注意的是,北京银行近年来锚定“数字京行”建设目标,保持着App每年一大版本的升级节奏,体现了数字化转型的决心。但遗憾的是,即便在最新版App中,上述提及的问题仍未得到有效解决,仍需聚焦用户旅程、核心功能,进行深层次优化升级,切实将数字化转型决心转化为用户可感知的体验提升与功能进阶。
评测报告

评测分析
北京银行App评测分析:
与上届评测相比,北京银行App进行了版本升级,界面体验不断优化,消息互动有所提升,理财产品建设亦有进步,但搜索、客服互动体验仍有不足,贵金属等栏目、网点预约等服务尚待提升,部分用户旅程、他行卡转入等功能也待完善。特别是,操作流畅度仍待优化,收益中心亟待建设。
值得注意的是,北京银行近年来锚定“数字京行”建设目标,保持着App每年一大版本的升级节奏,体现了数字化转型的决心。但遗憾的是,即便在最新版App中,上述提及的问题仍未得到有效解决,仍需聚焦用户旅程、核心功能,进行深层次优化升级,切实将数字化转型决心转化为用户可感知的体验提升与功能进阶。
用户体验(32.235分/40分):界面体验不断优化,搜索、客服互动仍待提升
北京银行App新用户输入手机号码、短信验证码,设置登录密码即可完成注册。注册成功后,用户可以选择添加银行卡。

登录方面,北京银行App支持手机号登录,也支持微信、Apple ID授权快速登录。同时,App基于机型,支持面容、指纹、手势等快捷登录方式,且切换比较便捷。如果用户想更换登录账号,App支持切换账号;若用户忘记登录密码,App支持在线找回。
与上届评测相比,北京银行App进行了版本升级,底边栏延续“首页、财富、资讯、生活、我的”五大频道(随着App不断升级,“资讯”调整为“社区”)。具体来看,“首页”自上而下分为“导航、头图、置顶推荐、常用功能、消息、推广图+推荐楼层(支持自定义)”,若用户下拉屏幕可以进入“二楼”查看财富收藏、快速缴费、使用记录等。

其中,“置顶推荐”设置了账户卡片和置顶功能,用户可以快速查询账户余额;“常用功能”则沿用了多宫格模式,用户点击“全部”既可以查看/搜索全部应用,也可以自定义“我的应用”——略遗憾的是,与置顶的功能排重依然不足。
搜索互动方面,北京银行App各频道均设有搜索入口,用户可以查看搜索历史、搜索发现和热搜榜单,支持对功能、产品、活动、直播、资讯、常见问题等进行搜索。在多轮关键词测试中,模糊搜索的匹配精准度已有提升;用户对搜索结果不满意或无匹配结果时,可以求助在线客服(经过“我的客服”界面再进入“在线客服”,操作流程比较繁琐)。
与上届评测相比,搜索体验已有提升,但即便最新版App仍有待进化:一是,功能类搜索体验大幅改善,但“非柜面限额”等个别功能点仍搜不到有效结果;二是,“京禧金”等贵金属产品搜不到结果;三是,搜索结果的呈现有待提升,例如理财产品的搜索结果未展示代销公司的相关信息,信息维度不完整。此外,活动搜索能力也有待提升,“风评有好礼”活动必须命中“风评”才能搜到结果。

客服互动方面,北京银行App各个频道均能找到客服入口,重要功能触点的客服覆盖率、差异化匹配程度尚可。“我的客服”整合了常用功能、常见问题和“在线客服”入口。其中,智能客服“提问→回复→有用/没用”逻辑比较清晰,且用户选择“没用”之后可以转接人工客服。同时,用户输入“人工”等关键词也可以在9:00-17:30之间转接人工客服:服务中可以上传图片、中途暂时退出,服务后可以进行评价。
值得注意的是,即便在最新版App的实测中,智能客服对于多数提问仍无法直达功能点,仅给出了操作路径,而同业对功能点的覆盖率已处于较高水平;实测中接入人工服务的等待时长也不稳定(没有提示等待人数)。此外,在后期测试中,客服对话多次出现消息“发送失败”的情况。

消息互动方面,北京银行App“消息中心”整合了动账通知、个人消息、银行公告等多项内容,支持开启/关闭消息通知等。用户每一笔动账交易,App会推送通知:与上届评测相比,单笔通知的可读性有所提升(基金等交易仍有提升空间),支持查看单笔详情。
便捷互动方面,北京银行App支持搜索/客服中语音输入,也设有语音助手,暂未上线小组件服务等。此外,App“待办”支持手动添加/编辑/删除事件提醒,也可以提示预约转账等内容。
用户管理方面,北京银行App“设置→个人信息”支持证件信息等个人信息更新,也支持修改预留手机号、登录手机号等;“设置→安全中心”支持修改登录密码、支付密码、电话银行密码,也支持注销手机银行(相关旅程有待提升)。
交互体验方面,北京银行App“首页”可以快速查看账户余额,找到转账、账户总览等常用操作,且常用操作之间进行了一定的交互。常用旅程中,用户购买理财后对关键时间节点的提示不够充分。

若用户关键旅程受阻,App可以给出相关提示,且后续接续引导尚可,但部分旅程的处理逻辑仍有待提升,例如用户添加他行卡输错验证码的情况;若用户截屏,iOS端支持求助“在线客服”并转接人工服务。
多轮测试中,App仍暴露出多处问题(即便最新版也没有解决):一是,个别旅程出现断点,例如他行卡转入操作,用户添加卡片之后,点击“完成”会跳回“转账”首页,需要再重新发起操作;二是,部分旅程交互设置不够合理,比如“我的银行卡→密码管理→支付密码/电话银行密码”修改完成之后,点击“完成”会直接返回“我的”频道;三是,整体操作流畅度仍有优化空间,iOS端延迟感比较明显。
与上届评测相比,北京银行App进行了版本升级,界面体验有所优化,消息互动也有所提升。但遗憾的是,搜索、客服互动体验仍有不足,部分旅程交互设计也不够合理。特别是,操作流畅度仍待优化。
值得注意的是,尽管App近年来保持每年一次大版本升级的节奏,但上述体验痛点在最新版本中仍未得到有效解决。
功能服务(28.725分/35分):交易明细有进步,部分投资栏目待提升
账户管理方面,北京银行App“账户总览”可以查看已绑的本行卡/他行卡,也可以添加/解绑卡片。对于单张北京银行借记卡,用户可以查余额、查明细,也可以进行卡片管理——包括查询/复制卡号、转账/支付限额管理、密码管理、一键绑卡、一键锁卡以及紧急挂失等。与上届评测相比,“一键绑卡”功能有所提升,但解绑操作不够便捷;紧急挂失的相关说明也可完善。
具体到“收支明细”,App支持查询历年全部交易记录,明细列表进出项、必要信息比较清晰。与上届评测相比,列表可读性有所提升——但即便最新版App,基金交易相关明细的展示仍有提升空间。同时,“收支明细”支持按币种、金额和交易类型进行筛选,也支持搜索记录(卡号无法搜索出结果)、打印交易流水。

资产负债视角,“资产负债”可以查看资产负债情况。其中,“活期+”对冻结资金有所提示(无法查询指向哪笔交易),“投资”统计的资产品类比较全面,不过“预申购/申购→扣款”阶段的交易提示尚有提升空间。
转账汇款方面,北京银行App“转账”支持银行账号转账、手机号转账,也支持查看转账记录、进行转账设置、管理转账伙伴。其中,“转账记录”单次查询跨度不超过1年,明细列表可读性较优,支持按姓名、卡号、手机号等搜索记录;单笔转账记录可以查询详情,支持查看电子回单、再转一笔,暂不支持查询与此人的转账记录。
“我的转账伙伴”支持添加/编辑/删除收款人,也支持按姓名/卡户/手机号等进行搜索;“转账设置”支持设置转账限额,相关说明和功能便捷度尚可。
同时,App支持预约转账、批量转账、他行转入(功能有待提升)。快捷转账方式上,App支持最近收款人快速转账、复制卡号转账、首页卡片快速转账等。
北京银行App“财富”频道顶部显示总资产(暂无收益),下方十宫格推荐了重点产品和服务——涵盖了理财、基金、存款、保险、个人养老金、债券、贵金属、私募等产品,以及风险评估、财富顾问(仅面向私行客户)等服务。值得注意的是,最新版App“财富”频道顶部已支持查看各大品类的资产情况,仍未建设收益中心。
具体到“理财”栏目,底部设置了“理财首页、我的理财”两大标签页。其中,“理财首页”支持搜索,设置了“活钱理财/定期+/特色/专属/全部”推荐标签,且“全部”产品的丰富度有所提升,搜索、筛选和排序逻辑尚可;单只理财产品详情页较上届评测大幅提升(产品销售文件的重点拆分依然有待提升)、购买过程比较一般。“我的理财”可以查看持仓总金额、昨日收益,也可以查看持仓产品列表(没有提示收益)、单只产品持仓建设一般。不过,“进行中的交易”的提示仍可优化,理财账户管理等功能也需要去别处找寻。
另一个“基金”栏目底部设置了“基金首页、我的自选、我的持仓”三大标签页。其中,“基金首页”分类推荐了基金产品,“业绩排行”囊括的产品比较丰富,搜索、筛选、排序逻辑尚可;单只产品详情页建设较上届评测有所提升,但购买过程不够顺畅(最新版App近期有所优化)。“我的持仓”可以查看总金额、收益情况以及产品列表,“进行中的交易”也有提示,单只产品持仓建设尚可。不过,非交易时间预约申购的交易逻辑有待改进。
“保险”栏目建设一般,分类推荐了各类产品(支持搜索),单只产品详情建设较为一般;“贵金属专区”无论是频道建设,还是投资金品的购买过程均有待提升;“个人养老金”栏目建设尚可,最新版App建设有“养老金融”专区。
同时,“存款”栏目上线了结构性存款、大额存单(无转让)、整存整取、通知存款,以及京惠存、定慧盈等特色产品,存款购买流程较为顺畅,也可以查看“我的存款”详情。
贷款方面,北京银行App“贷款”栏目上线了消费京e贷、经营京e贷、以及e点贷、短贷宝、英才贷、圆梦贷等产品,可以查看贷款情况,也支持开立还款明细证明、结清证明、贷款计算器等服务 。
信用卡方面,北京银行App“信用卡”栏目既支持查账、还款、分期等账务服务,也支持申卡、激活、挂失等卡片服务,还可以查积分、兑积分等。不过,积分兑换等需要再次登录。
支付服务方面,北京银行App接入了云闪付网络支付,支持扫一扫、付款码,且更换付款卡比较便捷,也支持设置小额免密支付。不过,“关闭”服务需要用户去找相关功能。
网点服务方面,北京银行App支持网点查询/立即取号(“网点休息也可以取号”并不合理),也可进行大额取现、外币取款、保管箱等业务预约,诸如存款证明、打印交易流水等可以线上开立。遗憾的是,不支持预约取号服务。
生活服务方面,北京银行App“生活”频道主推“饭票、影票、政务、活动和缴费”五大服务,也推荐了商超便利、城市特色等服务。其中,“饭票”提供美团外卖、大众点评、蛋糕叔叔的优惠券;“影票”支持电影、演出票务购买;“政务”聚合社保、医保、工会等便民服务;“活动”推荐了每日活动和客群活动,但整体建设一般;“缴费”支持部分城市水电燃气等各项缴费。与上届评测相比,在大力度营销活动退潮后,生活服务内容缺乏差异化亮点,整体吸引力一般。
此外,北京银行App针对北京工会会员建设有“工会服务”,针对代发工资客群建设有“爱薪通”,针对儿童客群建设有“京萤专区”,针对跨境用户客群建设有“出境金融”,针对私人银行客群建设有“私人银行”。
与上届评测相比,北京银行App交易明细有所优化,理财产品建设亦有进步,但贵金属等栏目、网点预约等服务仍待提升,一键绑卡、他行卡转入等功能有待完善,两张明细列表也有优化余地。此外,App暂未上线统一的“收益中心”。
性能安全(13.050分/15分):
性能安全主要包括基础安全设置及安全检测、隐私保护、性能检测三大板块。
基础安全设置方面,北京银行App适时启动安全键盘、超时登录会自动退出,多次输错密码会触发账户冻结等;同时,App支持查询登录日志,查看最近登录设备并解绑,关键页面也进行了防录屏/防截屏设置。另据新浪金融评测室技术支持“爱加密”提供的渗透测试报告显示,北京银行App在4大类9个漏洞检测中没有检测到风险点。
隐私保护方面,北京银行App首次打开明示隐私政策,标明了隐私政策发布/生效日期,个人信息处理规则及用户权益保障的说明相对完备。同时,App支持三方授权管理和系统权限管理,也支持查看/撤销同意隐私政策等。新浪金融评测室技术支持“爱加密”提供的合规评估报告显示,北京银行App(Android端)在7项检测中有2项不合规。
性能检测方面,新浪金融评测室技术支持“博睿数据”提供的数据显示,北京银行App查账、转账、理财页面的响应程度远远不及同业平均水平。
发展创新(6.225分/10分):
自2022年以来,北京银行启动数字化转型“三年行动”,锚定“数字京行”建设目标,坚持数字化转型统领“五大转型”,让数字化在各领域催生化学反应。特别是,手机银行App不断升级,截至2025年6月30日客户规模达1877.11 万户,月活跃客户达 744.74 万户,保持城商行领先水平。
从适老化发展的角度看,北京银行App切换到“尊爱版”比较便捷:底边栏分为“首页、客服”两大频道。用户在“首页”可以直接查看总资产,也可以快速找到转账、存款、理财、基金等常用功能,且查账、转账等旅程进行了适老化设计;“客服”可以选择电话客服、在线客服和智能语音,但“在线客服”适老化不足。遗憾的是,“总资产→资产信息”的各类资产不能点击,网点服务仍有提升空间,且缺乏的清晰易找的必备“设置”入口。
从多渠道发展的角度看,“北京银行微银行”微信公众号提供“账户、金融、服务”三大板块服务,支持账户查询、接收动账通知、求助人工客服(9:00-17:30)等。“北京银行微银行”小程序支持在线开户、申请贷款、网点取号,以及查询余额。
从运营发展的角度看,北京银行App“会员中心”依据用户综合资产、任务完成情况搭建了从X1到S+的会员等级体系,不同等级可以享受不同的权益与服务,但整体权益吸引力平平。内容运营方面,App上线了“京彩直播”,且在“财富”频道布局了财富小课堂、金融资讯等内容,不过对投资者的实际投资指导价值有限。
从App发展和创新来看,北京银行App不断进行版本升级,加快数字化转型步伐。从用户体验的维度看,App界面体验不断优化,消息互动也有所提升,但搜索、客服互动体验仍有不足,部分旅程交互设计也不够合理,尤其是操作流畅度有待优化;从功能服务的维度看,App交易明细有所优化,理财产品建设亦有进步,但贵金属等栏目、网点预约等服务仍待提升,一键绑卡、他行卡转入等功能有待完善,“收益中心”亟待加快建设步伐。
值得注意的是,北京银行近年来锚定“数字京行”建设目标,保持着App每年一大版本的升级节奏,体现了数字化转型的决心。但遗憾的是,即便在最新版App中,上述提及的问题仍未得到有效解决,仍需聚焦用户旅程、核心功能,进行深层次优化升级,切实将数字化转型决心转化为用户可感知的体验提升与功能进阶。
(测试版本为8.0.5版,安全检测、隐私测试数据由爱加密提供,性能测试数据由博睿数据提供,评测截止日期2026年1月31日)
备注说明
备注说明:
在数字化时代背景下,数字金融作为中央金融工作会议提出的金融“五篇大文章”之一,已日益成为发展新质生产力的重要引擎,为新形势下的金融业数字化转型指明了发展方向。
作为银行触达和运营客户最重要的渠道,手机银行App已逐渐成为各大银行数字化转型成果的集大成者。如何打造极致体验,如何为客户创造价值,如何实现差异化发展,已成为银行App转型探索的重点方向。
新浪金融评测室根据已获多方认可的评测标准,通过初测、复测、交叉评测等5轮测试,综合用户体验、功能服务、性能安全、发展创新4大维度、327项细分指标对23家手机银行App进行全扫描。
全报告:第十届手机银行App评测全报告
联系方式
联系我们:
邮件money@staff.sina.com.cn;电话010-62676252


