运营商财经网 张运迪/文
在一年一度的 “3・15 国际消费者权益日”来临之际,运营商财经网发现部分银行机构出现侵犯消费者权益行为。其中,上海银行就曾被查出采集用户的信用信息。

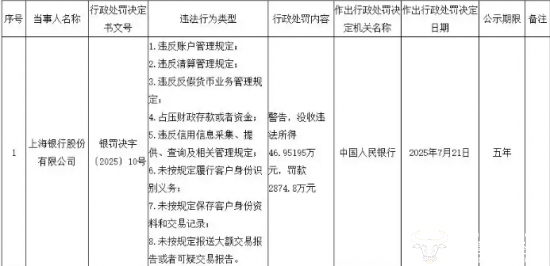
具体来看,去年7月21日,上海银行因存在”违反信用信息采集、提供、查询及相关管理规定;未按规定履行客户身份识别义务;未按规定保存客户身份资料和交易记录“等多项违法事实被中国人民银行予以警告,没收违法所得46.95195万元,并罚款2874.8万元。

信用信息是金融消费者的核心敏感信息,未经合规程序采集或查询,侵犯了用户的知情权与信息安全权。
上海银行目前的行长是施红敏,同时他还兼任该行首席合规官一职,不知道他对这张罚单中涉及的违法问题怎么看?不过距罚单开出已经过去大半年,应该已经整改了。
(责任编辑:张运迪)
新浪科技公众号
“掌”握科技鲜闻 (微信搜索techsina或扫描左侧二维码关注)










